宜昌市消防救援支队2023年3月“双随机一公开”监督抽查任务公示(附2月份抽查结果)
宜昌消防
湖北省宜昌市消防救援支队官方人民号
2023-03-02 18:24
关注

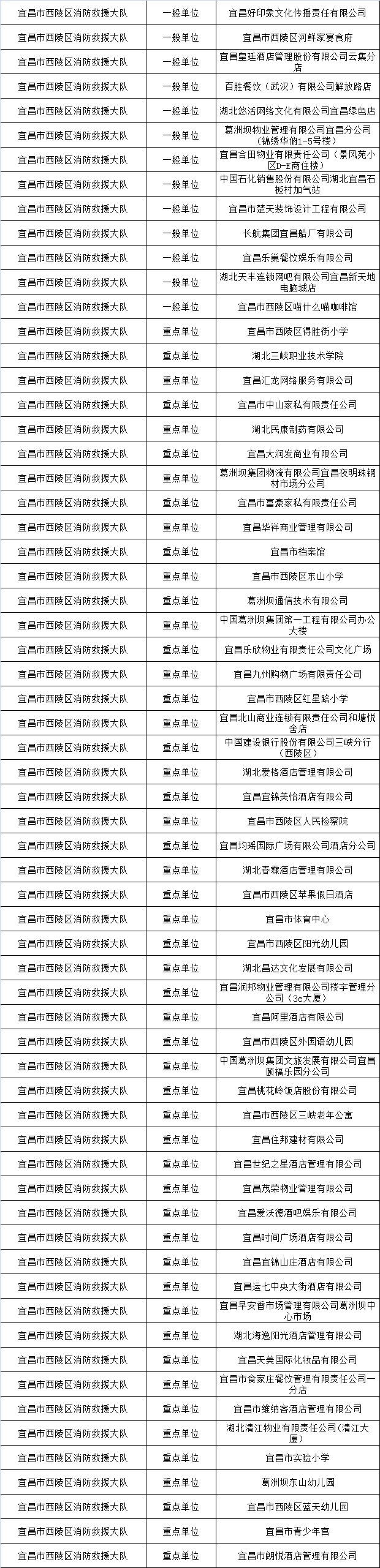
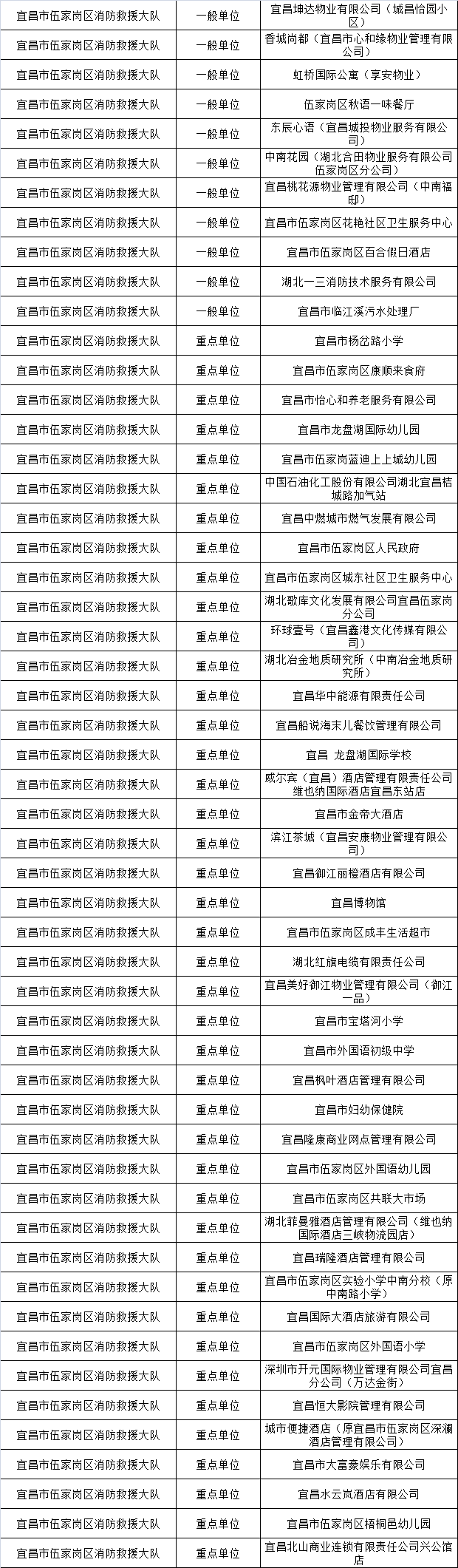
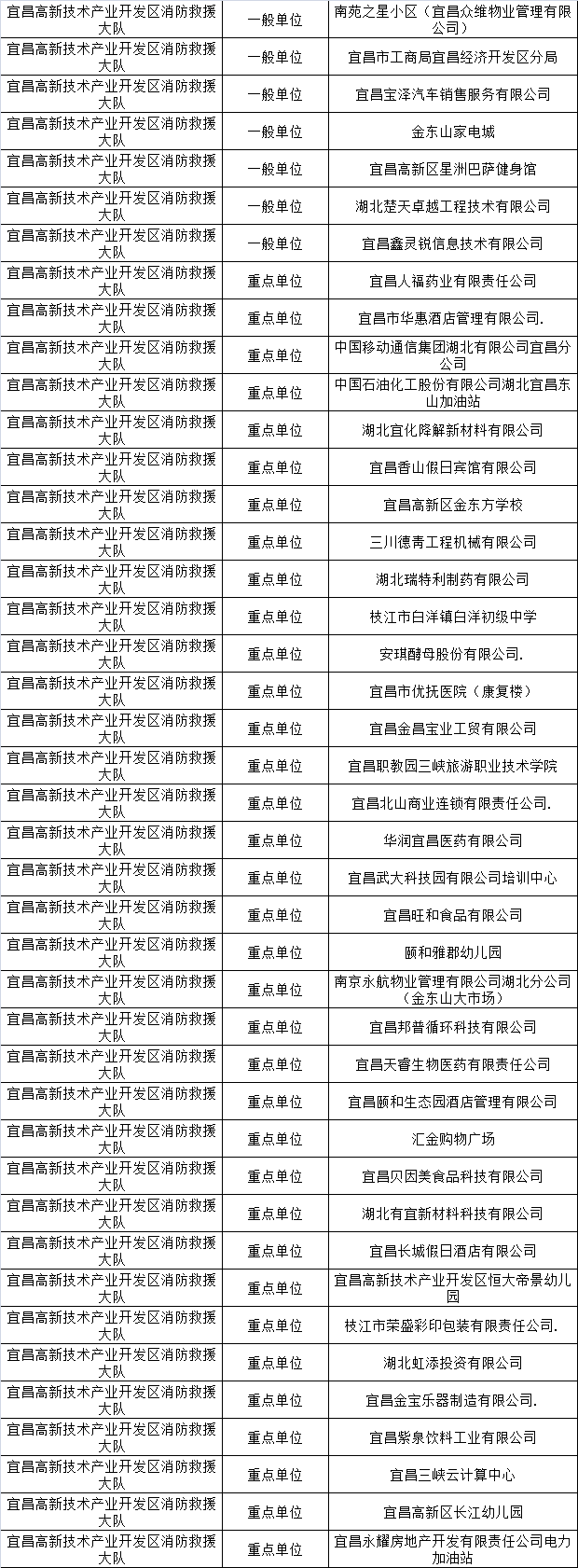
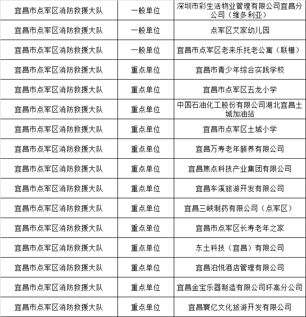
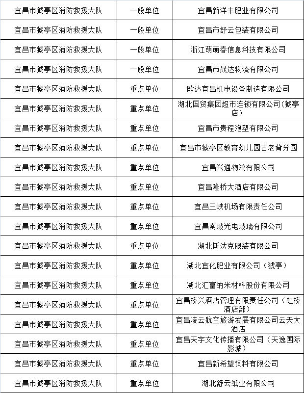
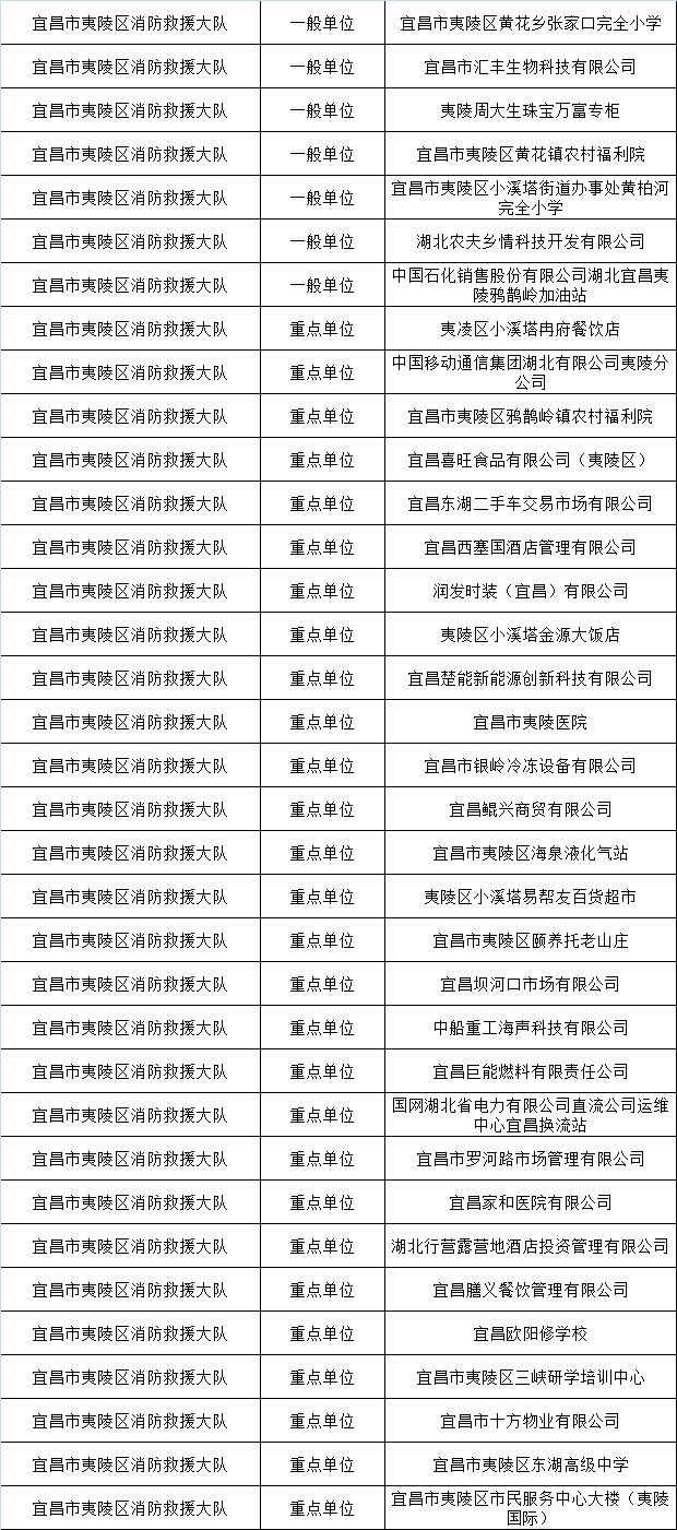
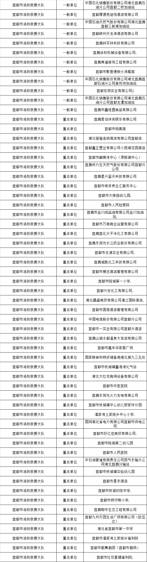
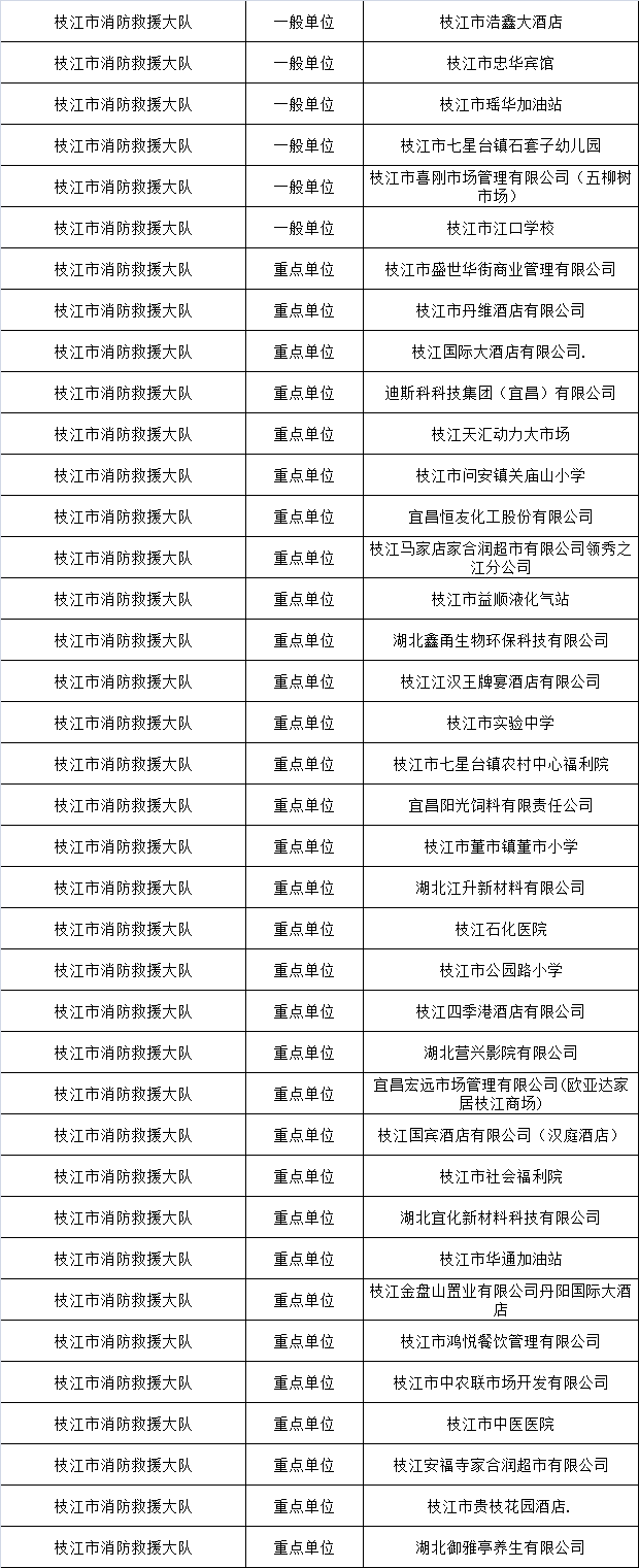
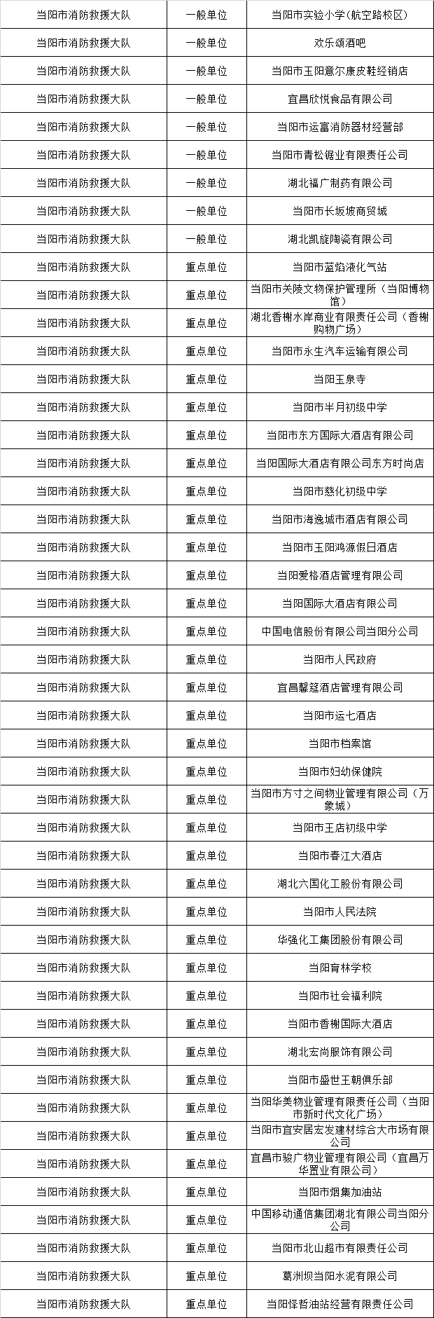
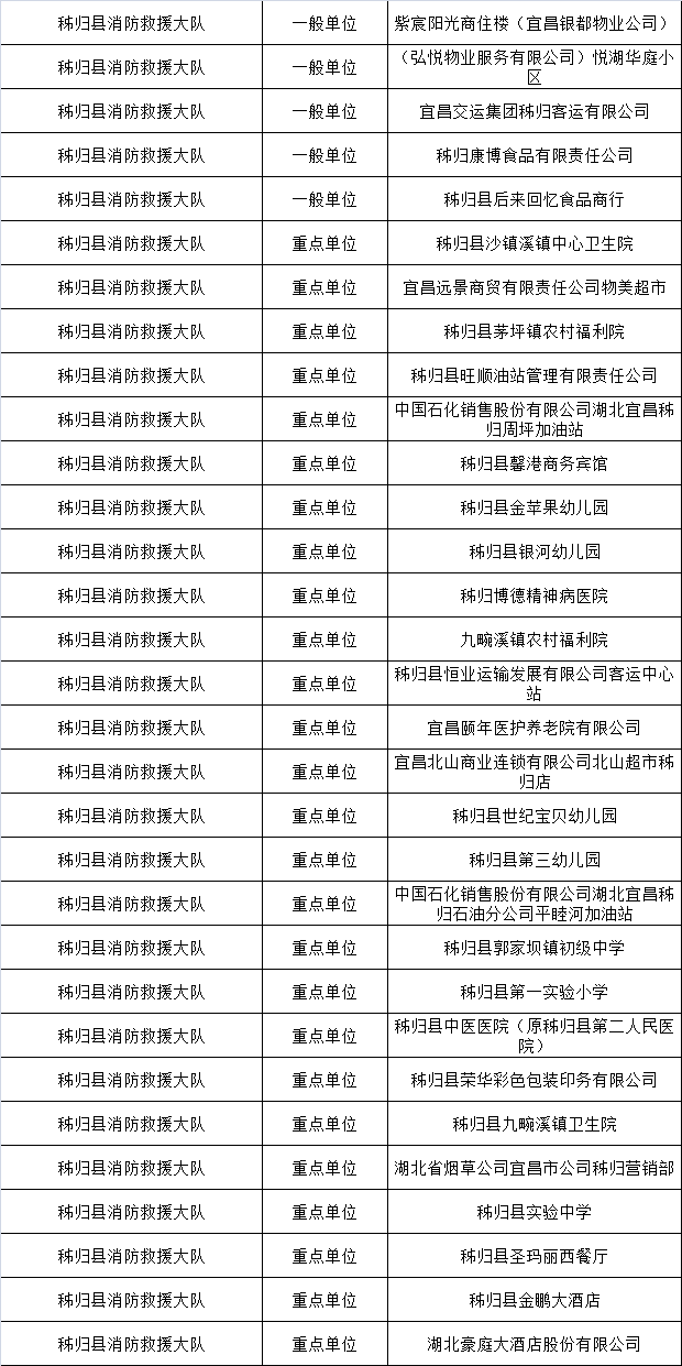
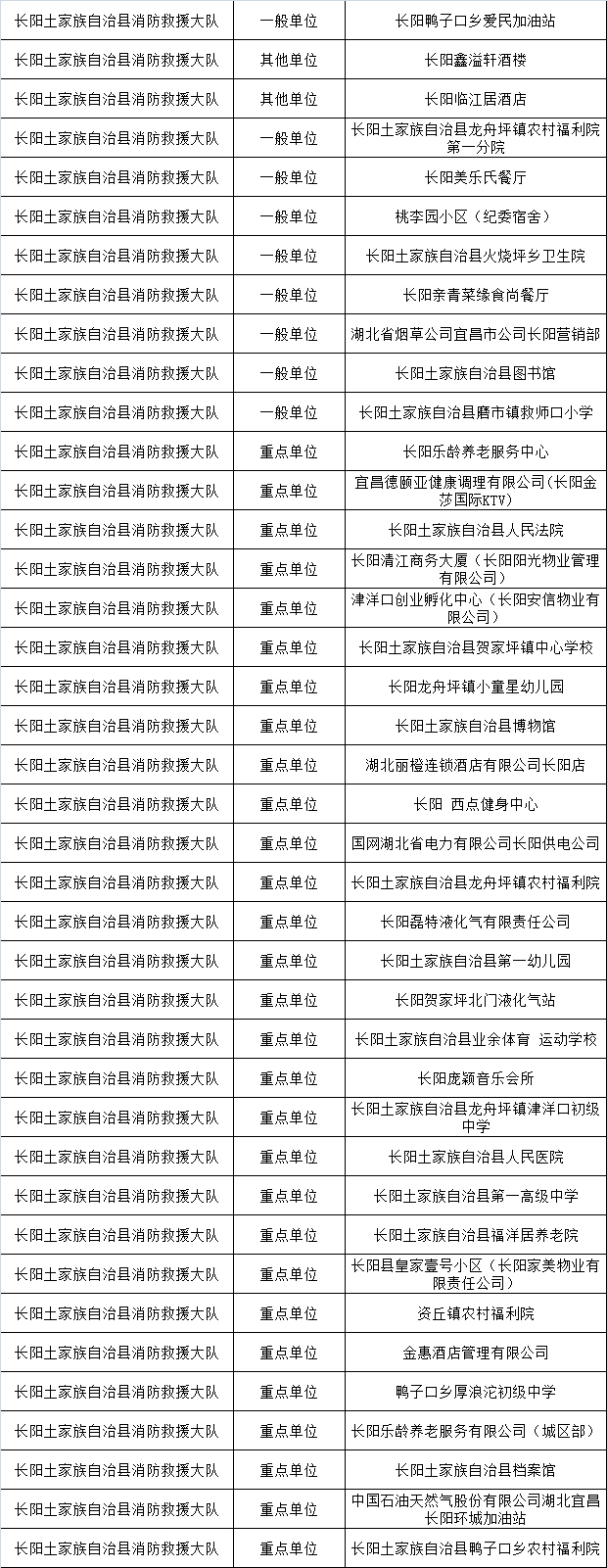
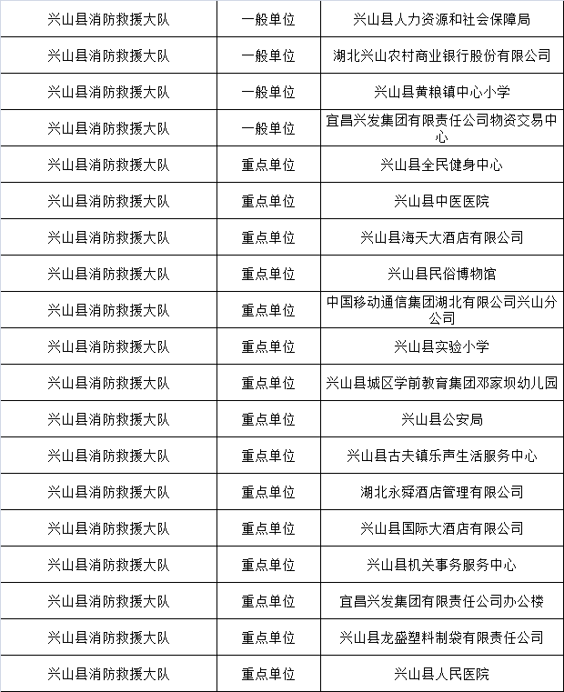
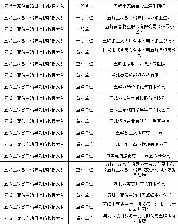
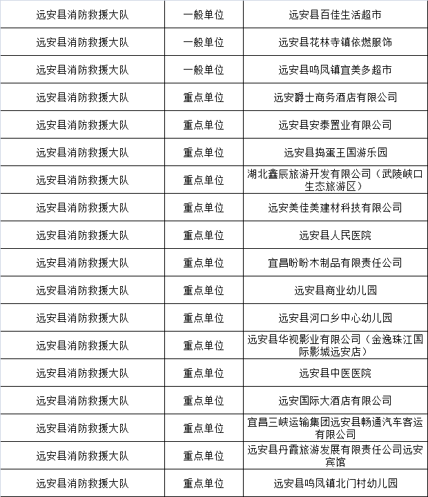
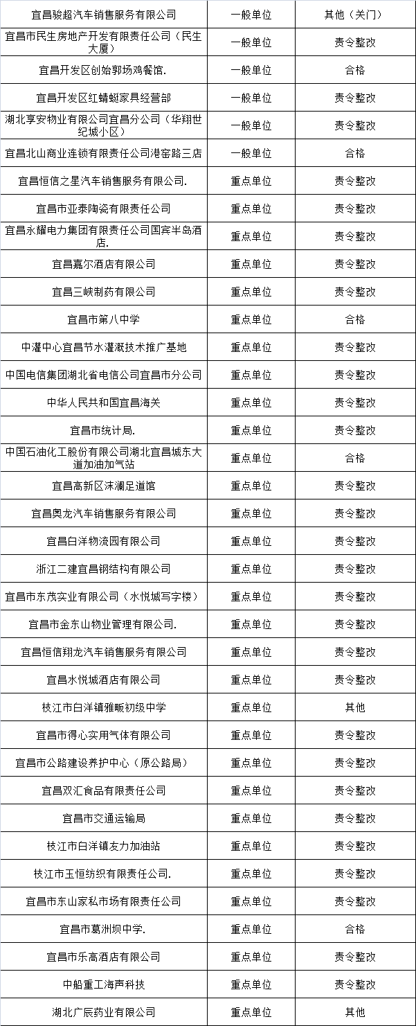
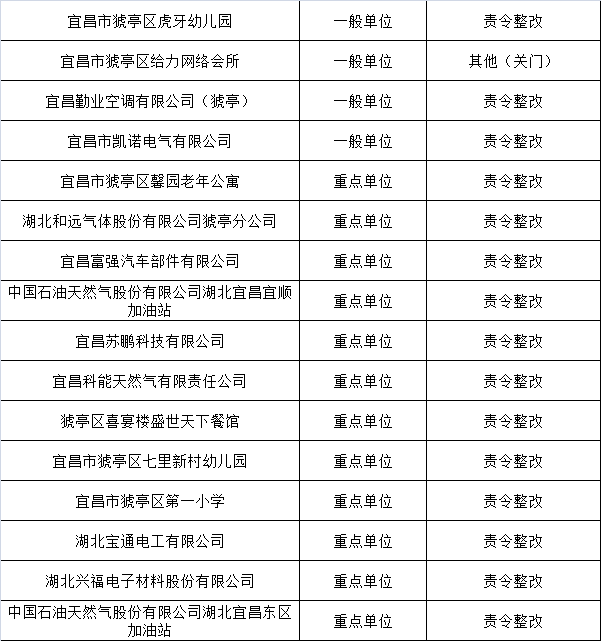
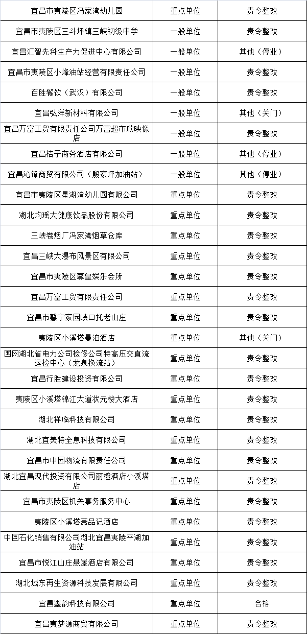
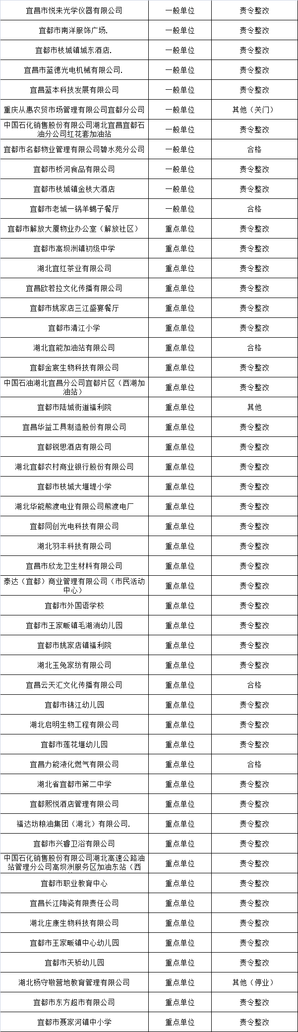
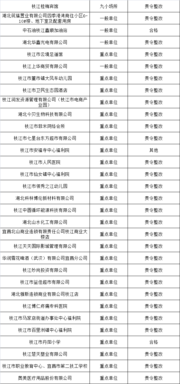
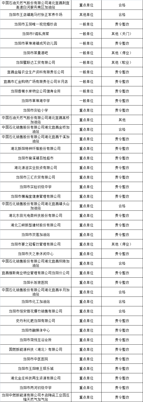
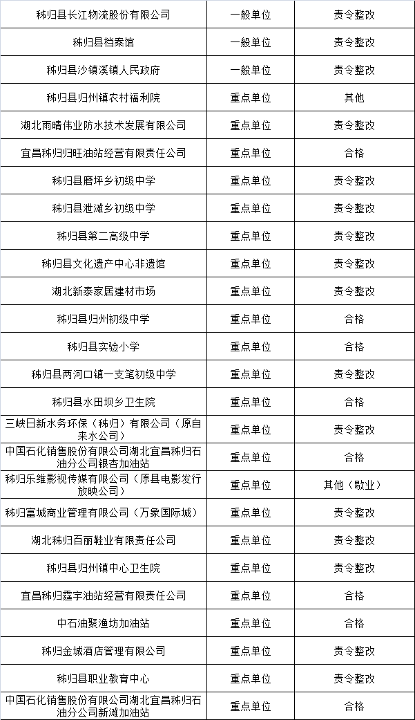
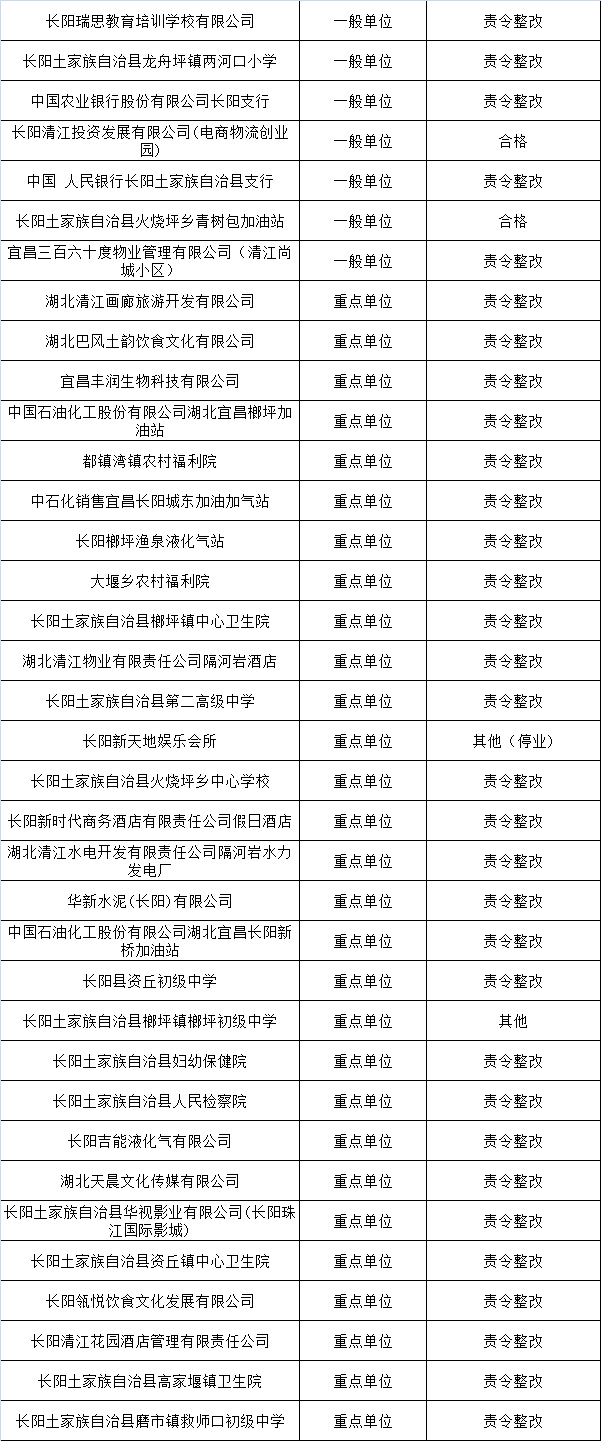
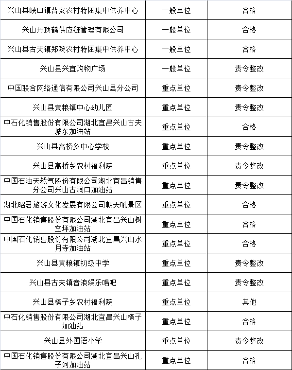
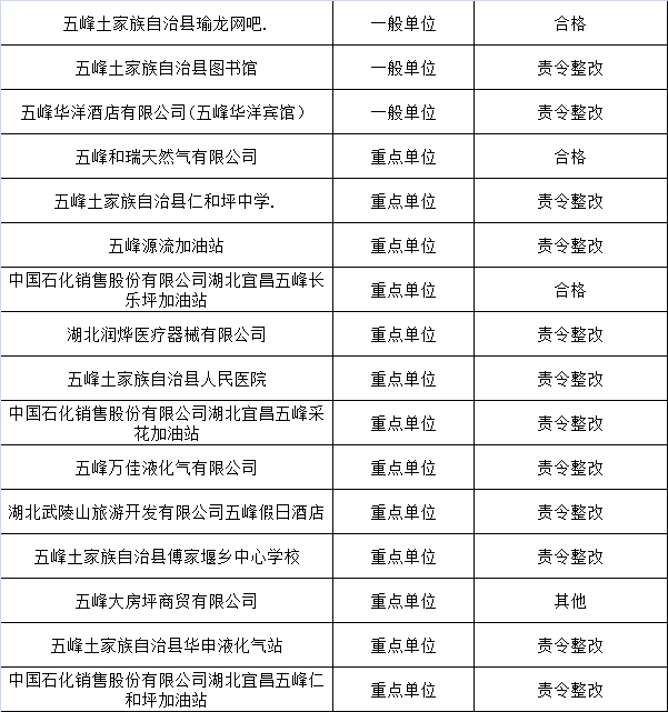
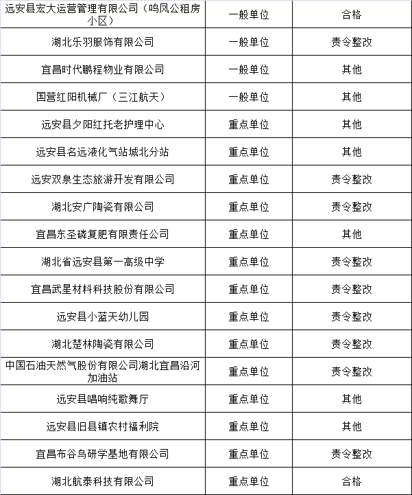
现将2023年3月宜昌市消防救援支队“双随机一公开”监督系统随机生成的抽查单位及2023年2月“双随机一公开”监督抽查结果予以公示。


















监督抽查结果公示
↓↓↓

















特别声明:本文为人民日报新媒体平台“人民号”作者上传并发布,仅代表作者观点。人民日报仅提供信息发布平台。
打开客户端发表评论


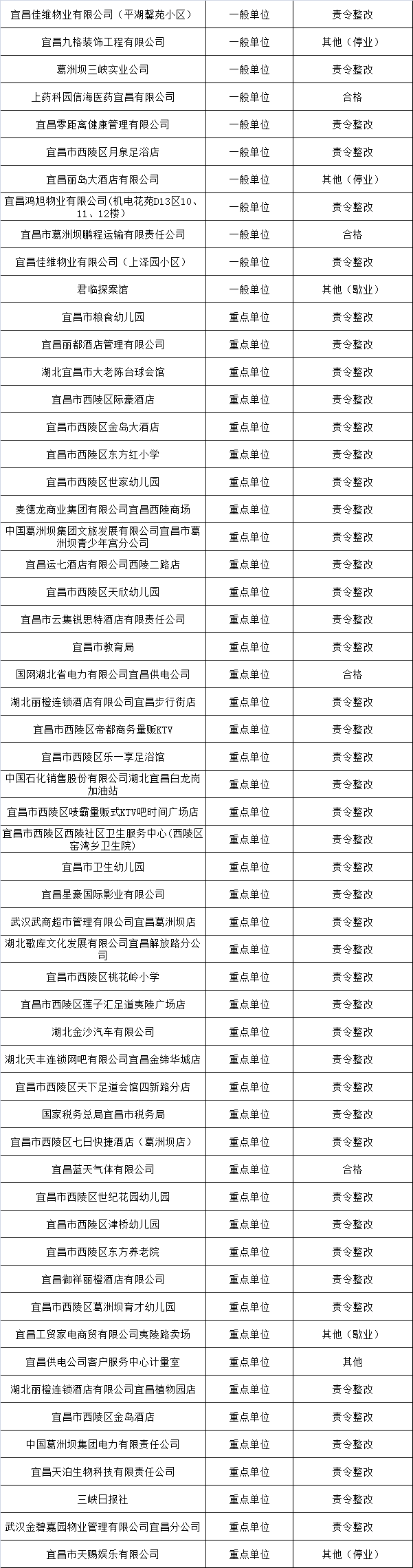
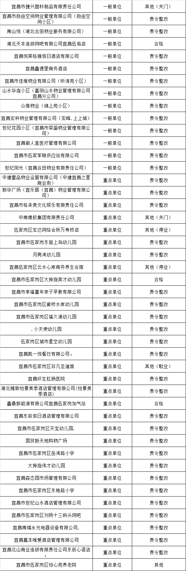
现将2023年3月宜昌市消防救援支队“双随机一公开”监督系统随机生成的抽查单位及2023年2月“双随机一公开”监督抽查结果予以公示。


















监督抽查结果公示
↓↓↓
















