湖南红门金属建材有限公司(以下简称“湖南红门”)创建于2005年,是集研发、销售、生产、施工于一体的新材料智能制造产业公司,旗下拥有5家全资子公司、2大生产基地,产品覆盖护栏、门窗、围栏、幕墙、电动伸缩门、消防门等,是国内TOP50开发商核心战略集采商,业务范围覆盖全国23个省。

湖南红门
引入国产CAD软件实现设计软件的自主、可控,是湖南红门进一步提高产品设计效率、降低软件应用成本的重要举措,也是公司推进企业数字化转型的重要一环。经过考察评估,湖南红门选择与中望软件合作,应用中望二三维CAD解决方案(包括:中望3D、中望CAD机械版以及二次开发项目)。
在双方合作过程中,中望软件根据湖南红门的产品特点和设计需求,不仅提供了中望3D、中望CAD机械版两款软件,还安排售后服务团队长达20多天的客户现场驻点,提供了专业、完整的技术服务,助力项目的成功应用落地,最终顺利达成预期目标。
中望整体解决方案
1、二三维CAD软件:根据湖南红门同项目、同产品,尺寸多样,生产环节采用二维工程图指导加工制造,以及交货周期明确等特点,提供了“中望3D+中望CAD机械版”的产品组合,软件的专业设计功能覆盖了整个流程应用需求,实现高效设计和加工制造。
2、中望3D入门培训:组织包括草图功能、造型功能、钣金功能等模块的学习培训活动,帮助零应用基础和经验的工程师掌握了中望3D的操作方法和绘图技巧,实现国产化替代,降低切换成本。
3、零件/产品建模专题培训:结合典型案例进行建模逻辑及相关功能的应用培训,通过中望3D的参数化建模能力,工程师只需通过输出具体数值就能快速实现产品的变形设计,确保十几种类型共计160多种尺寸型号的产品都能够按单生产按期交货。
4、学习资源建设服务:帮助将建模操作步骤进行整理,形成标准化、指引性文档,成为湖南红门公司内部学习资源,供后续新入职工程师对照学习。

工程师使用中望3D进行产品设计
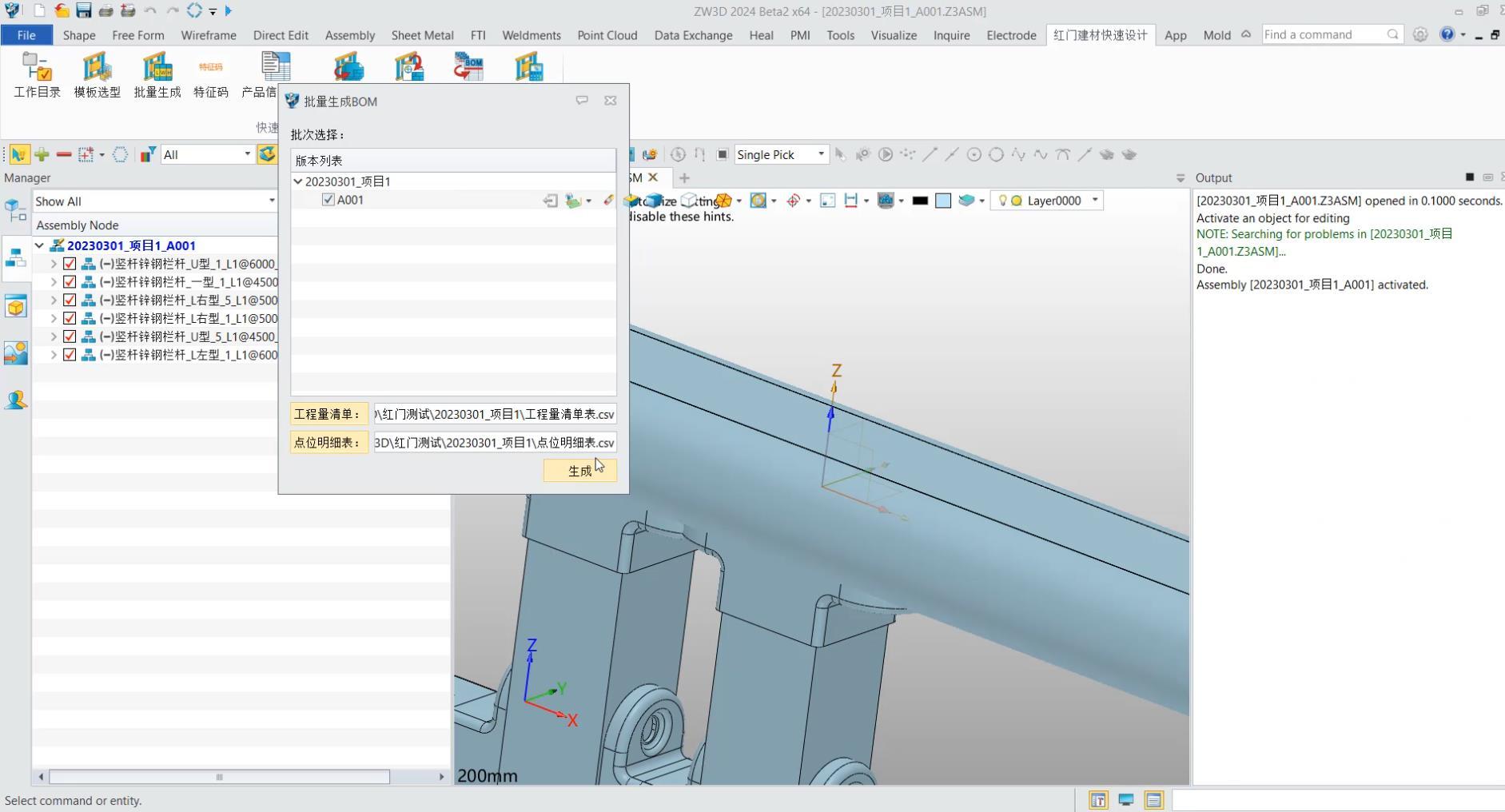
5、个性化功能开发:通过深入调研湖南红门产品结构及变化规则、以及设计流程存在的卡点问题,基于中望3D平台开发了一套包含模型参数化设计、装配、BOM报表输出、工程图出图等功能的快速设计插件,工程师只需简单两三步操作即可得到整个项目的全部数据,快速输出数百套施工图纸。

中望3D帮助工程师快速完成设计任务
项目价值成效
1、国产化应用:湖南红门公司内部实现了中望3D、中望CAD的平稳切换和顺畅应用;
2、设计方式升级:助力湖南红门产品设计从二维建模向三维建模转变; 3、设计效率提升:工程师以项目为导向,实现了加工清单、采购清单、施工图纸等的快速生成,加快了产品设计效率。
客户评价
“中望3D的批量建模功能非常强大,能够快速地创建大量的建筑护栏模型。在使用过程中,我们真实体验到了软件极快的建模速度和极高的建模精度,这大大提高了我们部门的设计效率。同时,中望对红门护栏二次开发项目投入了大量的精力,在项目的调研、开发、测试、培训、维护等阶段都体现了国际一流软件商的高水准。”
——湖南红门 产品技术部 曾主管
“通过系列培训,我们快速上手中望3D,而且使用中望为我们定制开发设计插件,只需简单操作即可完成工艺图纸的输出。现在,我们产品设计变更、装配、生成BOM表、出工程图等全流程效率得到大幅度提高。”
——湖南红门 产品工程部 周工
