9月19日,兰州大学草种创新与草地农业生态系统全国重点实验室/生态学院刘建全团队牵头,与中国农科院兰州牧药所阎萍等团队合作在Nature Communications杂志在线发表了题为“Evolutionary origin of genomic structural variations in domestic yaks”的研究论文,揭示了家养牦牛基因组结构进化来源的复杂性及其导致的表型变异。
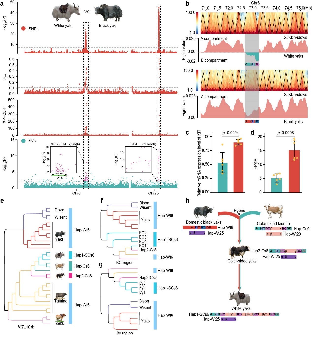
研究人员经过长期和艰苦的野外科学考察,不仅收集了所有的家养牦牛品种,而且还多次深入可可西里无人区采集了野牦牛样品,以及利用国际合作收集了国外相关近缘物种样品。创造性的将系统发育、生物地理学和群体基因组数据进行整合分析,首次将环境适应性、驯化过程和杂交渗入来源的基因组结构变异进行了区分,新鉴定了一批牦牛高原环境适应和驯化相关的关键基因和等位结构变异。特别是发现90%左右的家养牦牛,拥有通过远缘种间杂交渗入、来自黄牛的结构变异,占其基因组约1-5%,并且决定了家养牦牛的很多表型。如,牦牛通过与花黄牛杂交获得毛色变异的等位结构变异而形成花牦牛,该等位结构变异渗入后、又后续引发了新遗传突变,导致了纯白家养牦牛的出现。对上述鉴定到的关键结构等位变异,作者们通过染色质互作、基因表达和生化实验进行了证明,进一步阐明了这些复杂进化来源的等位结构变异如何促进了家养牦牛以及高原黄牛的表型多样性和环境适应性。该研究表明,家养动植物需要对不同进化来源的遗传变异进行有效区分,才能更为有效鉴定表型形成的关键基因;更为重要的是,远缘种间杂交仍应作为转基因和基因编辑时代最重要的育种手段,因为这种方式能同时导入更多基因、产生更多遗传变异和有用表型。

牦牛毛色变异的杂交渗入和新突变起源
兰州大学刘建全、康明辉和中国农科院兰州牧药所阎萍为论文共同通讯作者。兰州大学生态学院博士研究生刘鑫锋、刘文禹、郑泽宇、乌特勒支大学Johannes A. Lenstra教授和中国农科院兰州牧药所吴晓云博士为该论文共同第一作者。该研究主要得到了第二次青藏高原综合科学考察研究项目、农业科技创新项目、国家自然科学基金等项目资助。
签发:董洪亮

