最近,“课间圈养”话题再次引起热议。很多学校要求学生课间不要下楼,不能高声说话、跑跳,被抓到还会扣分。
记者注意到,今年以来,多地发文强调在课间引导学生走出教室,确保中小学生课间活动时间。
01
成都教育局明确:
不得对学生课间活动设置不必要的约束
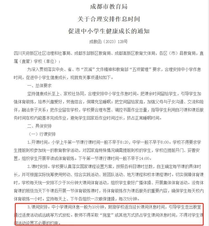
10月31日,成都市教育局发布《关于合理安排作息时间促进中小学生健康成长的通知》,强调把课余时间留给学生,引导学生加强体育锻炼,培养兴趣爱好,劳逸结合。

截图
通知中提到,中小学课间休息一般为10分钟,鼓励学校适当延长课间休息时间,引导学生走出教室通过适度活动或远眺等方式放松。教师不得采取“拖堂”或其他方式挤占学生课间休息时间,不得对学生课间活动设置不必要的约束。
通知中还提到,切实保障体育课时,学校每天统一安排不少于30分钟大课间体育活动,组织学生做好广播体操、开展集体体育活动。没有体育课的班级当天下午课后开展一节体育锻炼课时,将体育锻炼作为课后服务的重要内容,确保学生每天校内体育锻炼一小时。坚持每天上、下午各组织一次眼保健操,每次5分钟。
02
多地明确:
确保学生课间活动时间
记者注意到,多地都曾发布文件或相关通知,对课间十分钟作出要求。
此前,天津市政协委员提出“关注中小学生身心健康,切实保证户外体育运动时间”的提案。10月18日,天津市教委对此进行答复,称义务教育阶段和高中阶段学校每天上、下午各安排不少于30分钟的大课间体育活动,除大课间外,确保小学生15分钟课间活动时间、中学生10分钟课间活动时间。保障学生每天校内、校外各1小时体育锻炼时间。

截图
答复中还提到,不断丰富课间体育活动形式。各学校因地制宜,创造性地挖掘民间体育资源,推广跳长绳、转呼啦圈、跳猴皮筋、踢毽子、扔沙包、滚铁环、抽陀螺等简便易行、喜闻乐见的民间体育项目,让每个学生都能体会到体育锻炼的乐趣。
今年9月,浙江省教育厅办公室发布“关于开展第7个近视防控宣传教育月活动的通知”。其中也提到,引导学生课间走出教室活动、远眺,保障学生每天校内、校外各1个小时体育活动时间,鼓励有条件的学校学生校内户外活动达到2小时。
2022年10月,浙江省教育厅关于省政协十二届五次会议285号提案的答复中也强调,全面落实大课间体育活动制度,中小学校每天统一安排30分钟的大课间体育活动,每节课间安排学生走出教室适量活动和放松。
今年4月发布的《广西壮族自治区义务教育学校常规管理规定》中则提到,合理安排中小学课程和作息时间,确保学生课间和必要的课后自由活动时间。

截图
03
多地回应家长诉求:
让学生在操场上自由活动
针对此问题,多地相关部门也予以回应。10月21日,有太原网友在人民网“领导留言板”留言,称在太原市小店区某小学南中环校区,以前课间休息的10分钟,孩子还可以出楼道去连廊活动,但不可以去操场,最近连楼道都不可以出去,课间10分钟只可以去打水、上厕所。
太原市人民政府办公室对此回复称,经小店区政府核实:经学校自查召开全体班主任会议,再次强调课间活动时,让学生在操场上自由活动,自由组织丰富的体育运动。老师将在学生课间活动时,监督学生注意安全。
10月20日,有南宁网友在人民网“领导留言板”留言,称某学校禁止学生到楼下操场、或篮球场、或乒乓球场自由活动,都是限制在教室门口活动。
南宁市西乡塘区回复人民网网友留言督导小组回复称,为了增加课间活动的多样性和趣味性,南宁市衡阳东路学校开发了一套集体育、艺术于一体的室内课间操,每天课间前3分钟学生有序在教室内体育锻炼,课间操结束后学生可离开教室自由活动。学校课间10分钟时间比较短,学生主要用于喝水、上洗手间、调整状态。为了不影响下节课的课堂效果以及因为准备活动时间不充足可能引起意外损伤,故不建议学生课间进行篮球、乒乓球或跑步等剧烈运动。南宁市衡阳东路学校不存在禁止、限制学生在教室门口活动的情况。
10月19日,有郑州网友在人民网“领导留言板”留言,建议郑东新区康平小学开放课间十分钟户外活动。
郑州市12345政务服务便民热线回复称,郑州市郑东新区康平小学严格按照学生课间的相关要求,每节课课后有序、安全地组织学生课间十分钟活动,学生所在年级不同,课间活动内容也有不同。同时,学校设有大课间活动,充分考虑班级数多,活动空间有限的因素,采用室内和室外两种形式,轮转进行。午餐后老师也会根据实际天气情况组织学生到室外活动。在今后工作中,学校会创造更多机会、拓展更大空间让学生室外活动,锻炼身体,保障教学秩序。
9月7日,有北京通州网友在人民网“领导留言板”留言,称课间孩子们除了喝水去卫生间不允许户外活动。
通州区教委回复,称学校不存在课间孩子们除了喝水去卫生间不允许户外活动的情况。课间为确保学生安全,学校要求学生在教室及楼道内不做任何追跑游戏,高楼层可做适合室内的游戏,一楼和平房可到室外活动。

资料图:小学生在大课间踢毽子。黄建 摄

