随着时间的推移,山西省在烟花爆竹管理政策上迎来了一次重大调整。
根据11月9日发布的《山西省人民政府办公厅关于公布山西省行政许可事项清单(2023年版)的通知》,山西省新增了一系列与烟花爆竹相关的行政许可事项,标志着对这一传统文化元素的管理政策逐步松绑,为新年带来了一抹烟花色彩。

首先,新增的行政许可事项包括“生产、储存烟花爆竹建设项目安全设施设计审查”、“烟花爆竹生产企业安全生产许可”以及“烟花爆竹经营许可”。
这些许可事项由山西省应急厅主管,省、市、县三级应急管理部门负责实施。
这一变化旨在强化对烟花爆竹产业的监管,保障生产、储存和经营过程中的安全。
值得注意的是,这一调整并非孤立的决策。
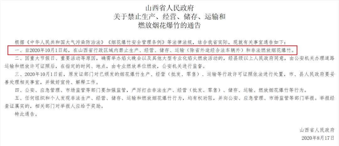
回顾2020年8月18日发布的《山西省人民政府关于禁止生产、经营、储存、运输和燃放烟花爆竹的通告》,在当时山西省实施了一项全域的“禁炮令”。

自2020年10月1日起,山西省行政区域内严禁生产、经营、储存、运输(除省外途经合法车辆外)和非法燃放烟花爆竹。
这一政策举措的出台,旨在维护社会安全,减少因烟花爆竹引发的火灾和意外事故。
然而,新发布的公告意味着山西省对于烟花爆竹政策进行了更加细致和灵活的调整,为过年期间增添了一抹烟花色彩。

从全面禁止到逐步放开,这一变化显示出政府对于烟花爆竹产业的态度在经过深思熟虑后发生了积极的变化。
这一新政策的背后,既有对传统文化的尊重,也是对民众需求的回应。烟花爆竹作为中国传统文化不可或缺的元素,承载着丰富的历史文化内涵。因此,政府的政策调整可以被视为对这一传统文化的回归和保护,使得在过年期间,烟花爆竹能够更加和谐地融入节庆氛围。这一调整还意味着山西省对于烟花爆竹产业的管理将更加精准和科学,确保在尊重传统文化的同时,不造成社会安全隐患。新政策的实施,将为山西省年味增色,为民众营造更加欢乐祥和的新春氛围。
(来源:晋源发布)

