1月12日开售春运首日火车票 收好2024春运购票时间表
央视新闻2024-01-10 08:41
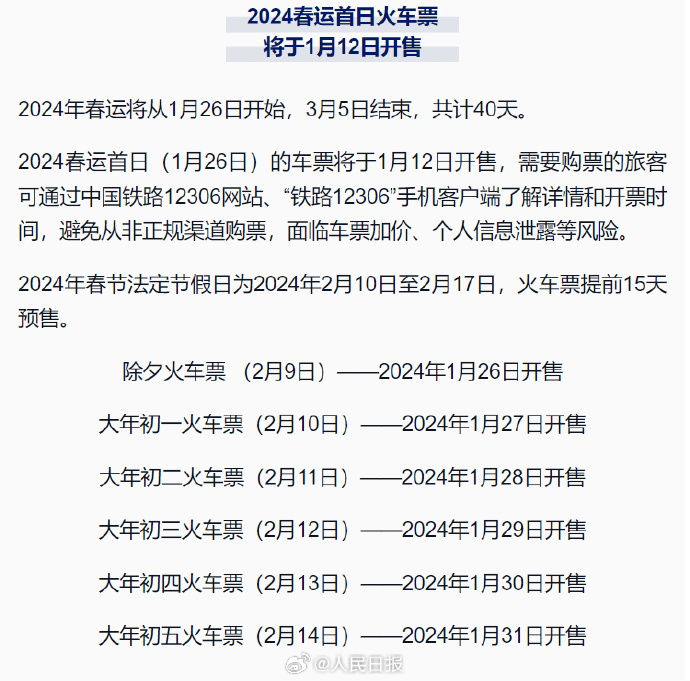
2024年春运将从1月26日开始,3月5日结束,共计40天。2024春运首日(1月26日)的车票将于1月12日开售,需要购票的旅客可通过中国铁路12306网站、“铁路12306”手机客户端了解详情和开票时间。日前,铁路12306手机客户端推出购票需求预填和火车票起售提醒订阅两项新功能,旅客通过铁路12306官方平台购票将更加方便快捷。


责任编辑:栾静姝
打开客户端发表评论


2024年春运将从1月26日开始,3月5日结束,共计40天。2024春运首日(1月26日)的车票将于1月12日开售,需要购票的旅客可通过中国铁路12306网站、“铁路12306”手机客户端了解详情和开票时间。日前,铁路12306手机客户端推出购票需求预填和火车票起售提醒订阅两项新功能,旅客通过铁路12306官方平台购票将更加方便快捷。

