“办白事不划价”是老百姓常有的心态,图的是对逝者的尊敬,也是希望亲人尽快入土为安。
但有的殡葬服务公司就抓住了老百姓这样的心理,漫天要价,三四千元就能办完的丧事,其收费却高达万元。
而这样的服务公司就出现在搜索平台词条的前列,老百姓稍不仔细,就可能在逝去亲人的悲痛同时,还被坑了钱。
清明节期间,北京青年报记者暗访一家在搜索平台词条中高居前列的殡葬服务公司,并向民政、工商执法人员进行了举报。执法人员对该公司检查时发现了一张在八宝山殡仪馆办丧事时花费的3350元发票,但该公司最终却向逝者家属收取了14614元。对此,执法部门根据有关法律规定,对其进行了处理。
家里急着办丧事,没想到上了套
2017年夏天,李可(化名)的爷爷在石景山某医院去世,李可及其父亲在悲痛之余,希望将老人的后事顺顺利利的办好,于是便把办后事的事情揽在了自己的身上。
李可及父亲没有办丧事的经验,李可便在网上搜索“八宝山殡仪馆”,希望能够让爷爷就近火化,入土为安。
搜索后,网上首先显示的是一家名为“天顺祥”的殡葬服务网站,网站上显示的都是八宝山殡仪馆的照片,同时还显示四种殡葬一条龙服务套餐,以及一个400开头的电话。
李可打电话咨询,对方向他推荐了13800元的套餐,包括各种殡葬服务。李可想着自家没有办丧事的经验,这个一条龙服务家人也就不用操心了,于是就委托这里办了丧事。

到了火化的那天,李可发现不太对劲。殡葬服务公司的人似乎有意不让他家人与八宝山殡仪馆的工作人员接触,让他们坐在休息室里等,不要乱走。李可后来找机会向八宝山殡仪馆的工作人员询问情况,工作人员告诉他们,没必要委托这些殡葬服务公司来办后事,收费很高很不合理。
爷爷的后事办完,李可再次来到八宝山殡仪馆,按照殡仪馆公示的各项服务价格比对了一下,“天顺祥”提供的13800元的服务,“在八宝山殡仪馆大约只需要3800元就能办完,我们相当于多花了1万元。”
李可说,办完丧事后,他并没有收到天顺祥给他开出的八宝山殡仪馆方面的收费单,而只有他交给天顺祥费用的收据。但想着“办白事钱不划价”,李可也不能去找对方讨要说法,因此他找到北青报记者,希望对此予以曝光,提醒其他百姓注意。
搜八宝山殡仪馆电话,前列均为殡葬服务广告
4月1日,北青报记者在百度上搜索“八宝山殡仪馆电话”,推荐的词条中,前三条均非八宝山殡仪馆的官方电话,而都是殡葬服务中介公司的网站。其中一家名为“福恩祥”,另一家就是李可曝光的“天顺祥”。
记者注意到,在百度的搜索词条下方,会有一个很小的“广告”字样的标志,而词条的主标题都用红色标明“八宝山殡仪馆电话”的字样。
在天顺祥的网站上,标注着可提供4800元、8800元、13800元和18800元的一条龙殡葬套餐。
记者发现,无论是“天顺祥”还是“福恩祥”,其网站打开后,都会有很多八宝山殡仪馆的照片,介绍,还会显示一个400客服电话。记者拨通了“天顺祥”的电话后,接电话的工作人员表示,自己是代理八宝山殡仪馆殡葬服务的,如果家人有不测,他可以为记者转接殡葬办理专员,咨询需要的殡葬服务。
转接后,办理专员告诉北青报记者,根据记者提供的家庭人数,建议选择八宝山中型告别厅,也就是天顺祥13800元的套餐。
殡葬服务项目,若自备费用不退
根据该办理专员提供的地点,北青报记者来到位于北京站恒基中心内的天顺祥殡葬公司,该公司在写字楼的6层,从外表看不出是一家经营丧葬服务方面的公司,更像是一个销售公司。
公司大厅里有个电子显示屏,还有一些宣传单页。几名男子在公司大厅的沙发上坐着,等待迎接客户。
记者进入公司大厅后,被招呼着坐下。一名男工作人员向记者介绍起他们的服务项目,并打开电子显示屏,屏幕上播放起八宝山的告别厅场景,工作人员向记者讲解,屏幕上的告别厅场景有的是中型告别厅的照片,有的是大型告别厅的照片。还指着屏幕告诉记者,有些花圈是收费的,有些挽联是属于套餐里的服务项目。
记者注意到,在对方介绍的13800元的一条龙套餐服务中,还包括告别厅音乐、亲人佩戴的黑纱和白花。记者问黑纱和白花自带的话,是否可以减免费用,这名男工作人员回答不可以,“您自备也没用,我们就按这个套餐价收钱”。
对方还表示,根据他们的服务套餐,还会给逝者提供化妆、穿衣、主持服务,化妆师都是他们找来的高级化妆师,主持人也是专业的。逝者家属也可以使用八宝山的化妆师和主持,但他们不保证质量,且套餐费用不变。而如果是家属自己给逝者穿衣的话,该项服务费用也不会减免。
记者询问逝者是否可以安葬在八宝山公墓,工作人员表示,八宝山安葬的都是国家领导人,普通人不能在八宝山安葬。如果需要提供陵园,他们可以陪着逝者家属去挑选陵园,但具体陵园的名字他们暂不便透露。
天顺祥的工作人员表示,他们提供的是一条龙服务,就是为了让家属省心,在八宝山等公立殡仪馆办丧事,都没有一条龙服务,家属在悲痛之余还要费心,很多事情可能都办不顺利。
天顺祥工作人员表示,在家属选定服务套餐后,即可和家属签署协议,家属需要先交一部分订金。
反映情况后殡葬公司信息被撤下,但会卷土重来
4月3日下午,八宝山殡仪馆的周主任接受北青报记者采访表示,对于百度搜索上在前列推荐殡葬服务公司的情况,八宝山殡仪馆及市民政局也多次找过百度,也曾考虑收集证据通过法律维权,但一接触该公司,这些殡葬公司的信息就不会出现在网页前列,而八宝山的百度百科词条会推上去,等过一段时间不提此事了,殡葬公司的信息又会回到搜索的前列上去。

而对于殡葬公司提出的殡葬一条龙套餐的价格问题,周主任介绍,八宝山殡仪馆内的丧葬服务都是根据发改委和民政局的批准明码标价的,每个单项都会有价格标准,从来不会按照服务套餐的方式对外销售,而对于家属不选的服务项目,或者自备的服务项目,殡仪馆肯定不会再收取费用。
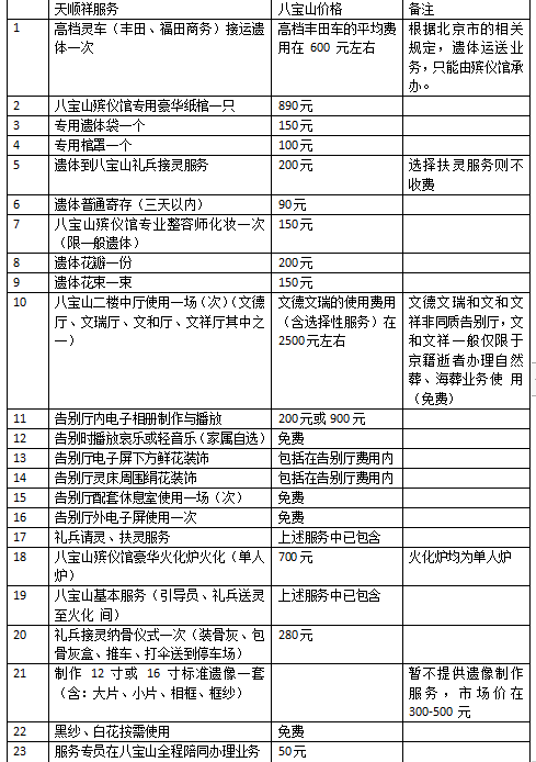
北青报记者将天顺祥公司提供的13800元的套餐与八宝山殡仪馆的服务项目收费进行对比发现,同样的服务在八宝山殡仪馆只需要6000多元。如下表:

八宝山殡仪馆工作人员介绍,按照天顺祥的13800元一条龙服务套餐,在八宝山殡仪馆办理的话,最多也就7000元左右。而且殡葬公司未必能够保质保量的完成以上服务,因此殡葬服务公司实际的花销预计也就是六千元左右。而且正规殡仪馆都是先服务后收费,不会收取“订金”之类的费用。
八宝山殡仪馆工作人员王杰告诉北青报记者,市民家中有亲人故去,往往家属心情都很悲痛,也没有办丧事的经验,不知道怎么办,也总怕办不好,于是便被殡葬服务公司抓住了这种心理。而且这些殡葬服务公司还会对外宣传“八宝山是服务于领导人的,不向市民服务”、“八宝山没有服务专员全程办理”等,以便骗取逝者家属的信任。
王杰希望逝者家属到正规的殡仪馆办理后事,也可以打电话到正规殡仪馆咨询价格,不要轻信殡葬服务公司的报价。
执法人员上门检查, 3350元丧事收14614元
北青报记者暗访后,将此事反映给北京市民政局有关部门。4月4日上午10时,北青报记者跟随由民政、工商、发改委等组成的联合执法队伍来到天顺祥殡仪服务中心开展执法检查。
执法人员在天顺祥公司详细查看了该公司的营业执照、签订的相关合同。公司现场一名负责人表示,逝者家属一般通过网络搜索“殡葬服务”知道的公司,其从“接遗体”开始提供“全程陪同”服务,按照“套餐”价格收费。
北青报记者注意到,在执法人员查到的一份收费14614元的合同中,八宝山殡仪馆方面开出的服务项目发票显示仅为3350元。该公司负责人表示,他们挣的就是这之间的差价,“如果客户要发票,我们也可以给客户提供八宝山殡仪馆的发票,而我们中间收取的服务费只能开收据。”
民政局执法人员现场责成天顺祥殡仪服务中心取下不符合规定的“服务流程”宣传牌和公益性墓地的彩页。

工商部门执法人员表示,该公司注册地为昌平区并不能在东城区营业,将责成其回注册地营业,并决定约谈其负责人整改。
对于“殡仪馆没熟人不好办事”“殡仪馆的丧葬用品是政府垄断价格很高”的说法,民政局的工作人员告诉北青报记者,这种情况根本不存在。正规殡仪馆所有丧葬用品和服务均明码标价,接受市民政部门的监督,并提供详细的清单和正规发票。
百度搜索已下架殡葬服务公司 天顺祥下调服务价格
4月5日一早,北青报记者发现,在百度上搜索“八宝山殡仪馆电话”的字样,前面几页均不再显示天顺祥、福恩祥等殡葬公司的信息,排在第一位的则是八宝山殡仪馆的百度百科介绍。
记者再打开天顺祥公司的网站发现,该网站上的一条龙套餐价格也有所调整。其中4800元和18800元的套餐价格仍在,但8800元的套餐下调为6800元,13800元价格下调至11800元。

