最新的研究报告显示,截至2018年7月31日,我国未成年人网民数量到达1.69亿,手机已经成为我国青少年上网的主要工具。然而青少年网络安全问题也日益凸显......
在网络带来海量信息的同时,不良内容成为影响未成年人网络安全的主要隐患。研究报告显示,有15.6%的未成年人表示曾遭遇网络暴力,最常见的是网上讽刺或谩骂、自己或亲友在网上被恶意骚扰、个人信息在网上被公开。30.3%的未成年人曾在上网过程中接触到暴力、赌博、吸毒、色情等违法不良信息。
近日山东的李女士发现,自己正在就读小学的孩子经常玩的一款名为“我的世界”的网游界面上,充斥着大量不雅言语和色情交友信息。
色情信息充斥网游平台,家长举报难
小学生家长李女士:十条信息里面至少有两三条,我刻意拍的是针对某些年龄段的。招募信息上有明确的要求,内容非常不堪。
“我的世界”的游戏简介中标注称:“本游戏适合全年龄段玩家”,记者统计发现,最近18个月,仅在苹果应用商店中“我的世界”下载量就超过了2700万次。然而这个涵盖低龄段用户的网游中,色情交友内容却大行其道。李女士想把这些不良内容发布者的信息向平台举报,但是却发现没那么容易。

小学生家长李女士:没有找到任何举报键,找了半天,举报它的发言功能完全都没有。
记者下载、登录了“我的世界”网游,在其“本地联机”的子版块中,记者见到一些玩家已经建好了联机房间等待其它人进入,其中包含大量用色情文字组合成的房间名称。
记者点击进入一个游戏房间,对方便发来“你几岁”的信息,而接着下来对方更是发来了QQ号,要求视频裸聊。而记者在这个聊天的界面和“本地联机”的子版块中都没有找到“举报”或者“投诉”的选项。

记者:有没有举报两个字的关键词的提示,用户能直接点进去?
客服:目前客服这边无法查询到游戏里面是否有设置。
我国网络安全法规定,网络运营者应当建立网络信息安全投诉、举报制度,公布投诉、举报方式等信息,及时受理并处理有关网络信息安全的投诉和举报。但截至发稿前,记者发现,色情交友信息依旧在“我的世界”联机版块中大量存在。

中国政法大学传播法研究中心副主任 朱巍:如果投诉以后,它写到投诉日志里去,那它就应当知道这种违法情况的存在。如果它没有及时屏蔽断开链接或删除的话,那它承担的责任就是一个共同侵权的责任,甚至是犯罪的共犯的责任。
不良内容渗入学习平台,典故遭恶改
色情信息泛滥,用户举报困难,面向全年龄段用户的网游,在网络安全上层层失守。而记者通过调查还发现,一些打着学习类名头的软件和微信公众号,因为管理缺位,也在放任不良的内容传播。
今年2月,记者登录了一款名为“作业狗”的学习类应用软件,在其有社交功能的“遛一遛”版块中,“醉校园”的栏目被放在了页面的中间,点击进入后记者见到一个名为“小可爱”的用户发布了多张色情图片。同时在这个版块中有多位用户发帖称想要寻找对象,并贴上了未成年人的图片和QQ号。记者发现,“作业狗”可以通过非实名的第三方账户进行登录,发帖不受任何限制。

据记者调查,这款“作业狗”应用软件的运营商为深圳万利达教育电子有限公司。而在国家企业信用信息公示系统中记者发现,该公司已经在去年6月份进行了注销。运营者已经走人,面向青少年用户的学习类软件却沦为色情交友平台。
不法分子除了盯上没有人经营的学习类软件,还拿中小学生的学习内容上大做文章,向未成年人传播违背公序良俗的内容。记者在被冠以“学习类”的微信公众号“快作业”中见到了大肆宣扬升官发财、娶妻纳妾的网游广告。一款名为“当朝宰相”的网游,直接把中小学生课本里的经典故事“凿壁偷光”改成了“凿壁偷窥”,植入游戏剧情,并把这一桥段做成了视频广告,在多个网络平台投放。

南京大学教育研究院副院长操太圣:如果对一些经典的内容歪曲的话,就是误导孩子,孩子可能会按照所谓的经典去模仿、去学习,而导致对孩子产生一些不良的影响。
无孔不入的不良网络信息,严重威胁着未成年人的网络健康环境。有法律学者建议,在《未成年人保护法》等法律法规中加入涉及未成年人相关的网络犯罪行为,并明确应从重处罚。
北京市青少年法律援助与研究中心研究员 张雪梅:在网络保护当中一定要考虑到对儿童网络色情的问题,对儿童的网络性侵问题,要规定任何组织和个人都不能通过网络以文字、图片、音视频等方式,去歪曲、损害、扭曲儿童的形象,以及去传播涉及儿童的一些色情制品。
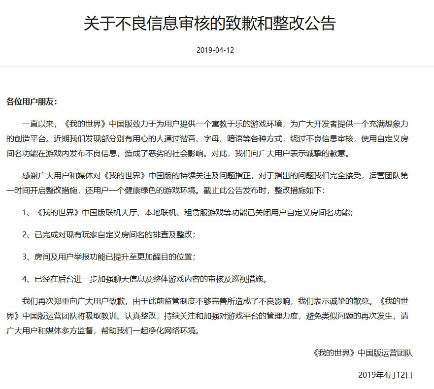
【回应】
《我的世界》中国版运营团队关于不良信息审核的致歉和整改公告:


