足协发布入籍球员规定:应学唱国歌 当赛季不得转会
中国新闻网2019-03-30 08:30
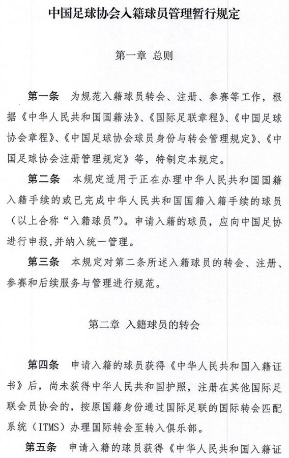
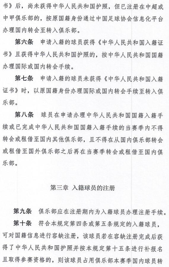
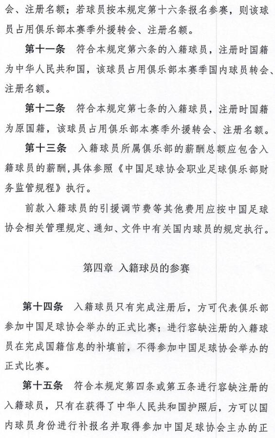
3月29日晚,中国足协在其网站发布了《中国足球协会入籍球员管理暂行规定》,除了对入籍球员的转会、注册、参赛等事宜做出规定外,还明确要求俱乐部应对入籍球员进行中华传统文化教育,培养爱国主义情怀。入籍球员应能识国旗、认国徽、唱国歌。
规定全文如下:






责任编辑:陈露
打开客户端发表评论


3月29日晚,中国足协在其网站发布了《中国足球协会入籍球员管理暂行规定》,除了对入籍球员的转会、注册、参赛等事宜做出规定外,还明确要求俱乐部应对入籍球员进行中华传统文化教育,培养爱国主义情怀。入籍球员应能识国旗、认国徽、唱国歌。
规定全文如下:





