19日,唐山“教科书式耍赖”事件发起人赵勇的代理律师岳屾山发微博称,黄淑芬将自己告上法庭。3月20日下午,黄淑芬代理律师李滨告诉北青报记者,岳屾山作为律师、央视法律专家对网友有高度的信任感,在转发视频时未对视频作出客观评价,没有表明视频内容有可能是虚假的,转发视频对黄淑芬名誉权影响巨大。李滨称,岳屾山律师成为被告,是黄淑芬走出追究不负责转发主体的第一步。下一步,黄淑芬还将起诉作家刘同、影视导演傅成等转发赵勇视频的网络大V。

“教科书式老赖”将原告代理律师告上法庭
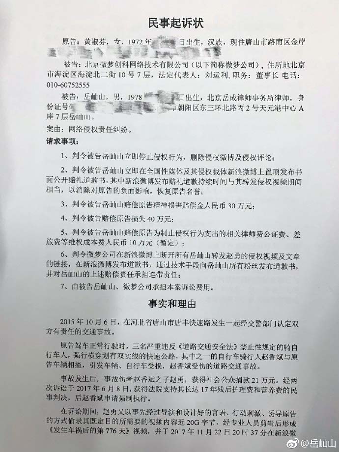
岳屾山告诉北青报记者,他是12日收到北京互联网法院的传票,得知自己被黄淑芬告上法庭。岳屾山出示的起诉状中,黄淑芬认为,2017年11月22日,赵勇发出微博《发生车祸后的第776天》3小时后,有105万微博粉丝的岳屾山转发了这条微博,当晚即迅速形成全国性舆论关注的重大事件,原告个人隐私信息被大量传播,巨大的网络暴力接踵而至,原告被迅速冠以“教科书式老赖”称号,导致原告及女儿社会评价急剧降低,无法工作和正常生活。
黄淑芬在起诉状中认为,岳屾山转发的视频《发生车祸后的第776天》存在捏造、人设、虚假、夸大等问题。对此,原告黄淑芬要求,被告岳屾山立即停止侵权行为,删除侵权微博及侵权评论,并公开赔礼道歉消除对原告的负面影响,恢复原告名誉,同时请求判令岳屾山精神损害赔偿金及原告损失共计70万元。北青报记者注意到,在这份起诉状中,黄淑芬还将新浪微博一并告上法庭,认为其未履行审查义务构成共同侵权。
岳屾山告诉记者,自己从业以来,这还是第一次成为被告。“当然,起诉是黄淑芬的权利,至于我是不是构成侵权,她能不能胜诉,还是等待法院的判决”,岳屾山说。据了解,此案将于4月18日在北京互联网法院开庭。

黄淑芬目前尚未还清赔偿
3月20日下午,黄淑芬代理律师李滨告诉北青报记者,黄淑芬目前尚未还清赔偿,“教科书式耍赖”事件令她生活很困难。黄淑芬与其所在的平安人寿解除了代理合同关系,没有任何收入来源,名誉损失巨大。2017年11月22日晚,赵勇在微博发布视频后几十分钟内,作家刘同、影视导演傅成、律师岳屾山等网络大V在新浪微博上相继转发了该视频,而这些转发视频的网络大V之前对社会问题关注很弱,涉嫌有组织地转发。
其中,岳屾山作为律师、央视法律专家对网友有高度的信任感,在转发视频时未对视频作出客观评价,没有表明视频内容有可能是虚假的。李滨指出,赵勇发布的视频经过剪辑、拼接,视频内容称“黄淑芬是平安高管”、“买房买车转移资产百万”存在虚假。岳屾山的法律专家身份,使得很多网友认为视频真实可信,对视频进行点击,这种转发对黄淑芬名誉权影响巨大。李滨称:“岳屾山律师成为被告,是我们走出追究不负责转发主体的第一步。下一步,我们将起诉作家刘同、影视导演傅成。傅成拍摄了一个交通事故的片子,他的拍摄有很多虚假的内容。”
“教科书式耍赖”事件
2015年,河北唐山的赵勇父亲赵香斌遭遇车祸成重伤,经两年治疗最终抢救无效去世。其间,肇事司机黄淑芬以还贷款的理由,拒绝支付法院判决的85万余元赔偿款。
此后,赵勇在网络上发布黄淑芬拖欠赔偿的视频在网络上引发热议。赵勇在视频中指认称,黄淑芬的女儿刘明月,用她的名字协助黄淑芬在车祸后第二个月买房买车,并成功转移财产,总价超百万。之后,有网友将黄淑芬称为“教科书式耍赖”。
因黄淑芬拒不履行法院判决,法院于2017年9月7日将黄淑芬纳入失信被执行人名单,并限制其高消费。
2017年12月1日,唐山市中级人民法院公布黄淑芬案进展称,已将黄淑芬女儿刘明月名下的一处房产依法查封,理由是该房产的首付款和还贷款中均有黄淑芬出资。
2018年12月5日,河北唐山市路南区人民法院对“教科书式老赖”财产分割案一审宣判,驳回原告赵勇主张涉案房产的诉讼请求,判决“老赖”黄淑芬对涉案财产确有出资,但房产不归其个人所有。

