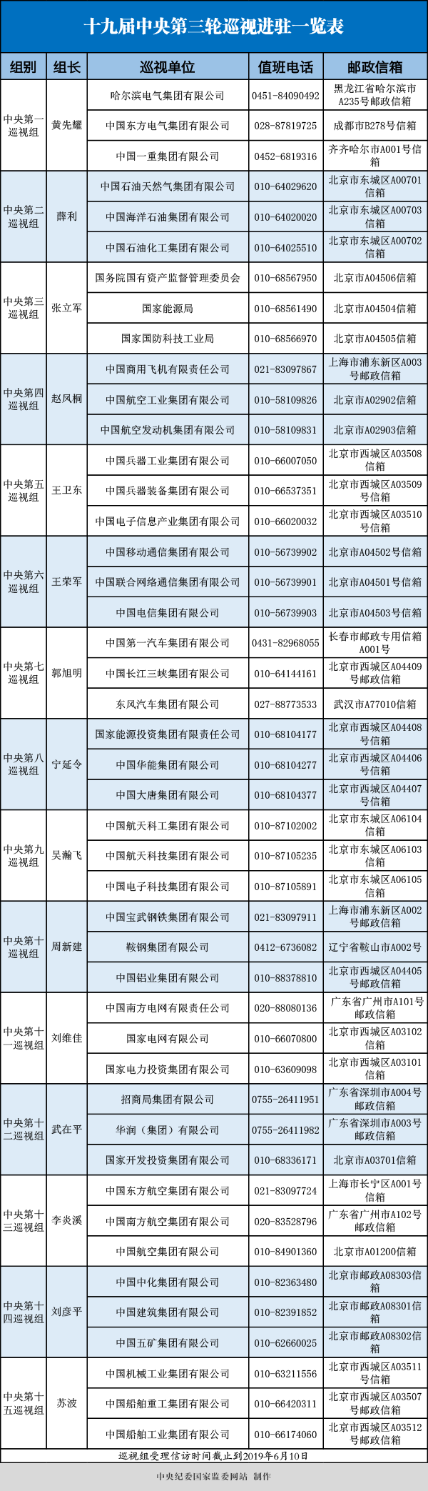
中央纪委国家监委网站2日集中发布了十九届中央第三轮巡视进驻的消息,15个中央巡视组已完成对本轮所有巡视对象的进驻。
本轮中央巡视对中国航天科技集团有限公司等42家中管企业和国务院国有资产监督管理委员会、国家能源局、国家国防科技工业局等3个行业主管部门党组(党委)集中开展常规巡视。中央巡视组将在各被巡视单位工作2个半月。
分析“进驻一览表”及相关进驻消息,本轮巡视主要有以下四个看点值得关注。
看点一:对国有重点骨干企业党组(党委)巡视全覆盖,并对相关行业主管部门同步开展巡视
国有企业是巡视全覆盖的重要方面。根据国务院国资委网站“央企名录”,96家央企中,包含了49家国有重点骨干企业。本轮巡视涵盖了42家国有重点骨干企业,加上十九届中央第一轮巡视的中国核工业集团有限公司等7家国有重点骨干企业,可以说,是对49家国有重点骨干企业党组(党委)的巡视全覆盖。
值得注意的是,本轮巡视同时对相关行业主管部门,即国务院国有资产监督管理委员会、国家能源局、国家国防科技工业局3家中央单位党组(党委)同步开展巡视。这种安排在中央巡视中也是首次,有利于推动上下联动发现问题,推动解决行业共性问题和体制机制问题,发挥巡视标本兼治的利剑作用。
另外,本轮巡视实行“一拖三”方式。除了第三巡视组巡视3家中央单位,其余14个巡视组巡视42家央企。
看点二:15名组长中,老组长人数达13人
根据“进驻一览表”,巡视组采取组长和副组长“一正三副”模式。据统计,在15名组长中,已担任过组长职务的老组长人数达13人。
值得注意的是,从十八届中央第五轮巡视至今,宁延令一直担任中央第八巡视组组长。根据《中国纪检监察杂志》中一篇名为《办公室里的较量》文章,2014年11月27日,十八届中央第五轮巡视第八巡视组进驻中国联通开展专项巡视。不到半个月,中国联通原党组书记、董事长常小兵的“亲信”——联通建设部原总经理张智江“应声落马”。顺藤摸瓜、深挖细查,巡视组发现了常小兵涉嫌违纪违法的问题线索,并按规定将问题线索移交中央纪委。2015年12月27日,中央纪委监察部网站发布消息,“中国联合网络通信集团有限公司原党组书记、董事长,现中国电信集团公司党组书记、董事长常小兵涉嫌严重违纪,目前正接受组织调查”。
本轮巡视,宁延令依旧担任第八巡视组组长,巡视对象为国家能源投资集团有限责任公司、中国华能集团有限公司、中国大唐集团有限公司。
此外,本轮巡视中,张立军担任第三巡视组组长,国家国防科技工业局是第三巡视组巡视对象之一;而在十八届中央巡视第九轮巡视时,张立军任第二巡视组组长,巡视对象也包括国家国防科技工业局。
看点三:巡视内容包括“检查党组(党委)对巡视等监督发现问题的整改落实情况”
巡视的本质是政治监督,是对被巡视党组织和领导干部履行职能责任情况的全面监督检查。
根据巡视工作动员会情况,本轮巡视坚决贯彻中央巡视工作方针,把“两个维护”作为根本任务,按照政治巡视“六围绕一加强”和“五个持续”总体要求,突出政治建设,强化政治监督,结合中管企业、行业、部门特点和规律,聚焦党组(党委)政治责任,重点围绕加强党的全面领导,检查党组(党委)贯彻落实党的路线方针政策和中央重大决策部署情况,坚决破除形式主义、官僚主义;围绕推动全面从严治党向纵深发展,检查党组(党委)落实“两个责任”情况;围绕贯彻新时代党的组织路线,检查党组(党委)落实党建工作责任、加强组织建设和选人用人情况;围绕强化整改主体责任和监督责任,检查党组(党委)整改落实情况。加强对共性问题的调查研究,为完善体制机制、深化改革提供参考,发挥巡视标本兼治战略作用。
值得注意的是,十九届中央第一轮巡视把十八届巡视整改情况作为巡视监督重点,根据巡视组反馈情况,被巡视的7家中管企业均存在对上轮巡视整改不到位的问题。
比如,中国通用技术集团公司“整改不严不实,存在挂空挡、走过场现象”;中国远洋海运集团“巡视整改一度存在‘过关’思想,上轮巡视指出的突出问题尚未有效解决”;中国旅游集团“态度不够积极,有的搞选择性整改,整改成效不够明显”;中国核工业集团“整改不到位,重点领域违规违纪问题整治不力”;中国华电集团“整改不到位,追责问责不力”;中国储备粮管理集团“对上次巡视指出的问题重视不够、整改不彻底”;中粮集团“整改要求重视不够、落实不到位”。
看点四:国资委党委几乎同步部署国资委党委2019年第一轮巡视工作
3月29日,十九届中央第三轮巡视第三巡视组在国务院国资委召开巡视工作动员部署会。而就在3月25日,国资委党委召开巡视工作会议暨2019年第一轮巡视工作动员部署会。部署会决定安排6个巡视组对中国农业发展集团有限公司、中国交通建设集团有限公司、中国华录集团有限公司、华侨城集团有限公司、中国铁路通信信号集团有限公司、中国国际工程咨询有限公司等6家中央企业党委开展常规巡视。
国资委党委今年上半年和下半年将分别安排一轮常规巡视,中间安排一轮针对企业领导人员亲属和其他特定关系人所办企业与本企业业务往来的专项巡视。同时,国资委将对去年两轮巡视整改情况开展专项督查。
国有企业是中国特色社会主义的重要物质基础和政治基础,是我们党执政兴国的重要支柱和依靠力量。党的十九大后,党中央围绕贯彻新发展理念、落实高质量发展要求,提出以供给侧结构性改革为主线,着力打好“三大攻坚战”、巩固“三去一降一补”成果、减税降费等重大决策部署。这其中,国有企业发挥着重要作用。
这次集中对国有重点骨干企业开展巡视,就是要对这些企业贯彻落实党的路线方针政策情况进行监督检查,推动党中央关于国企党的建设、供给侧结构性改革、国有资产保值增值等决策部署落地见效,为国有企业不断增长发展活力和核心竞争力提供坚强保障。


