近日,一位来自厦门的研三学生向中国之声反映称,她在给国内某知名大学的杂志社投稿后,突然收到了另一家杂志社的论文录用通知,通知中还附上了一个用于收取所谓“收录费”的二维码账号,要求她在一个月内支付800元的费用,否则将自动按放弃处理。该通知还声称,经由该杂志发表的论文将会被知名杂志社收录。这种交钱就能发表论文的杂志社靠谱吗?
交钱就能发表论文,是真是假?
每年临近毕业,不少研究生都面临着发表论文的压力。有相当一部分高校都要求研究生必须在相关领域一定等级的期刊发表至少一篇论文,才能顺利毕业。
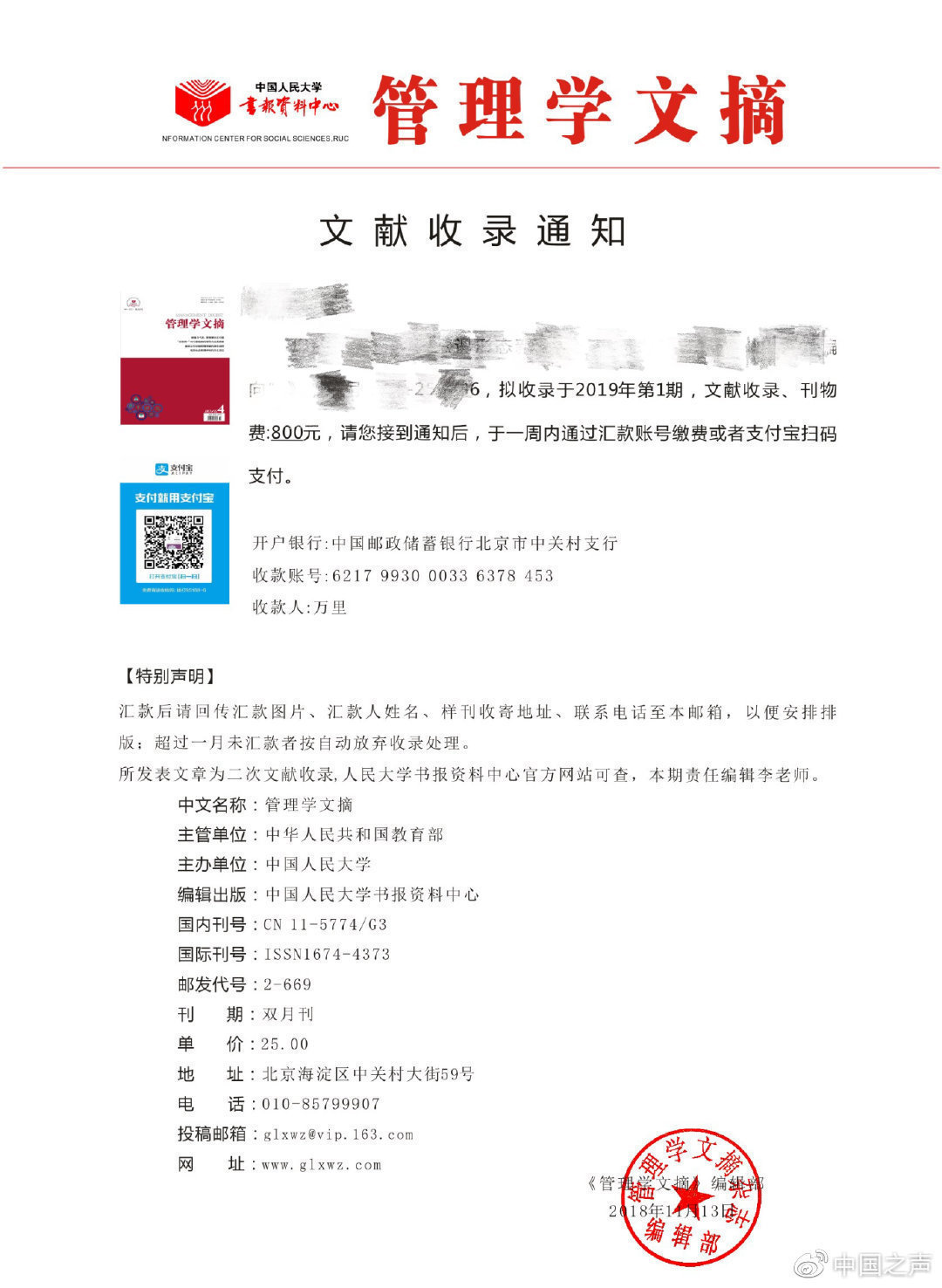
来自厦门某大学的研三学生小张告诉中国之声记者,为了达到学校的要求,自己已经陆续向国内多家知名杂志社投稿,结果都石沉大海。不过,就在今年初,她却收到了一家名叫“管理学文摘杂志”的论文录用通知,但是小张此前并没有给该杂志社投过稿。小张通过搜索引擎搜索了该杂志社的相关信息。
“我就去网上百度,发现百度百科也说这本杂志很权威,属于中国人民大学杂志出版社旗下的,然后也可以被人民大学出版社复印、转载。”
点击进入该杂志社的官方页面,小张发现官网上显示的邮箱账号与她收到的邮件账号一致。可是对于收取800元费用的要求,小张仍然有些疑惑。

“因为当时我觉得杂志社让我付款的账号很奇怪,一般我们发论文给杂志,付款的话,一般都是对公账号,对公账号是21位,然后也很少有支付宝付款这种现象。我就觉得蛮奇怪的,我就问了我们学校其他老师,他们的论文被人大复印转载的需不需要期刊费,他们就说不需要,是免费的,说是我遇到了骗子。”
随后,小张又给中国人民大学出版社打电话,咨询旗下是否有这样一个期刊。相关工作人员告诉小张,出版社旗下确实有这样一个期刊,不过该期刊并不会收取800元的费用。
“我就给中国人民大学出版社打电话,人大出版社的老师就跟我说他们旗下确实有这个期刊,但这个期刊不会被人大出版社转载的,他们这是属于骗钱的行为,然后就说其实有好多人给他们打电话咨询这件事情,好多老师都上当受骗了。”
中国之声记者联系了《管理学文摘杂志》,工作人员回应称,这并不是杂志社的行为,而是邮箱账号被他人盗用后所发,目前已经在处理此事。
盗用出版社信息骗版面费情况频出 “唯论文”倾向需要纠正
其实,假冒出版社或者盗用出版社信息骗取所谓的版面费的情况并不少见。近日,大量媒体转载报道的某211高校在读研究生王丽,就是一名受害者。两个月前,她通过搜索引擎查询期刊官网,按照官网给出的邮箱投出论文,收到编辑部的录用通知,但把版面费打给编辑部后,对方却再无动静。后来王丽才知道,她投了一个假邮箱,而与之相关的编辑部、网站等等都是虚假的。

21世纪教育研究院副院长熊丙奇指出,期刊骗子除了用假期刊、假联系方式等骗取所谓的版面费之外,另一种比较常见的手段就是以代写论文的名义收取高额的代写费用,并承诺可以发表该论文,但是在拿到钱后就消失的无影无踪。熊丙奇表示,大部分人之所以被骗,还是与自身急功近利的心态有关。
熊丙奇认为,之所以这些“期刊骗子”屡见不鲜,究其根源,还在于无论是教育评价体系还是职称评定体系中的“唯论文”倾向依然没有被纠正,由此也催生了庞大的市场。
“现在的学术评价还是特别强调论文,而且我们评价论文是强调论文的发表,而不是论文的质量。强调论文的发表就是只在乎你论文的发表,而强调论文的质量,就是关注论文本身的质量,这是完全不同的。”
熊丙奇建议,应该建设一个统一的期刊查询平台,方便科研人员查询。同时,相关的这些期刊也要完善自身的投稿和审稿体系,从内部杜绝买卖论文的情况。相关监管部门也应该加大对假期刊黑产链条的治理,从期刊信息的供给上正本清源。
“从本质上讲,用一个假期刊来进行诈骗,它实际上就是诈骗行为,应该以诈骗罪来追究相关人员的责任,国家也要加大对这一类的处罚的力度。”

