近日,多位经常乘坐飞机出行的乘客向记者反映,进入8月以来,他们在乘坐国内航班时明显感觉到,无论是经济舱还是公务舱,航空公司提供的餐食质量和服务内容都严重缩水,“大清早7点半的飞机,就发几包小零食对付”、“商务舱现在吃的,连塞牙缝都不够”。
相关知情人士接受记者采访时证实,目前国内较大的几家航空公司均更改了机上餐饮服务内容,整体缩减了服务内容,相信这些变动的原因,与监管机构对飞行安全提出的更高要求有关。

▲机上餐饮服务被指缩水,以前的主食正餐被三明治替代。图片来源:飞客茶馆网友
主食正餐“缩水”成水果点心
陈先生是上海一家演艺文化公司员工。因工作关系,他时常乘航班前往北京。“我原来最爱选择的是东航或者国航,但8月以来,这两家公司吃的都变差了。我8月飞了七八次,几乎没有在飞机上吃过饭。”
陈先生向记者回忆,以往在接近饭点时来往北京、上海,航空公司多数都会提供含主食的正餐,“有时肚子饿了还是能够顶一阵子。”但8月的几次飞行,以往的正餐不见了,航空公司最多提供含有少量点心和水果的点心餐,更多的则是直接提供小零食。
陈先生对记者表示,京沪线客流量一直较大,即使是打折票价也相对较高,全服务航空公司(区别于廉价航空,通常票价内包括免费托运行李、免费餐食、更宽泛的退改签条件)这种新做法让他无法接受,“当天买的票基本上是全价票了,票价年年涨,现在经济舱都快1500元了,连份盒饭都不发。”

▲乘客吐槽7000多元商务舱只发5片水果和两点心。图片来源:飞客茶馆网友
5片水果和两块点心的飞机餐
记者调查发现,“餐食缩水”的情况并非个案。在国内常旅客论坛“飞客茶馆”上,多位网友反映自己在乘坐东航、国航航班时,正餐时间仅获得点心或者零食的情况。
有网友反映称,自己乘坐由11时55分从上海虹桥飞往北京首都的国航CA1502次航班,虽然是全价为5810元的公务舱,但提供的餐食仅为一份三明治。
另一位网友发文表示,自己乘坐东方航空中午12时35分从上海飞往昆明、时长3小时5分钟的航班时,虽然是公务舱,仅获得5片水果和两块点心。记者在东航官网查询发现,该趟上海前往昆明航班的商务舱全价为7630元。
相关乘客向记者表示,不清楚为何航空公司会在航空餐食方面明显“缩水”。但在机票价格不变情况下,大幅缩减服务内容和品质,他们无法接受。
乘客赵剑说,“国内航空公司机票价格越来越贵,但服务内容、品质却和廉价航空越来越接近。”

▲国航发布公告称,为确保安全调整客舱服务内容,其中包括餐饮服务。图片来源:国航
航空公司回应称为确保安全
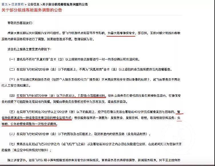
记者注意到,针对网友和乘客反映的机上服务缩水的情况,中国国际航空公司在其官网作出了回应。
国航在8月19日发布的一份公告中表示,“受飞行航路特点和雷雨季节影响,为最大限度确保安全”,国航对部分航线的客舱服务内容和服务程序进行了调整。国航调整的内容除了机上服务程序调整外,还包括了“实际飞行时间70分钟(含)以下的航班上,只配备小瓶瓶装饮料”、“实际飞行时间在70分钟以上120分钟(含)以下的航班上,经评估后确认无法在着陆前40分钟完成餐食发放与回收的,餐食种类将调减为一种或使用无需回收的餐食呈现方式”、“头等舱、公务舱餐食调整为一次性全部提供”等。
记者注意到,国航的这份公告,没有对“餐饮新政”结束实施时间等细节进行披露。
机上颠簸致伤频发促监管加码
相关知情人士对记者表示,多家航空公司以机上安全为由缩减机上服务内容,是为了贯彻执行民航局相关安全规定。民航局曾出台“起飞后30分钟、落地前30分钟乘务员不得从事与安全无关的工作”相关规定,今年夏天以来,曾发生过机上颠簸致使乘务员、乘客受伤事件,促使了民航局这一规定再次被要求认真落实执行。
资深机长孟斌接受记者采访时表示,客机起降期间,飞机改变高度,且飞机处于低高度,气流较乱,容易产生颠簸,因此乘务员需要在起飞后30分钟开始服务工作或落地前30分钟提前完成服务流程。
对于航空公司缩减服务内容的做法,孟斌表示,安全苛刻带来的是旅客坐飞机的安全。“中国民航马上就要迎来108个月无人员死亡的全记录,中国民航的飞行安全水平世界第一,这就是民航苛刻安全的结果。”

