上个周末,超强台风“利奇马”席卷上海,威力之强劲,为近年来罕见,带来的狂风暴雨让上海部分地区变成一片汪洋。
然而悲剧还是发生了,据看看新闻报道,8月10日21时许,第六人民医院抢救室收治了一名触电的外卖送餐员。
这名外卖送餐员40多岁,当晚顶着台风天和大雨在田林路附近骑着电瓶车送外卖,由于道路积水过深,他不慎触电,送到医院抢救室时,已没有了生命体征。目前,公安部门正在对该名死者的确切死亡原因作进一步调查。

尽管死因有待警方确认,但台风这样的极端恶劣天气下,外卖配送等室外作业真的适合再继续吗?
外卖平台要求强制配送请假或不接单,都要重罚
记者在调查过程中发现,外卖平台在上海的不少站点都存在强制配送行为,外卖小哥没有选择,若请假或者不接单,将被予以重罚。

记者联系到意外死亡的外卖小哥的同事,他证实,台风天站长要求大家必须上班。

在外卖平台其它站点多位小哥私下表示台风天必须强制配送、不让请假

一位外卖小哥称:如果拒绝派单就是(要罚)1000块钱。

另一位表示:我们是团队,团队必须上班不上班旷工罚300元。

还有一位外卖小哥更是透露:恶劣天气不能请假下雨刮风不可以请假。

另一个主流外卖平台也情况类似一位另一平台外卖小哥透露,外卖小哥一般分为两种,“专送”和“众包”:“专送”是系统派单、不让请假,而“众包”则是自由抢单,想干就干。

一位外卖小哥表示,专送不可以请假, 都没有休息的。一收工,站长立马就给单子,不给请假,因为下雨爆单了。”
台风来临之前和台风到上海之际,有关部门和媒体已经反复提醒,让人们减少外出,注意安全。可是,风雨中依然随处可见快递员和外卖小哥的身影。他们冒着“瀑布般”的大雨,骑着电动车在马路上奔驰,蹚着漫过脚踝的大水走进居民楼,只为把一份快递或餐食送到客户手中,浑身成了水人。这一幕幕景象,着实让人为他们的安全担心。
有外卖小哥说道:“我不想上,当天我自行车已经进水了,我骑共享单车送完最后几餐的。”更有一位外卖小哥直言:“根本就不想上班,下那么大雨,水淹那么高,过都过不来,车子都毁掉了。那天下暴雨,我们配送的车毁了好多,电瓶都烧掉了。”
在一项市民调查中,近60%的人都表示,会因为担心外卖小哥安全而不叫外卖,接近30%的人称,虽然会点外卖,但不会要求外卖准时送达。一位市民说:“外卖也不应该去配送,因为路上很多水,感觉电车都骑不了,也有点危险。”另一位市民则指出:“台风天我们都不出去,就只能叫外卖,其实还是有需要的,但外卖们也要注意点,不能因为赶时间或者怎么样,就拼命,客户和派送员也要协商好,大家互相体谅。”

但外卖小哥也并非全都是被“逼着”去上班的也有因为额外天气奖励而想多赚钱
一位饿了么外卖小哥表示:恶劣天气补贴,每单额外多1.2元,补贴高我也想上。”另一位小哥则说得更直接:“说穿了,大家都想挣点钱,在家里休息没钱,没钱赚,我们要生活。”
有法可依!
台风天强制配送涉嫌违法
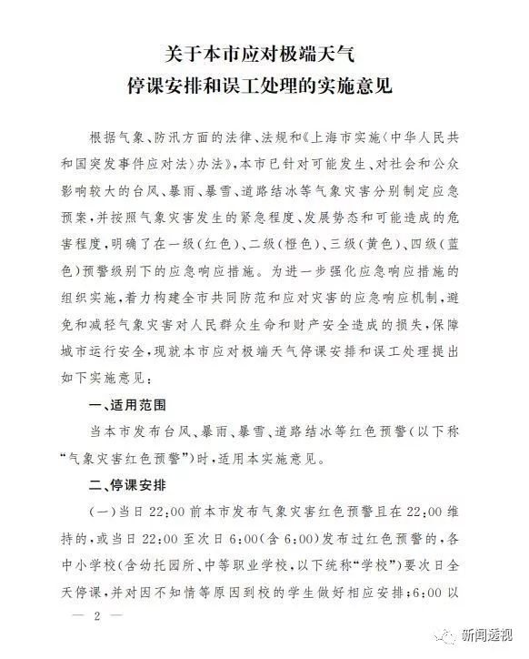
台风等恶劣天气,配不配送,各有争论,但在专门研究劳动关系的的法律学者看来,平台强制要求送餐员在恶劣天气配送的做法涉嫌违法。今年8月7日,上海市政府发布《关于本市应对极端天气停课安排和误工处理的实施意见》,明确表示,因气象灾害红色预警造成误工的,用人单位不得作迟到、缺勤处理,不得扣减工资福利,不得用法定假日、休息日作补偿,不得以此理由对误工者给予纪律处分或解除劳动关系等。


有律师对此给出了自己的观点。洪桂彬律师表示,作为公司,即使没有达到红色预警,可能是蓝色或者其他等级单位也要采取具体措施,去防范可能存在的事故伤害风险。对此,上海市总工会法律顾问李华平律师在做客《新闻夜线》节目时指出,在共享经济背景下,外卖小哥、网约车司机等新兴职业大量出现,互联网平台用工等灵活用工较好地满足了大家日常生活需求,但是对外卖小哥等新型职业自身的劳动权益保护,在司法实践中还有很多值得探讨之处。

那么在现行的法律法规制度底下,如何有效地保护外卖小哥的劳动权益,防止意外伤亡事故的发生呢?李律师给出了四点建议:
1
首先还是要回到是否与平台建立劳动关系的问题上来,如果双方建立劳动关系,则完全要按照《劳动法》执行,无论是工作时间、劳动报酬、休息休假、还是社会保险等都要受到劳动法律保护,如果平台作为用人单位违反劳动法,则也可以向劳动监察部门进行投诉或举报,也可以申请劳动仲裁。
2
如果双方未建立劳动关系,而是民事法律关系,平台也应要承担相应监管责任,比如对外卖小哥长时间劳动的强制休息之类,对外卖小哥的遵守交通规则情况的监管,以及为其购买相应的人身意外保险等。
3
另外,外卖小哥也可以寻求工会部门的帮助,上海市普陀区去年成立了全国首个网约送餐行业工会联合会,通过加入工会组织寻求帮助。工会部门业通过对平台用工情况的监督,来维护外卖小哥的合法权益。
4
还有相关部门应加强对外卖行业的监管,推动成立外卖行业自律组织和行业协会,建立外卖企业黑名单及信用管理、配送管理等方面的行业规范,来保障外卖小哥的劳动权益。

如果有一份能严格执行的行业规范是不是会对消费者、外卖小哥和外卖平台三方都好呢?在互联网催生的新业态中,很多和外卖小哥一样的新兴行业从业者,他们的合法权益若要得到保障,还需进一步完善。通过制度设计、创新政策、完善法律,引导、促进和规范新业态劳动者权益的保障,这样才能让风里来,雨里去的小哥们获得更过的安全感。

