9月7日,上游新闻记者从贵州省市场监管局获悉,为严厉打击各种扰乱茅台酒市场秩序的违法违规行为,该局公开向社会各界征求茅台酒市场领域五种违法违规线索。茅台酒股份公司董事长李保芳曾公开表示,进入二季度以来,茅台酒价格上涨过快。有的地方流通价格高出1499元的市场指导价50%以上,严重偏离终端指导价。

贵州省市场监管局公告
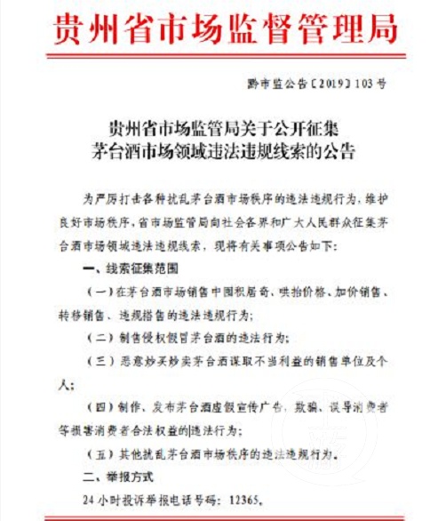
贵州省市场监管局发布的公告中,共公布了五种违法违规线索类型,包括在茅台酒市场销售中囤积居奇、哄抬价格、加价销售、转移销售、违规搭售的违法违规行为;制售侵权假冒茅台酒的违法行为;恶意炒买炒卖茅台酒谋取不当利益的销售单位及个人;制作、发布茅台酒虚假宣传广告,欺骗、误导消费者等损害消费者合法权益的违法行为以及其他扰乱茅台酒市场秩序的违法违规行为。
近期,茅台酒供需紧张、价格持续非理性上涨,市场流通价格从4月份的1900元/瓶,上涨到当前的2200元/瓶以上,严重影响了茅台酒市场的稳定。6月12日,李保芳在全国经销商联谊会会长会议上回应茅台酒价格上涨问题时,要求经销商严格遵守厂商合同约定,认真落实公司稳价政策,严守1499元的价格底线,严禁高价销售、囤货惜售,保证销售渠道畅通。茅台集团在8月7日召开的茅台酒市场工作会上,董事长李保芳称当前要“要控制价格,而不是稳住价格。”

茅台集团召开的茅台酒市场工作会
上游新闻记者梳理发现,7月以来,贵州省委省政府针对茅台酒市场价格的问题连续召开多次会议,要求防止茅台酒过度炒作,按照“依法依规、强力管控、平衡投放”的原则抓好市场管控,切实兼顾好“国家、企业、消费者、股东和经销商”的利益。
贵州日报的报道中曾称,茅台从遵守国家政策规定,维护市场健康发展的角度对市场加以规范,也要求全体经销商必须从可持续发展的高度来认识茅台价格的重要性和必要性,以严肃、积极的态度对待价格问题,和茅台一起把相关管控工作推进到位。
白酒行业资深从业者周琦告诉上游新闻记者,贵州省市场监管局发布公告征集扰乱茅台酒市场秩序的违法违规线索,目的就是进一步稳定茅台酒价格,防止无序炒作,“当前无论是茅台还是市场监管部门,都在努力让茅台酒降温,这是一个明显的信号,炒作者需要冷静下来了,不要当接盘侠。”

