一份基层政府的机关报告,如何吸引全网关注?山东莘县住建局提供了一个另类答案:只需漏洞百出的错误。
近日,山东莘县住建局的一纸公文引发网友围观热议。莘县县委书记王峰圈出了标点、落款等多处低级错误,并对报告采用的指标数据提出质疑。
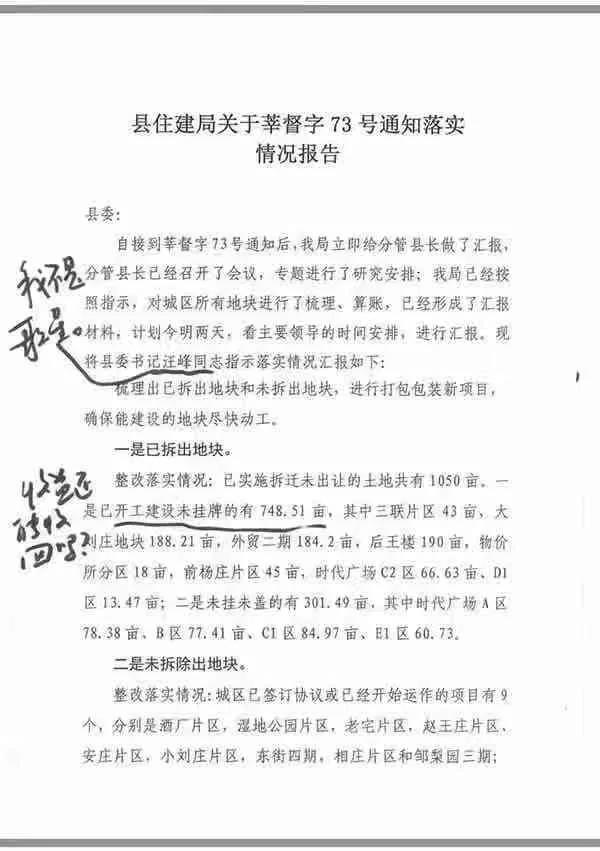
尤其让人哭笑不得的是,报告将王峰错写成“汪峰”,被县委书记本人留下“我不是歌星”的批注。

这些年,人们对基层工作早已没有了“一杯茶,一包烟,一张报纸看一天”的误解,基层的繁忙逐渐打开了“知名度”。基层工作决定着政策走不走得通“最后一公里”,更代表着党和政府的形象,关系着千家万户的幸福,工作千头万绪,基层工作者最忙也最苦。为此,中央在今年年初特别下发通知力戒形式主义、官僚主义,为基层减负。
那么,被写错名字的县委书记“发飙”,是领导在为难基层、耍官威吗?
当然不是!

低级“笔误”体现了不严不实的作风问题。
谁都知道,叫错别人的名字是一件非常失礼的事。更何况在公文中,保持所涉职务、姓名的准确体现着最基本的严肃性。工作做不好或许是能力问题,但连听取汇报领导的姓名都搞不对,至少表明了对工作的敷衍和轻慢。
更要命的是,这样一份报告在提交前,按说要经过包括住建局主要领导在内,至少两到三轮的审阅。是所有经手人都出现了“集体错觉”,还是相关机制徒有其表形同虚设,相信每个人都能得出结论。而报告中的实质性错误,更体现了工作人员的漫不经心。
无怪乎王峰书记在报告末尾处,写下了“工作作风,岂是小事!!”的批示。

书记“发飙”,发得合理,因为这不是小题大做,而是见微知著。
从全文来看,这份报告是对落实县委督导事项情况的答复。所谓督导,是对重要工作的督促,也是对疑难问题的指导。而被督导的单位答复得如此草率,工作是否真做了,成效是否可信,让人起疑。正如王峰在批示中所写,“我的名字都错了,标点符号都错了,让我如何相信你们的书面汇报”。
这种下级糊弄上级的马虎懈怠、阳奉阴违,实在有些熟悉。就在今年,持续了5年的秦岭别墅违建事件终告解决。总书记六次批示仍雷打不动的违建倒了,同时倒下的还有以陕西省委原书记赵正永为首的一批官员。尽管当地风气由此“拨乱反正”,但造成的环境破坏与资源浪费,不是处理一些庸官懒官就能弥补的。
糊弄一时,危害一方。工作作风问题,实是为政大忌。

图:秦岭违建别墅
不只是落实政策,解决实际问题更要靠严实作风。
基层人员身在一线,与问题距离最近、体会最深。近年来,中央从顶层设计层面着力破除阻碍发展的体制机制问题,一系列政策措施相继出台,在这个大背景下,一些地方好政策得不到好落实,“老问题”还是得不到有效解决,往往和个别人员的工作作风问题紧密相连。可以说,只有把工作压得实些、再实些,才有老百姓不断增强的获得感幸福感安全感。
最显而易见的例子,就是大家喜闻乐见的扫黑除恶专项斗争。从中央到地方层层态度坚决,压实责任,拿出实招,扫黑除恶中央督导全覆盖,督导专员全国奔走,重大案件全国扫黑办直接挂牌督办,云南孙小果案、湖南“操场埋尸案”等等涉黑涉恶案件的办理,让百姓拍手称快。从严从实的工作作风,让扫黑除恶成为党的十九大以来最得人心的大事之一。
基层小事多,基层无小事。保持良好的工作作风事关群众切身利益,更事关人民群众对党和政府的拥护和信任,事关党的执政之基。
那么,莘县住建局的工作该怎么做、报告怎么改?
习近平总书记的一句话,就是标准:“要有真抓的实劲、敢抓的狠劲、善抓的巧劲、常抓的韧劲,抓铁有痕、踏石留印抓落实。”
严实作风必须一以贯之,不管是否身在基层。
以此共勉。

