
2019年12月24日,保定市中级人民法院依法就赔偿请求人田丰申请国家赔偿一案作出国家赔偿决定,决定赔偿田丰人身自由损害赔偿金人民币270444.64元;在侵权行为影响范围内为田丰消除影响、恢复名誉、赔礼道歉;支付田丰精神损害抚慰金人民币5万元。本决定已依法于2019年12月29日送达田丰。
保定市中级人民法院原二审判决以故意杀人罪判处田丰有期徒刑三年,判决生效后,保定市中级人民法院于2019年5月28日作出(2019)冀06刑申11号再审决定,决定该案由保定市中级人民法院再审。2019年7月26日,保定市中级人民法院作出(2019)冀06刑再5号刑事裁定,裁定:一、撤销保定市中级人民法院(2018)冀06刑终592号刑事判决书及保定市徐水区人民法院(2018)冀0609刑初60号刑事判决书;二、发回保定市徐水区人民法院重新审判。重新审理过程中,保定市徐水区人民检察院以田丰的行为属于正当防卫为由,于2019年8月22日要求撤回起诉,保定市徐水区人民法院予以准许。
按照《中华人民共和国国家赔偿法》规定,保定市中级人民法院作为该案赔偿义务机关,对田丰因无罪羁押造成的损失予以赔偿。结合田丰被羁押856天的法律事实,按国家统计局公布的2018年日平均工资标准315.94元作出赔偿其人身自由损害赔偿金270444.64元的决定;田丰因无罪被羁押,精神受到损害,决定为其在侵权行为影响范围内消除影响,恢复名誉,赔礼道歉;综合考量该案侵权情形及损害后果等因素并结合本地生活水平,支付精神损害抚慰金5万元。
【新闻多一点】
哥哥保护妹妹打死妹夫被判故意杀人 再审认定正当防卫无罪释放
2017年4月19日深夜,因为琐事,河北省保定市男子赵某(化名)与妻子田某(化名)发生争执。争执的地点,位于田某哥哥田丰的家中。
争执中,赵某取出一把尖刀,刺向田某腹部;田丰见状,举起一把铁锹上前制止,双方发生冲突。冲突过程中,赵某被打成重伤,最终不治身亡。
2018年7月,保定市徐水区人民法院一审认为田丰行为构成故意杀人罪,但属于防卫过当,判处有期徒刑6年;保定中院二审时,同样认为田丰行为构成故意杀人罪,但属于防卫过当,判处有期徒刑3年。
田丰提起申诉。2019年7月,保定中院再审作出刑事裁定,认为原一、二审判决“认定事实不清、证据不足,适用法律错误”,撤销原判决,发回徐水区人民法院重审。
近日,红星新闻记者从田丰辩护律师、北京富力律师事务所律师殷清利处获悉,2019年8月,徐水区人民检察院作出不起诉决定,认为田丰为使家人人身权利免受正在进行的暴力侵害,对携凶器伤人的赵某,采取制止暴力侵害的防卫行为,属于正当防卫,不负刑事责任;徐水区人民法院准许检方撤诉。

↑图据东方IC
妹妹遭尖刀捅腹
男子用铁锹打死妹夫
据案件资料,2017年4月19日深夜,居住在保定徐水区的男子赵某因为家庭琐事,与其妻子田某在电话中发生争执。二人先后驾车来到保定市徐水区郝王庄村田丰(田某之兄)家的冷库。
赵某下车后,在田丰家院门前,再次与田某发生争执。赵某从车上取下一把尖刀。田丰见状,到院里拿出一把铁锹。
之后,赵某、田某的冲突升级,两人拉扯在一块时,赵某持刀刺入田某腹部。
田丰抢上前,用铁锹拍击赵某头部数下。打击过程中,铁锹头脱落,随后,赵某、田某一起倒地,田丰又持铁锹拍击赵某头部数下。
随后,田丰将赵某手中尖刀夺走,掖至一旁,又持铁锹柄击打赵某上体、下肢数下。
田某起身后,田丰又拿起另一把铁锹,打算击打赵某,被妹妹和母亲拦下。随后,田丰开车将妹妹送往医院救治。
2017年5月1日,事发十余天后,赵某经抢救无效死亡。经鉴定,赵某符合特重度颅脑损伤继发多脏器功能衰竭死亡;田某损伤属重伤二级。
据案件资料,2017年4月20日,田丰电话报警,“如实供述了自己的犯罪事实。”事后,田丰家属赔偿赵某家属死亡赔偿金、丧葬费、被抚养人生活费和精神损失费共30万元,获得了赵某家属的谅解。

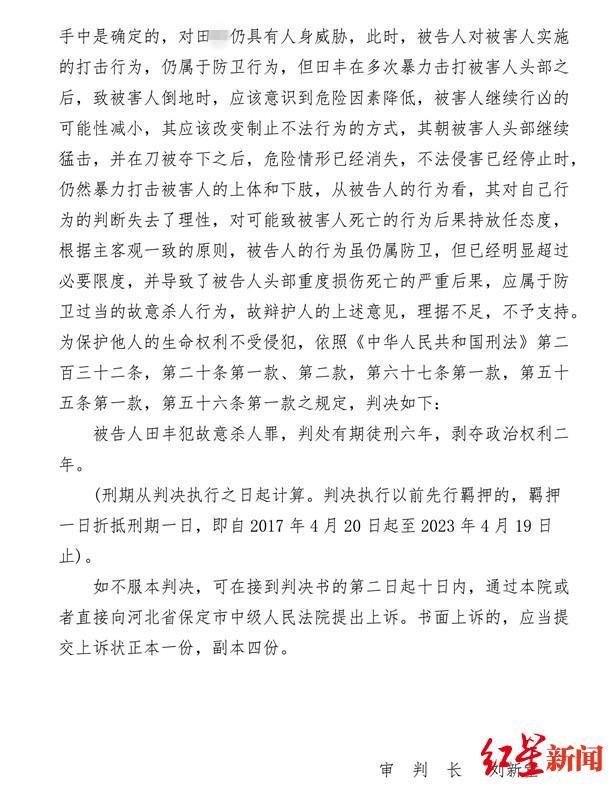
↑徐水区人民法院一审以故意杀人罪判处田丰有期徒刑6年
两次审判均认定防卫过当
以故意杀人罪获刑
2018年7月,保定市徐水区人民法院作出一审判决,认为田丰在制止他人进行不法侵害时,使用暴力连续击打他人要害部位,明显超过必要限度,造成他人死亡的重大损害后果,其行为侵犯了他人的生命权利,已构成故意杀人罪,“但属于防卫过当。”
“在刀被夺下之后,危险情形已经消失,不法侵害已经停止时,仍然暴力打击被害人的上体和下肢,从被告人的行为看,其对自己行为的判断失去了理性,对可能致被害人死亡的行为后果持放任态度……应属于防卫过当的故意杀人行为。”一审判决书中称。
徐水区人民法院以故意杀人罪,判处田丰有期徒刑6年,剥夺政治权利2年。

↑保定中院二审以故意杀人罪判处田丰有期徒刑3年
2018年12月,保定中院作出二审判决,同样认定田丰的防卫行为超过必要限度,造成重大损害,系防卫过当,“本案事实清楚,证据确实、充分,原审法院定性准确,审判程序合法。”
保定中院同时认为,原判决“量刑不当”,因此,以故意杀人罪,判处田丰有期徒刑3年。
田丰不服二审判决,向保定中院提起刑事申诉,认为自己的行为出于防卫目的,无论是开始对赵某的击打,还是后来的夺刀、进一步击打赵某肢体等行为,目的都是为了救出妹妹、脱离赵某控制。

↑保定中院作出刑事裁定,要求发回徐水区人民法院重审
再审认定正当防卫
检方撤诉
2019年5月,保定中院作出再审决定。红星新闻记者获取的《再审决定书》内容显示,本案中,二审出庭公诉人意见为:案发前田丰无犯罪动机,在被害人捅刺田某后,连续击打被害人的行为属于正当防卫;田丰及其辩护律师亦认为,田丰行为属于正当防卫。
“故检察机关对田丰的犯罪指控已不存在,不构成‘诉’。二审在此情况下判被告人田丰构成犯罪并处以刑法错误。”2019年7月,保定中院再审作出刑事裁定,认为原一、二审判决“认定事实不清、证据不足,适用法律错误”,撤销原判决,发回徐水区人民法院重审。

↑徐水区人民检察院作出不起诉决定
2019年8月,徐水区人民检察院作出不起诉决定,认为为田丰为使家人人身权利免受正在进行的暴力侵害,对携凶器伤人的赵某,采取制止暴力侵害的防卫行为,属于正当防卫,不负刑事责任。
“在二审、再审程序中,保定市人民检察院均发表‘田丰系正当防卫(系无罪)’的公诉意见,在市院意见明晰的情况之下,结合现阶段‘于欢案、宝马男案、涞源反杀案’等案例所呈现的司法理念,本案已无继续指控的必要。”徐水区人民检察院在《不起诉理由说明书》中称。

↑徐水区人民法院准许检方撤诉
2019年8月22日,徐水区人民法院作出刑事裁定,准许徐水区人民检察院撤诉。
殷清利告诉红星新闻记者,2019年8月23日晚,田丰从河北省冀中监狱释放,回到了家中。(红星新闻)

