县委书记名字被错写成汪峰,本人批示:我不是歌星
齐鲁晚报2019-12-28 16:34
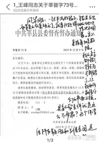
12月27日,一份盖有莘县住房和城乡建设局公章的落实情况报告引发网友围观热议,莘县县委书记王峰在这份情况报告上发现了多处错误并进行了批示。其中一处错误就是把莘县县委书记王峰的名字误写成“汪峰”,还有标点符号、上报数据也存在错误。记者注意到,莘县住房和城乡建设局局长徐凤华在这份情况报告上签字也存在疑问。

“凤华同志:一张半纸的稿子,错误百出,如果真的研究了,就要附上详细的地块情况和图表,要认真核算相关数据。我的名字都错了,标点符号都错了,让我如何相信你们的书面汇报。县委的督查件就是这么不严肃?这个件请传所有常委同志和副县长阅,工作作风,岂是小事。”在这份《县住建局关于莘督字73号通知落实情况报告》上,莘县县委书记王峰作出了这样的批示,还在报告上错误的名字处标注“我不是歌星”。

对此,记者采访到了莘县住房和城乡建设局局长徐凤华。徐凤华表示,当时局里接到莘县县委督查办的通知文件后,了解到是关于拆迁方面的汇报通知,就直接转交给县住建局下属的二级单位拆迁办进行工作总结汇报。徐凤华说,他当时正在外出不在办公室,这份总结汇报文件并未上交给他进行审查。拆迁办工作人员找到了县住建局的工作人员,用手戳代替了徐凤华的审阅签名。

对此,徐凤华表示,莘县住建局随即召开全局工作作风整顿行动会议,全体干部、工作人员出席会议,利用年(春节)前1个月的时间,从严、从细、从深查找工作和个人层面存在的不足之处。
责任编辑:王嵘
打开客户端发表评论

