由于认为学校打压师生救助校园流浪猫狗、阻挠其从事动物保护实践和科研,钱老师决定从浙江财经大学(以下简称“浙财大”)辞职,但她没想到过程如此艰难。
钱老师2014年和学校曾签订过一份人才引进补充协议。根据协议内容,由于钱老师辞职时尚未完成十年服务期,因而需向学校退还大部分人才引进待遇,并支付剩余期限每年3万元违约金,总计约55万余元。 钱老师是一位主要研究社会法和劳动法的教授,近年来将伴侣动物保护和管理法立法作为自己的研究重点。她称,学校出于对校园安全的担忧,阻挠其带领学生在校救助校园流浪猫狗,损害其学术研究自由权;有关动物保护研究的学术会议、文章或建议,她都被告知不宜使用学校名义,因此只能以个人名义或者借用其他社会学术团体、单位名义来进行。 由于和学校无法就退还款项达成共识,钱老师迟迟无法解除聘用合同。 2020年4月,为确认解除聘用合同,并要求校方支付经济补偿金,钱老师向当地劳动仲裁部门提出仲裁申请。 6月9日,钱老师收到劳动仲裁部门的裁决书。裁决认为,补充协议中规定的违约责任过高,有失公平,重新计算钱老师所需支付的违约款项为23万余元,并驳回双方其他请求。 10日,钱老师和校方均表示将充分尊重裁决结果。浙财大党委宣传部一名负责人回应称,学校坚持合法合规救助校园流浪动物,但如与现行法律相违背,学校必须进行排查和整治,守护师生安全。 对于何为“合法合规救助”、钱老师和热心学生行为如何违背法律、学校如何管理校园流浪猫狗等疑问,该负责人表示,学校暂不作回应。
钱老师曾在校救助过的小狗。钱称这些小狗最终被学校“清理”。 本文图均为 受访者供图
称学校不支持动物救助和有关学术活动 钱老师接触校园流浪猫狗救助缘于2017年12月,她得知校园里有流浪狗生了两窝小狗,不到一个月大的小狗在草坪上瑟瑟发抖。钱老师看着心疼,于是给小狗买了帐篷,和热心同学一起轮流喂食照顾。 她回忆,开学后学校领导发现了小狗,为保证校园安全准备将流浪狗“清理掉”。她不忍心,便主动提出用两周时间给所有校内流浪狗编号,给成年狗做绝育、打疫苗、治病,把小狗送给有意的领养人。钱老师还找到学校救助流浪动物的社团帮忙,于是更多热心的学生也参与进来。 没想到第一周,她就发现少了几只小狗。后来她才得知,学校对待校园流浪猫狗的一贯做法是由学校保卫处请城管人员来抓捕。钱老师查询后发现,国内并无法律明文规定应当如何处置和管理校园流浪猫狗,她便开始关注有关流浪动物管理的法律问题。 浙财大官网显示,钱老师是一名主要研究社会法和劳动法的教授,曾主持国家哲学社会科学基金项目和省部级以下多项课题,获得中国法学优秀成果奖等奖项。 钱老师介绍,在关注流浪动物管理的过程中,她逐渐确定了新的研究方向,即伴侣动物保护和管理法立法。她认为,总结校内流浪动物管理经验和模式,可以作为伴侣动物保护和管理法立法建议中有关部分的实践基础支撑。 据公开资料,钱老师近年来撰写多篇呼吁动物保护的专家建议,涉及伴侣动物保护法、禁止虐待动物立法等议题,并联系全国人大代表向两会作为立法建议提交。 “我本来是研究劳动法的,但现在我研究动物法,这是《教师法》给予我们的权利,不能说学校不喜欢就不允许我做。”钱老师说,2018年2月她便开始了伴侣动物立法研究,然而,下半年有关动物保护研究的学术会议、文章或建议,她都被告知不宜使用学校名义,因此只能以个人名义或者借用其他社会学术团体、单位名义来进行。她表示,这也是自己不得已辞职的原因。 浙财大党委宣传部一名负责人发表了不同看法。该负责人称,学校从未禁止钱老师从事动物保护有关研究,但自2018年起,流浪猫狗已给校园带来安全隐患,因此曾频繁与钱老师沟通,希望更换救助地点。 该校某流浪动物保护社团前负责人林逸称,除了抓捕,学校还曾将师生们给绝育后猫狗临时休养等待领养的地点直接拆除。 社团成员张忍堂称,对于钱老师关注动物保护,无论是理论研究还是救助实践,学校都不支持:“2018年发生了三起抓狗事件,学校领导态度比较坚定,说校园里坚决不能看到猫和狗。”

一份发布于2018年11月、盖有浙财大公章的情况说明显示,校园规定严禁在校园内喂养流浪动物。
校园流浪猫狗何去何从?校方担心存安全隐患 前述浙财大党委宣传部负责人介绍,事实上2017年已有学生在关注校园流浪猫狗,那时学校仍持鼓励态度。 据钱江晚报2017年3月报道,浙财大有学生创建校园狗救助微信群,号召同学献爱心捐旧衣服给狗搭窝,并发起募捐买狗粮。报道期间,已有近百名大学生加入微信群,流浪狗甚至成为校宠,引来围观拍照。 林逸回忆,起初大家只是简单喂养校内流浪动物,后来逐渐在钱老师带领下开始接触动物保护措施,联系医院给校内流浪猫狗做绝育和防疫。有团队成员告诉记者,绝育和防疫的资金主要依赖同学献爱心和社会公开募集,如果涉及比较高昂的费用,则靠协会成员和钱老师支付。 “后来确实就发展为校园安全隐患,”党委宣传部负责人称,2018年校园流浪狗最多时共有20多只:“不都是小小狗,也有大的。”她说,钱老师和学生们救助猫狗的地点位于教学楼附近,采取半开放围挡的方式,没有设置任何笼子。 她指出,之所以学校不允许校内收养、救助流浪猫狗,是因为有学生曾手上拿着包子被狗“扑上去”,也有教师反映不敢经过救助猫狗的地点:“万一狗咬了人,责任谁负?”另外,学生应以学习为主,流浪猫狗的叫声也会干扰上课。 该负责人称,学校坚持合法合规救助校园流浪动物,但如与现行法律相违背,学校必须进行排查和整治,守护师生安全。不过,对于何为“合法合规救助”、钱老师和热心学生行为如何违背法律、学校如何管理校园流浪猫狗等疑问,该负责人称学校暂不作回应。 钱老师则否认救助行为会增加安全隐患,她认为,经过师生们绝育并打疫苗的猫狗反而更安全。对于部分师生的担忧,她建议通过给已救助的流浪猫狗戴项圈来判别风险。为减少校园流浪猫狗数量,她和热心学生还会通过社交平台发布领养信息,将部分猫狗送给合适的领养人。 她说,临时救助处在学校灌木丛后,很隐蔽,猫绝育后会关在笼子里,狗绝育后则会被拴起来。经过救助,校内流浪狗曾在三个月内从21只减少到2只,随后因地盘空出和毕业季遗弃潮,校内才出现了新来的流浪狗。 钱老师介绍,由于流浪猫狗可以自由出入校园,该校区又地处市郊,意味校园流浪动物会一直存在,遭遇投诉就抓捕并不能解决根本问题,也不符合人道救助的现代理念。她希望学校能借鉴国内外高校流浪动物的管理经验,建立更科学的流浪动物管理机制。在她看来,尽管国内尚无有关如何救助流浪动物的法律规定,但也并无禁止。 “作为一项社会公益活动,各地都有在民政部门登记注册的民间机构在开展救助活动,国内高校对待流浪动物的做法却大多简单粗暴。”钱老师说。 记者获取的一份盖有浙财大公章、发布于2018年11月的情况说明显示,学校规定严禁在校园内喂养流浪动物,有学生曾多次提出申请未获批准,截至说明发布,学校未成立任何动物保护协会相关学生社团。 林逸曾带领的团队中,目前仍有热心同学在坚持救助,由于学校管理严格,大约每月只能救助1-2只猫或狗:“从控制流浪动物繁殖角度来说,目前的效果还是很显著的,而且现在同学们在校园内能够接触到的流浪动物几乎都是打过疫苗的。”

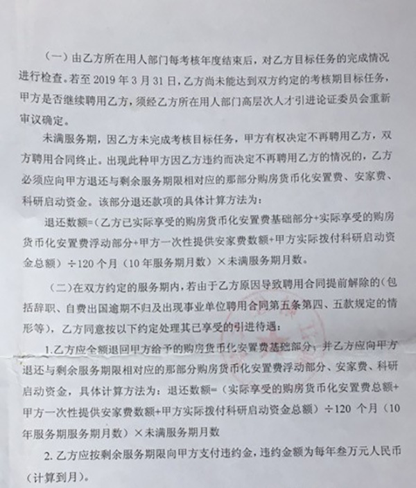
对于钱老师和浙财大的纠纷,近日浙江省劳动人事争议仲裁委员会作出裁决。

被仲裁委员会认为违约责任过高的条款裁决:服务期义务仍需履行,但违约责任过高 辞职不成,钱老师向劳动仲裁部门申请仲裁。 6月9日,钱老师收到的浙江省劳动人事争议仲裁委员会的裁决书显示,经审理查明,钱老师于2014年1月28日进入浙财大工作,并与学校签订聘用合同。一个月后的2月28日,双方另外签订一份引进高层次人才补充协议,新增承诺服务期十年,并要求若钱老师完成了协议约定的考核目标,将获得引进待遇,包括科研启动经费、安家费、购房货币化安置费等;若其在服务期内辞职,则要退回部分待遇,并按照剩余服务期限支付每年3万元违约金。 2020年2月,钱老师提出辞职时,学校要求其按照补充协议支付违约款项合计55万余元,方可办理离职手续。 钱老师质疑,补充协议与入职前协商的内容不一致,称是在违背真实意愿的情况下签订了协议。她说,当时如不签订协议,则会面临档案“脱节”等风险。 对此,仲裁委员会认为,尽管补充协议与此前约定内容不一致,但签订时间在后,也未发现存在无效或可撤销的情形,因此补充协议有效,钱老师应履行十年服务期义务。 不过裁决书显示,补充协议中的违约责任约定明显过高,有失公平,钱老师无需再另外支付违约金,只需承担剩余服务期内的违约责任即可。根据裁决书,浙财大已向钱老师拨付购房货币化安置费、安家费、科研启动资金共66万,已履行74个月服务期,剩余46个月,另有近2万元科研启动资金尚未领取,抵扣后实际仅需支付235524.6元违约款项。 裁决书显示,2019年5月31日,钱老师首次依据国务院公布实施的《事业单位人事管理条例》第十七条向学校提出辞职,被学校拒绝。2020年2月,她再次提出辞职,至今尚未顺利解除聘用合同。 仲裁委员会认为,依据上述条例第十七条规定,事业单位工作人员提前30日书面通知事业单位,可以单方解除聘用合同。但是,该条例也规定,双方对解除聘用合同另有约定的除外。该纠纷中,双方聘用合同曾约定,钱老师首次提出解除合同后,若双方未能协商一致,应继续履行合同,6个月后再次提出解除合同仍未能与聘用单位协商一致的,可以单方面解除合同。因此,钱老师与学校签订的聘用合同可认定于2020年3月11日(再次提出辞职后双方协商违约款项失败当天)解除。 对于钱老师依据《劳动合同法》要求校方支付“被迫辞职”经济补偿金的仲裁请求,劳动仲裁部门认为于法无据,不予支持。 6月10日,钱老师和学校均表示,将尊重仲裁结果,不会另行起诉。 中国政法大学民商经济法学院副教授金英杰认为,是否同意签订单位的补充协议,是教师的自由权利。如果未完成双方约定,单位便可以要求教师承担违约责任。 劳动法教授王全兴评价称,这种特殊待遇引进人才服务期协议尽管并不罕见,但在现行法律中是缺乏依据的,协议中的违约责任条款也显失公平:“只有不与科研成果或绩效挂钩的特殊待遇,才可以因未完成服务期而按比例退还。此外还要求支付每年3万元的所谓‘违约金’,实质上是罚款,就更不公平。” 他认为,这种试图留住科研人才的方式不可取,既不利于营造凝聚人才的良性环境,也不符合当下事业单位人事制度改革应坚持的促进人才社会性流动的方向。 (应采访对象需求,林逸和张忍堂为化名。)

