记者从张玉环家属处获悉,9月2日上午,张玉环向江西省高级人民法院递交《国家赔偿申请书》,索赔共计2234.3129万元。

张玉环《国家赔偿申请书》
据红星新闻此前报道,8月4日下午,江西省高院对27年前张玉环故意杀童一案再审改判,认为原审认定张玉环杀死两名儿童事实不清、证据不足,根据疑罪从无原则,不能对张玉环定罪,依法改判其无罪。
8月4日下午6时38分,被羁押了9778天的张玉环回到了位于江西省南昌市进贤县张家村的老家。

张玉环回家
张玉环的悲剧始于1993年的10月。村里两名失踪的男童被发现浮尸于当地的一个小水库中。两天后,时年26岁的村民张玉环被警方锁定为嫌疑人。1995年1月,南昌市中院一审以故意杀人罪判处张玉环死缓,江西省高院以“事实不清、证据不足”为由发回重审。
6年后的2001年,南昌市中院再次判处张玉环死缓。张玉环本人坚决否认杀人,称在刑讯逼供之下作出有罪供述。
经多年申诉后,2019年3月,江西省高院决定对张玉环故意杀人一案进行再审。2020年7月9日,该案在江西省高院开庭再审;8月4日,张玉环被无罪释放。
江西省高院在判决书中称,除张玉环有罪供述外,本案没有直接证据证明张玉环杀人,而张玉环本人的有罪供述亦缺乏稳定性、真实性存疑,不能作为定案依据。
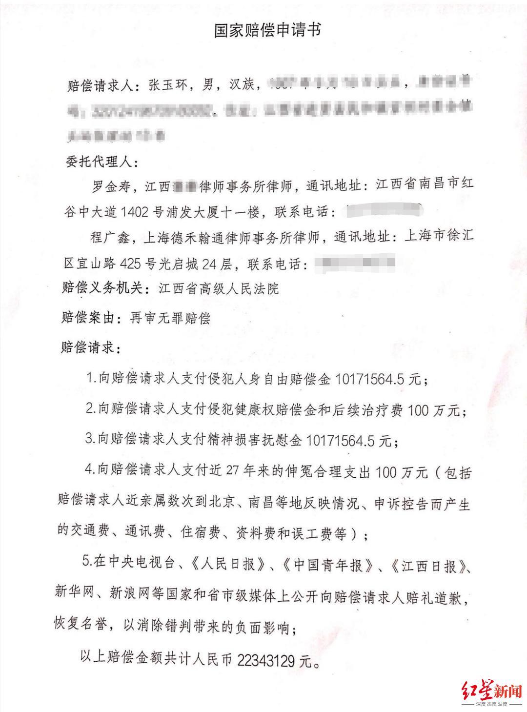
9月2日上午,张玉环在家人及律师陪同下,前往江西省高院递交《国家赔偿申请书》,索赔侵犯人身自由赔偿金1017余万元、侵犯健康权赔偿金及后续治疗费100万元、精神损害抚慰金1017余万元、近27年来伸冤合理支出(家属申诉控告产生的交通费、通讯费、住宿费、资料费、误工费等)100万元,共计2234余万元。
此外,张玉环还提出,要求江西省高院在国家和省市级媒体上公开赔礼道歉,恢复名誉,以消除错判带来的负面影响。

8月4日,张玉环的大儿子张保仁突然情绪爆发,抱怨父亲这么多年没有照顾家里
“错案导致张玉环顶着‘杀人犯’的罪名,家人也背负‘杀人犯家属’的骂名,受尽屈辱和歧视。27年来,父亲去世、母亲白发,无法尽侍奉双亲之孝;妻子重病改嫁,不能尽夫妻之义;蒙冤时,两个儿子才3、4岁,错过孩子们的成长,无法弥补人父之责。”张玉环在《国家赔偿申请书》中称,无罪判决后,他仍生活在无边的恐惧、遗憾之中,每日噩梦交替,精神上遭受了巨大刺激和折磨。

张玉环在老屋前
张玉环还说,这一纸迟到27年的无罪判决,对他和家人而言,是回归本就属于一家人正常生活的一个起步,而不是终点,“多年身陷囹圄,一朝出狱,亟待修复的不仅是废弃的旧屋、缺失的亲情以及对全新世界的认知,还要通过漫长的时间、大量的精力和充足的物质基础,来恢复自己萎缩的社会劳动能力,抚平内心所遭受的创伤。”
“希望在无辜蒙冤27年、无罪‘重生’后的生活,能过得不再坎坷、顺利一些。”张玉环说。

