张文荣,北京鹤年堂中医院的名誉院长被免职了。
倒不是因为他“违背祖训”,公开“祖传神药秘方”,而是因为他被卷入虚假宣传的医药广告,被大众发现了。

3月9日,张文荣曾坐诊的北京鹤年堂中医医院于发布声明,决定免去张文荣名誉院长的职务,并表示其宣传广告信息均与医院无关
事情败露,始于B站《33个神医违背祖宗大合集》短视频意外走红(原视频已不可见)。
33个不同装扮的所谓“专家”,给来自中、蒙、苗、藏医的“神药秘方”打广告,复读机般重复着:“经过半个月/一个多月/再三思想斗争,我做出一个违背祖宗的决定,把祖传百年秘方无偿献给国家,让国家批量生产,这样就算哪天我不在了,这个药还能救治更多患者。”
他们组成了“神医宇宙”,张文荣正是其中典型。
在十余个不同场景里,张文荣的一句机械重复台词被剪在一起:“从我曾祖父开始,一直到我这4/5代人,就治肠胃病/眼病/心脑病/脑血栓/中风/腰突这一种病……我敢保证,治一个好一个,从此与疾病一刀两断。”
在视频中,他宣称从曾祖父开始,一家几代专门治疗一种疾病,涉及一体多病、腰突病、眼病、心脏病等疾病。

视频截图
重复的鬼畜手法把喜剧效果拉满,但荒诞可笑背后,是一整条严肃的利益链和产业链,是被忽悠的中国老人。
1
假药的造神之路
从视频画风看,年代不一,有些久远,有的颇新,共同点有三:
其一,以新闻访谈形式为表,以广告为里,主持人有模有样,还有现场观众。
其二,制造“神”话。异域边疆、祖传秘方、专家头衔、行医多年,塑造权威感。
其三,目标明确,老年人常见慢性病,电视播出,平台背书。
荒诞的是:铁打的老神医,流水的神药。

B站“神医宇宙”的相关视频中,up主们盘点了近年来频发出现在电视荧幕上的神医的画面,其中不少包含类似的雷人雷语
这些自然蒙不了不看电视的年轻人,但老人年容易中招,兜售神药的幕后黑手,正是看准了这一点。
有数据佐证。
据市场监管总局广告监管司抽查,2020年三季度,发现各省(区、市)部分中医医疗机构发布涉嫌违法中医医疗服务广告线索,共计4574条次,传统媒体4564条次,互联网媒介10条次。
河南、吉林、内蒙古、进入被查举广告线索数量的TOP 3,分别达到2945次、841次、284次。二季度的TOP 3是:吉林、山西、云南。这些地方也是神医神药广告,扎堆现身的地方。
从二季度公开的报告,可以获得更多细节:这些涉嫌违法广告投放的,主要是地方卫视的下属频道,比如生活、都市、农村、电视剧频道,数量占总的73%,另有3家上星的地方卫视,是冷门的新疆、青海、甘肃卫视,以及13个广播频道。

2020年二季度中医医疗机构在传统媒体发布涉嫌违法医疗服务广告监测情况
再参考《中华人民共和国药品管理法》(2019)对“假药”的界定,以及产销假药罪的判决书,被包装成“神药”的“假药”,主要踩了“以非药品冒充药品”或“药品所标明的适应症、功能主治超出规定范围”的雷。
“假药”变“神药”的产业链怎样运作?接受媒体采访时,张文荣坦承自己是按照导演要求说台词,但他也不过只是其中一环,从张文荣的前辈,已经走下“神坛”的老太太刘洪滨那里,我们可以看出更多门道。

刘洪滨3年换了9个身份,在各大卫视推销“神药”
刘洪滨的名字,出现在2020年的一份《北京华珏达科贸有限公司、张元坤生产、销售假药罪二审刑事判决书》里。
2011年,被告人张元坤成立公司,从事电视购物经营活动,同时负责选择并购买产品,后把广告宣传片、资质等,传给相应的广告公司审核、播出,并组织员工培训、宣传,对外销售。
明知卖的是“非药品”,通过北京央广联合传媒有限公司、中视蓝海(北京)影视文化传播有限公司等,在甘肃卫视、河南卫视、山东教育电视台等电视媒体,以“御医健康汇”和“药王养生汇”养生节目形式,进行产品宣传。
其中一款取名“药王风痛方”,宣称是药王孙思邈流传秘方,是中华医学会风湿病分会的委员刘洪滨教授祖传的秘方,“给骨头吃药”,可以治好风湿骨病。
患者通过电话买入,公司通过顺丰快递发货,随包裹,还可开具加盖“北京市门诊收费专用章”的收据,连同另一款药,总销售额近670万元。
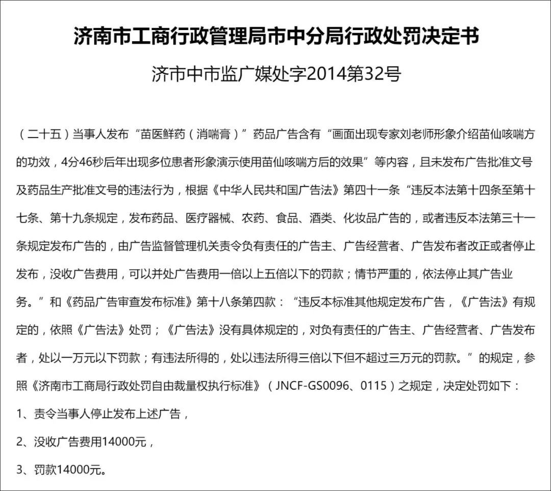
另据2019年,澎湃新闻援引“济南市工商行政管理局市中分局针对山东省教育台的处罚决定书”,一条同样由刘洪斌带货的没有药品生产批文的广告,在该电视台播出,广告时长17分30秒,广告费收取标准800元/分钟、收取广告费14000元。

“济南市工商行政管理局市中分局针对山东省教育台的处罚决定书”
有患者服用后无效,报案,进入刑事程序,公司退款400万,最后判决被告单位,北京华珏达科贸有限公司犯销售假药罪,判处罚金一千万元;被告人张元坤犯销售假药罪,判处有期徒刑三年,缓刑五年,罚款三百万元。
山东教育台被济南市工商局没收一系列(25款)广告费用22万元,罚款22万元。
2
假药的隐身术
不看电视,假药就远离我们了吗?假药贩子,早就会上网了。
一款“曹清华薏辛除湿止痛胶囊”(简称“曹清华胶囊”),听起来耳熟。一份《韩绍义生产、销售假药罪二审刑事裁定书》显示,2012年,被告韩绍义从河南省一男子处,购买了西安阿房宫药业有限公司生产的“曹清华薏辛除湿止痛胶囊”3000盒。
然后他以每盒40元的价格,卖给了河北正定县的张飞飞,后者通过淘宝,又以每盒80元,卖给深圳的蒋某某1600盒,得了12.8万元;又以350元左右的单价,卖给湖南临澧县的黄某某13盒。
经鉴定,这一药品均为假药。韩绍义从销售的2款(含曹清华胶囊)假药里,卖得了17万余元。

国家药监局官网上,可查询到138条曹清华胶囊广告记录,时间集中在2012~2014年(来源:国家药品监督管理局)
最终,韩绍义和张飞飞因犯销售假药罪,被判有期徒刑二年,并处罚金25万元。
这份裁定书没有说明清楚的是,究竟产自前述公司的曹清华胶囊是假药,还是被告兜售的是假冒的曹清华胶囊。
不过,西安阿房宫药业有限公司的这款明星支柱产品,已经多年、多次被福建、河北、武汉食药监局列入严重违法广告,其宣传套路,也和“违背祖宗”的“神医”如出一辙,就连“曹清华”都查无此人。

武汉市食品药品监督管理局曾对两个严重违法广告药品采取行政强制措施,其中就包括曹清华薏辛除湿止痛胶囊
可今天,它仍然可以在电商平台上以300元/盒的价格买到,某平台一药品旗舰店内,它的累计评价显示为1000+。
在程序上,药品广告需备案审核,从河北2018年一份《异地广告备案目录》可以看出,合规的必要条件包括:获得产品批准文号和广告批准文号,有效期为1年。
但被点名批评的曹清华胶囊,也拥有国药批文(B20020225),不过,根据开头字母“B”标示,属于保健药品,可在过往宣传里,它却断言治愈功效,有意淡化“辅助治疗”字眼。
在裁判文书网上,以“假药”为关键词的判决书达2万份,2014~2019,年均3131份,刑事案件占95.7%。
一串假药名单排列如下:曹清华胶囊、御医风痛方、陈李济舒筋健腰丸、特效鼻敏感丸、苦瓜桑叶片、冬虫夏草、一子三叶茶……

在裁判文书网上,以“假药”为关键词的判决书达2万份
从审理地域及法院看,广东、江苏、浙江、河北、山西、福建,案件集中,超过了1千起,广东审理的最多,公开的判决书超过4000份。
假药,离我们并不遥远。
从话术到画风,概念的混杂,销售渠道的隐蔽,合规程序细节复杂,监管审核漏洞的存在,都增加了公众识别假药和虚假宣传的难度和成本,大众的第一判断,也常是不加细究的经验之谈。
3
“不就医”与“信神药”的矛盾
长辈为什么那么容易听信“神药”的夸大宣传,心理学有一系列解释:幸存者偏差,过度关注“有效果”的个例,忽略更多无效案例,导致盲目乐观;个别“有效”可能只起到“安慰剂”的作用,而非实际的科学疗效,甚至于是有意安排的托儿。
在大家不愿意或没能力判断时,会倾向依赖权威,它们可能是电视、专家、国际认证,可能是熟人意见领袖。
现实中,确实存在这样一种反应差异:对正规医院诊疗有所保留,却对神药、偏方、无行医资质“大夫”托付信任。

药品骗局
2020年大年初一,我的一位至亲意外胫骨、腓骨骨折,县城最快需要初六才能安排手术,家人咨询不下3位公立医院骨科医生,都建议开刀手术,一两位亲戚提议,找民间接骨大夫,靠类似推拿操作加以固定,不必动手术,家人倾向于后者,怕麻烦,不想伤身,认为“手术应该能不做就不做”,但又担心风险。
时间紧迫,最终我们联系到福州的省人民医院,排到了当晚的手术,医生给了两套方案:微创髓内钉和传统钢板,区别除价格外,还在于切口大小和术后恢复时间长短。
家人选择了微创,为的是减轻术后痛苦。
术后,这位亲人卧床养伤,不能轻易走动,离不开拐杖,一连数月,她情绪低靡,又因异地就医,医保报销比例低,花费超出她一年工资,颇为懊恼。以至于一年后,为避免小概率后遗症,家人决定取出髓内钉,她后怕且犹豫。一次讨论中,一位长辈又念起民间接骨大夫的好处来。
我的另一位至亲患有高血压,医生嘱咐她,降压药不能断,大起大落的血压有很高风险,但她总不舍得吃,尽管她并不缺钱,却只在血压特别高、身体不适时才吃药。
“回避手术”“微创手术”“不得已才吃药”背后,包含这样两种心态:害怕痛苦,不愿增加家庭经济和照顾的负担。
这样的心态,也体现在“信神医神药”里。
老年人,饱受慢性病之苦,目前的医学,基本无法治愈,只能控制病情、缓解痛苦,但身体的痛苦,切实且难以忍受,是他们恐惧的来源,极力回避。
现代医学不会给出疗效保证,总会告知风险,这是出于科学严谨、患者知情的需要,但它不能完全消除恐惧和不确定性,而病人始终期待药到病除,术后无复发,所以“治一个好一个,治不好不要钱”有极大诱惑力,而“祖传秘方”又是现代医学之外的另一套方法,尽管科学性难以验证,一套笃定且像模像样的忽悠下,有人还是愿意赌一把。
另一重现实,来自医疗资源分配的可及性。
3个月前,山东兰陵县通报一起诈骗案。一付姓中年女子靠手摸骨行医“治病”,网络视频显示,“诊室”挂满“神医”锦旗,现场排起百人长队等待神医“作法”,且多为中老年人。
骗术套路之外,应该被看到的,还有乡镇医疗资源不足的问题。全国平均每村卫生室人员仅2.35人的现实,让神医神药大钻了空子。

截取自《2019年我国卫生健康事业发展统计公报》
这个医疗资源差距还体现在,我的那位亲人,因为县城医院春节期间没人做手术,只能折腾到省城找值班的手术医生,以免忍受6天的断骨之痛。
“违背祖宗”“摸骨看病”的“神医宇宙”博君一笑,也请留给被病痛折磨、无辜上当受骗、讳疾忌医的长辈、老人,多一份关注和理解。

