河北唐山开平区通报2名密接者行程轨迹
唐山开平微信公号2021-05-15 23:24
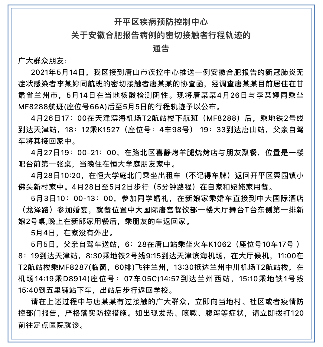
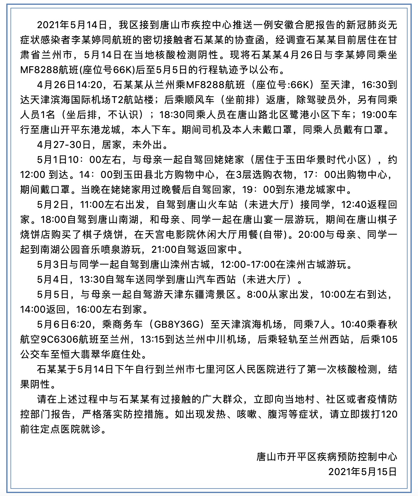
5月15日,唐山市开平区疾病预防控制中心发布开平区疾病预防控制中心关于安徽合肥报告病例的密切接触者行程轨迹的通告。我区接到唐山市疾控中心推送一例安徽合肥报告的新冠肺炎无症状感染者李某婷同航班的密切接触者唐某某、石某某的协查函,经调查唐某某、石某某目前居住在甘肃省兰州市,5月14日在当地核酸检测阴性。现将唐某某、石某某4月26日与李某婷同乘坐MF8288航班(座位号66A)后至5月5日的行程轨迹予以公布。


责任编辑:朱笑熺
打开客户端发表评论

