6月5日中午,记者从广西南宁市发展和改革委员会获悉:6月21日(星期三)上午9时,将在南宁沃顿国际大酒店北京1号厅举行南宁市道路停车位机动车停放服务收费标准听证会。
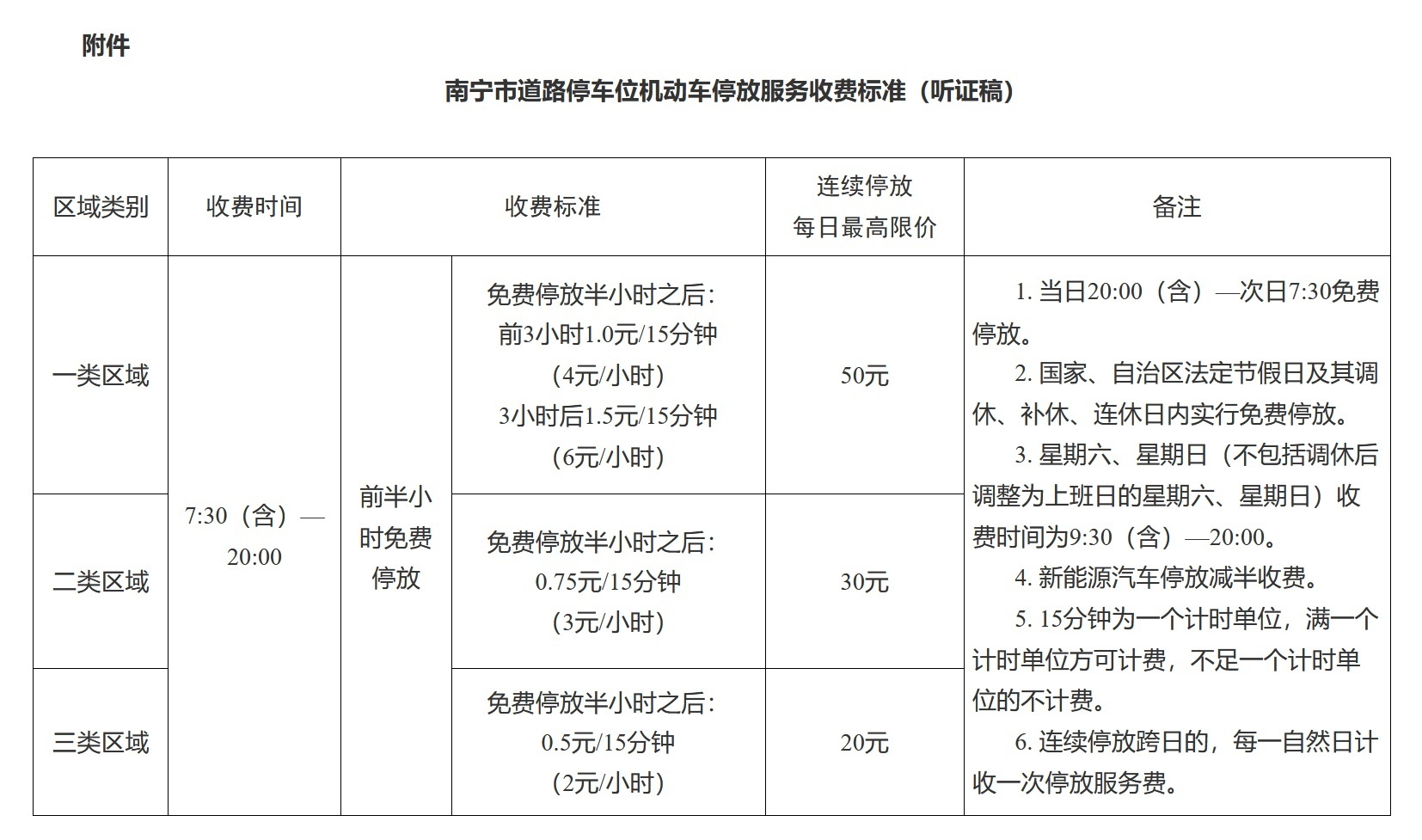
根据已公布的“听证定价方案”,南宁市道路停车位机动车停放服务拟优化的收费政策和收费标准如下:
1. 优化简化区域分类:保持现有区域分类框架,继续划分一、二、三类区域,对全市道路停车位机动车停放服务实施分区域差别化收费。取消一、二类区域内的一级道路和二级道路的划分形式;取消三类区域区分智能计费、人工计费的收费类别;取消道路特殊时段停车位的收费类别。
2. 缩短收费时段:由7:30—21:00调整为7:30(含)—20:00。
3. 延长免费时间:由前15分钟免费停放调整为前半小时免费停放。
4. 设置最高限价:连续停放的,一、二、三类区域每日最高限价分别为50元、30元、20元。
5. 降低收费标准:
一类区域:继续实行阶梯计费,阶梯分界时间由“前2小时”调整为“前3小时”,第一阶梯收费标准调整为“前3小时1.0元/15分钟”(较现行第一阶梯收费标准最高下降33%),第二阶梯收费标准调整为“3小时后1.5元/15分钟”(较现行第二阶梯收费标准最高下降25%);
二类区域:取消阶梯计费,收费标准调整为“0.75元/15分钟”(较现行收费标准最高下降50%);
三类区域:收费标准调整为“0.5元/15分钟”(较现行收费标准最高下降33%)。
6. 优惠措施和计费规则:
(1)当日20:00(含)—次日7:30免费停放。
(2)国家、自治区法定节假日及其调休、补休、连休日内实行免费停放。
(3)星期六、星期日(不包括调休后调整为上班日的星期六、星期日)收费时间为9:30(含)—20:00。
(4)新能源汽车停放减半收费。
(5)15分钟为一个计时单位,满一个计时单位方可收费,不足一个计时单位的不收费。
(6)连续停放跨日的,每一自然日计收一次停放服务费。

南宁市道路停车位机动车停放服务收费区域分类划分说明
一类区域:
包括朝阳商圈、埌东片区、江南商圈、南湖片区、埌西片区。具体是:厢竹大道—竹溪大道—葫芦鼎大桥—白沙大道—亭江路—亭洪路—南建路—永和大桥—永和路—中华路—园湖北路—东葛路—厢竹大道围合的区域,包含围合道路。
二类区域:
快速环路以内区域(不含一类区域)、凤岭片区、柳沙片区。具体是:高坡岭路—林里桥路—凤岭南路—青山路—荔滨大道—柳和路—柳沙路—葫芦鼎大桥—白沙大道—南站大道—沙井大道—清川大桥—清川大道—秀厢大道—厢竹大道—佛子岭路—高坡岭路围合的区域(不含一类区域),包含围合道路(不含一类区域道路)。
三类区域:
除一类区域、二类区域以外的城市建成区。
备注:收费区域分类实行动态调整,由市公安机关交通管理部门按规定程序组织实施。



