“一爽”等于多少?
今年,艺人郑爽出演《倩女幽魂》的天价片酬曝光后,网络上流行起一个新的“计量单位”:“一爽”。
一爽=1.6亿,爽一天=208万。
网友用这种调侃的方式,表达了对流量明星天价片酬的不满。
在镜头前“微微一笑”,就能有“很倾城”的入账,一些流量明星的艺术修养和对社会的贡献程度远远配不上他们所得的酬劳。更让人不能忍的是,他们还利用非法手段规避行业主管部门对“天价片酬”的监管,通过虚假申报偷逃税款。
触犯法律,必遭严惩。2021年4月,演员郑爽涉嫌签订“阴阳合同”被调查。四个月后,8月27日,国家税务总局通报:依法严肃查处郑爽偷逃税案件,追缴并处罚款共2.99亿。
2.99亿,依据是什么?
相关的法律法规依据包括:《中华人民共和国税收征收管理法》第三十二条、第六十三条等规定,以及《中华人民共和国个人所得税法》第二条、第十条、第十一条和《中华人民共和国增值税暂行条例》第一条、第十九条等规定。
哪些收入要纳税?《中华人民共和国个人所得税法》第二条规定:工资、薪金所得;劳务报酬所得;稿酬所得;特许权使用费所得;经营所得;利息、股息、红利所得;财产租赁所得;财产转让所得;偶然所得等属于个人所得,应当缴纳个人所得税。
另外,《中华人民共和国增值税暂行条例》第一条规定,在中华人民共和国境内销售货物或者加工、修理修配劳务,销售服务、无形资产、不动产以及进口货物的单位和个人,为增值税的纳税人,应当依照本条例缴纳增值税。第十九条规定,增值税扣缴义务发生时间为纳税人增值税纳税义务发生的当天。
上海市税务局第一稽查局已查明,郑爽2019年至2020年未依法申报个人收入1.91亿元,偷税4526.96万元,其他少缴税款2652.07万元。就算后来解除“增资协议”,也不改变郑爽未如实申报导致少缴税款的既定事实,也不影响对其偷逃税主观故意行为性质和金额的认定。
偷逃的税款,税务部门都要追缴,还要加收滞纳金。《中华人民共和国税收征收管理法》第三十二条规定,纳税人未按照规定期限缴纳税款的,扣缴义务人未按照规定期限解缴税款的,税务机关除责令限期缴纳外,从滞纳税款之日起,按日加收滞纳税款万分之五的滞纳金。
不止有滞纳金,还要罚款。《中华人民共和国税收征收管理法》第六十三条第一款规定,对纳税人偷税的,由税务机关追缴其不缴或者少缴的税款、滞纳金,并处不缴或者少缴的税款百分之五十以上五倍以下的罚款。
依据这些法律规定,税务部门对郑爽依法追缴税款7179.03万元,加收滞纳金888.98万元;对改变收入性质偷税部分处以4倍罚款,计3069.57万元;对收取所谓“增资款”完全隐瞒收入偷税部分处以5倍“顶格”罚款,计1.88亿元。2.99亿就是这么来的。
值得注意的是,对郑爽的罚款属于从严,有一部分罚款甚至达到了5倍的“顶格处罚”。上海市税务局第一稽查局有关负责人给出解释:“本案中,考虑到郑爽偷逃税案件发生在2018年规范影视行业税收秩序以后,主观故意明显,区分其不同的违法行为,税务机关依法从严进行处罚。”
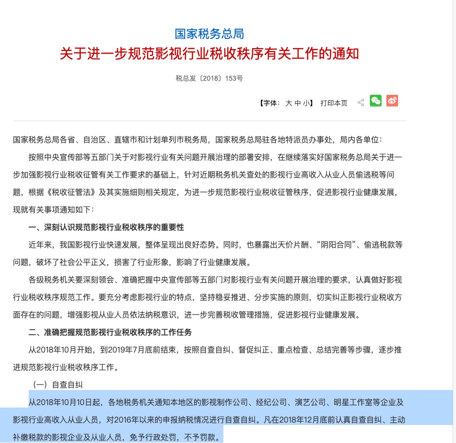
时间追溯到2018年。国家税务总局发布了《关于进一步规范影视行业税收秩序有关工作的通知》,通知里明确要求:“从2018年10月10日起,各地税务机关通知本地区的影视制作公司、经纪公司、演艺公司、明星工作室等企业及影视行业高收入从业人员,对2016年以来的申报纳税情况进行自查自纠。凡在2018年12月底前认真自查自纠、主动补缴税款的影视企业及从业人员,免予行政处罚,不予罚款。”

这算是国家给娱乐圈一次“洗心革面”的机会,更何况还有某艺人偷税漏税被重罚8个多亿的前车之鉴,圈内“小伙伴”本该吸取教训,认认真真自查,老老实实纳税,尽到公民的义务,作出榜样的示范。
然而,就是在这样的态势下,郑爽“顶风作案”,在2018年规范影视行业税收秩序以后参加的演艺项目中,利用“阴阳合同”偷逃税,典型的不收敛不收手。
在8月27日凌晨发布的道歉声明中,郑爽表示:“由于个人财务知识缺乏、法律意识淡薄,我没有严格按照国家税收征收管理的要求缴纳税款,还由此产生了恶劣的社会影响。”

2018年以来国家三令五申,明知不可为而为之,不是一句简单的“财务知识缺乏、法律意识淡薄”就可以开脱的。
有网友关心,她会不会受到刑事处罚?《中华人民共和国刑法》第二百零一条规定,纳税人有逃避缴纳税款行为的,经税务机关依法下达追缴通知后,补缴应纳税款,缴纳滞纳金,已受行政处罚的,不予追究刑事责任;但是,五年内因逃避缴纳税款受过刑事处罚或者被税务机关给予二次以上行政处罚的除外。
郑爽首次被税务机关按偷税予以行政处罚且此前未因逃避缴纳税款受过刑事处罚,相应的税款及滞纳金已在规定期限内全部缴清。若其能在规定期限内缴清罚款,则依法不予追究刑事责任;若其在规定期限内未缴清罚款,税务机关将依法移送公安机关处理。
本案的举报人之一张恒,因为帮助郑爽偷逃税款,也被立案检查。相关企业存在涉嫌为郑爽拆分合同、隐瞒片酬提供方便,帮助郑爽偷逃税款等涉税违法行为,税务部门也已依法另行立案处理。
这都说明,法律面前,人人平等。无论是明星艺人、企业老板、党员干部,还是普通群众,依法纳税都是基本义务,遵纪守法是最低要求。
再进一步讲,税收是调节社会贫富差距的一个重要手段。中国是社会主义国家,共同富裕是社会主义的本质要求,我们决不能接受“富者累巨万,而贫者食糟糠”,决不允许贫富差距越来越大、穷者愈穷富者愈富,在贫富之间出现不可逾越的鸿沟。

