生病时,如何向医生准确描述你的痛疼感?
生命时报微博2021-10-11 09:48

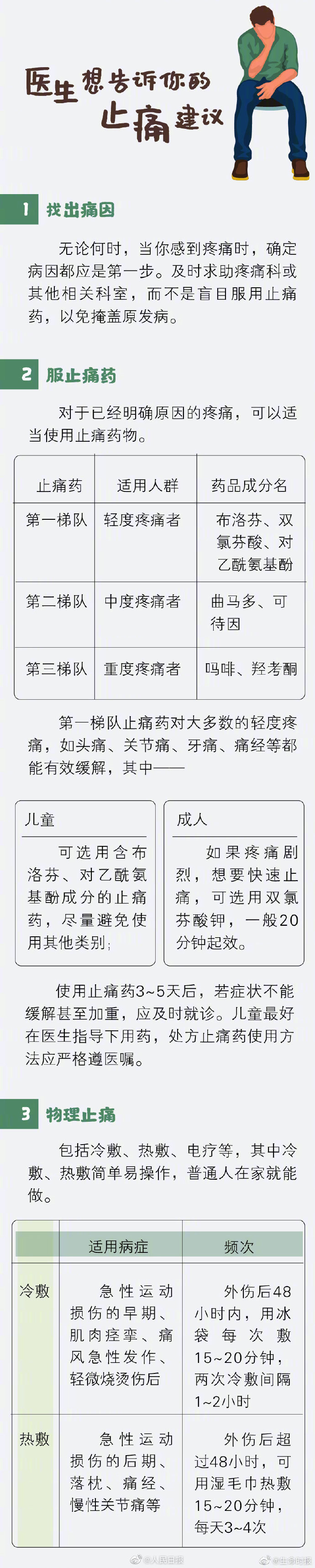
疼痛感是人与生俱来的。在生病时,如何向医生准确描述你的痛疼感?掌握描述疼痛的6个关键词。今天世界镇痛日,一起了解疼痛、学会科学止痛。

01.jpg02.jpg03.jpg04.jpg05.jpg06.jpg

责任编辑:吴玥
打开客户端发表评论