转存学习!一图读懂十九届七中全会公报
人民日报微博2022-10-14 09:56

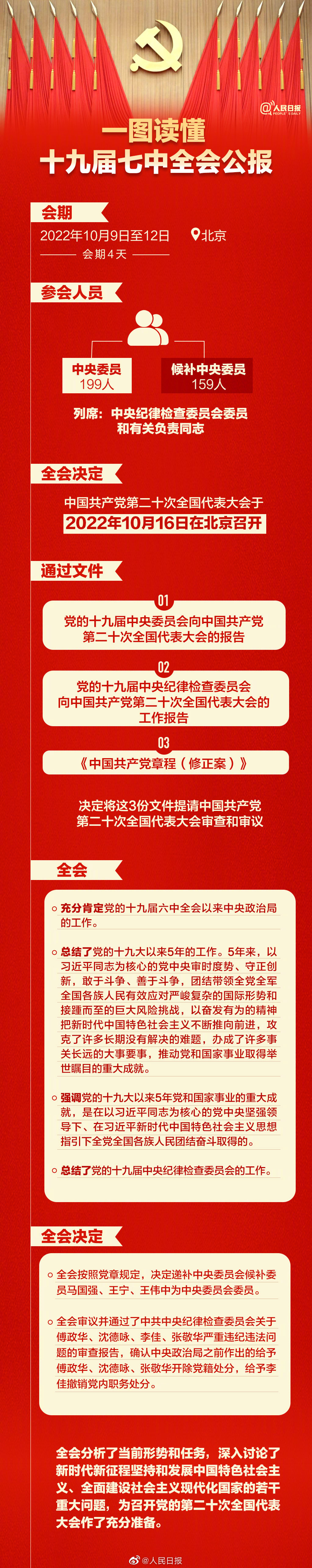
10月9日至12日党的第十九届七中全会在北京召开。全会分析了当前形势和任务,深入讨论若干重大问题,为召开党的第二十次全国代表大会作了充分准备。本次会议都有哪些重要内容?一图带你读懂!0033ImPzly1h73rgftkcaj60p03hh1kx02.jpg

责任编辑:余秋雨
打开客户端发表评论