腾讯回应“60岁老人凌晨三点王者五杀”
北京日报客户端2021-09-09 14:30
据此前报道,国家新闻出版署下发文件要求游戏公司严格规定未成年人的游戏时间,不少未成年人在此政策下利用长辈的身份证信息来验证账号,一张“60岁老人凌晨三点排位”图片在网上流传,表示“60岁花甲老太太,凌晨三点排位用赵云拿五杀,让腾讯陷入了深思。”对此,有网友调侃称:“我奶常山赵子龙。”
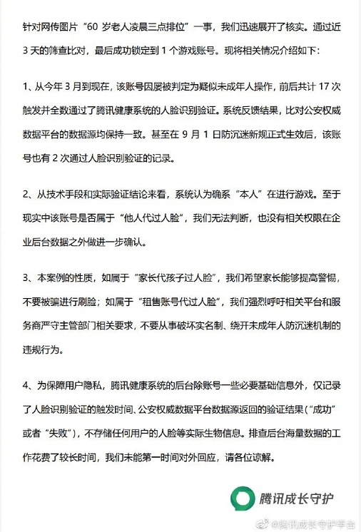
9月9日中午,腾讯成长守护平台对记者回应该事件,表示该账号曾屡次被判定为疑似未成年人操作,前后共计通过17次人脸识别,同时系统反馈结果比对公安数据源均保持一致。甚至在9月1日防沉迷新规正式生效后,该账号也有2次通过人脸识别验证记录。 但是否属于“他人代过人脸”,腾讯表示,无法判断,也没有相关权限在企业后台数据之外做进一步确认。
“从技术手段和实际验证结论来看,系统认为确系‘本人’在进行游戏。” 腾讯表示,如属于“家长代孩子过人脸”,希望家长提高警惕,不要被骗刷脸。如属于“租售账号代过人脸”,腾讯强烈呼吁相关平台和服务商严守主管部门相关要求,不要从事破坏实名制、绕开未成年人防沉迷机制的违规行为。
责任编辑:宋婷
打开客户端发表评论

