3月13日,京津冀消协组织发布羽绒服装比较试验报告,10件不合格商品被曝光,其中3件购自燕莎奥莱、花乡奥莱等知名实体店铺。
本次比较试验购买80件羽绒服样品,购买单价从138元到12050元不等。其中线上购买的50件样品,分别购自拼多多、快手、抖音、天猫、京东、唯品会、小红书、苏宁易购等购物平台;实体店购买的30件款样品,分别购自西单商场、汉光百货、花乡奥莱、燕莎奥莱、崇文门新世界、王府中环、华联SKP等购物商场。
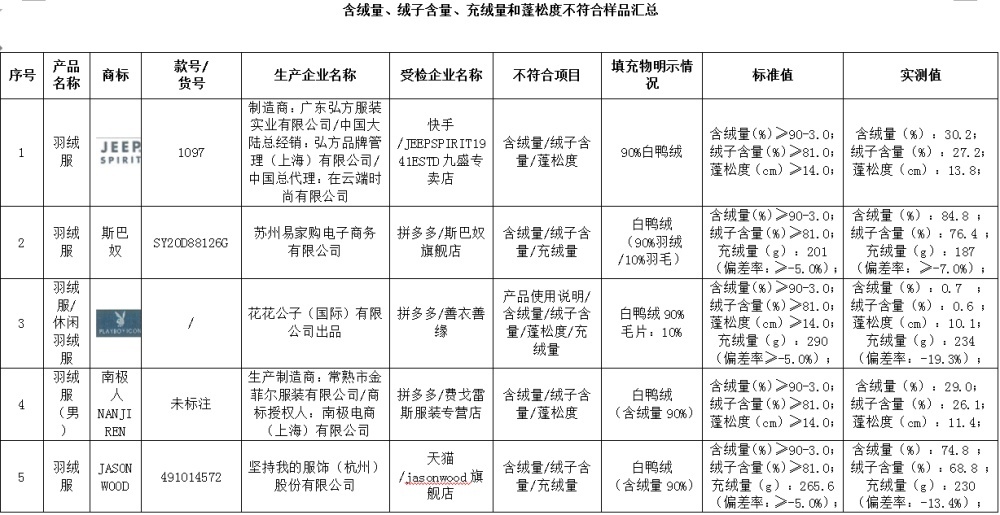
羽绒含量是体现羽绒品质的重要指标,一般来说,含绒量越高,羽绒服装的保暖性越好。而蓬松度代表羽毛羽绒的弹性程度,是度量羽绒保暖程度的重要指标,蓬松度的高低直接影响羽绒服装的回弹性、保暖性和舒适性,既定的羽绒重量下,占用的空间越大,则蓬松度越好,保暖性更高。按照标准要求,羽绒的含绒量明示值不得低于50%、绒子含量明示值不应低于50%。
本次比较试验样品中,羽绒项目不符合的10件产品,均明示为含绒量90%白鸭绒的样品,实测含绒量未达到50%的有4件。
例如,在快手平台JEEPSPIRIT1941ESTD九盛专卖店购买的一款货号为1097的羽绒服,尽管标称填充物为“90%白鸭绒”,但实测却发现含绒量仅为30.2%,绒子含量则为27.2%。
而拼多多平台善衣善缘店铺内,一款生产企业为花花公子(国际)有限公司出品的羽绒服,标称填充物为“白鸭绒90%”“毛片:10%”,但实测后发现,含绒量只有0.7%,绒子含量只有0.6%。
拼多多平台费戈雷斯服装专营店售卖的一款南极人NANJIREN男款羽绒服,同样出现了标称含绒量为90%白鸭绒,但实际上含绒量只有29.0%的问题。
即使是在燕莎奥莱和花乡奥莱等知名商铺内购买的羽绒服,也出现了含绒量、绒子含量或充绒量不达标的情况。例如,燕莎奥莱销售的一款TR/BECA 翠贝卡羽绒服,含绒量、绒子含量不达标;一款Airuinasi羽绒服的充绒量不达标。而花乡奥莱销售的一款诺丁山羽绒服,同样被发现充绒量不达标。
此外,比较试验还发现,在拼多多平台恒源祥妍铮专卖店(现在店铺名称已更改为:妍铮服饰箱包,备案的公司名称为:常熟市妍铮服饰有限公司)购买的货号为18014079的男士羽绒服,经标称授权制造商无锡恒基服饰有限公司认定,此样品非该公司生产,为假冒恒源祥品牌的产品。
小贴士:如何挑选和维护羽绒服
在选购羽绒服时请谨记五字口诀——看、摸、抖、拍、试。
1.看:看产品标签(吊牌、水洗唛)、看含绒量绒子含量、看充绒量;
2.摸:用手摸捏羽绒服,手感柔软且偶有少量毛梗;
3.抖:用力抖一抖羽绒服,看有没有绒丝跑出来;
4.拍:将羽绒服放在桌上轻轻拍打,拍打后是否能迅速恢复到蓬松状态;
5.试:选购羽绒服最好试穿一下,特别是胸围要大小适中,内穿一件毛衣再穿羽绒服,既不紧也不松才适合穿着。
另外:在维护羽绒服时请按照以下要点进行维护:
1.水洗:考虑到羽绒表面是含油脂的,羽绒服尽量不要干洗,最好水洗,不能长时间浸泡;
2.使用中性洗涤液:羽绒呈弱酸性,适合用中性洗涤液进行洗涤;
3.可手洗可机洗:手洗对羽绒服绗线针孔冲击小,洗后不易钻绒;机洗前,先将羽绒服领口、袖口及重点污渍部位用软毛刷清洗干净,再放入洗衣机内;
4.干燥后拍打恢复蓬松:轻轻搓揉,用手、细木棒或衣架拍打恢复羽绒蓬松状态;
5.通风储藏:通风衣柜内储藏、挂装、折叠后装入透气无纺布袋内。



