尊崇军人又出新举措
现在梳理部分优惠信息如下
免门票
广西壮族自治区退役军人事务厅
发布首批30个景区景点
面向全国
持退役军人和其他优抚对象优待证的人员
免首道门票
具体名单
5A级(1个)
桂林市:桂林漓江景区
4A级(19个)
南宁市:南宁市良凤江森林旅游区、南宁花雨湖生态休闲旅游区
柳州市:仙草堂生态灵芝透明工厂
桂林市:恭城“三庙两馆”景区、桂林市猫儿山景区、桂林在水一汸景区
梧州市:天书侠谷景区、梁羽生公园
贵港市:广西龙潭国家森林公园
玉林市:北流市陶瓷小镇
贺州市:黄姚古镇景区
百色市:浩坤湖景区、凌云环浩坤湖生态体验区景区
河池市:东兰神仙山景区
来宾市:合山国家矿山公园、忻城县薰衣草庄园
崇左市:广西派阳山森林公园、大连城景区、大新德天老木棉景区
3A级景区(9个)
南宁市:卡拉奇遇工业旅游景区
柳州市:柳州君武森林公园、红马山漂流景区
桂林市:海之鑫洞藏文化馆、桂林黄沙秘境大峡谷景区
北海市:北海南珠博物馆
贺州市:诗画姚江景区
河池市:坡豪旅游码头、东兰民间铜鼓收藏馆
2A级景区(1个)
玉林市:燕山风景区
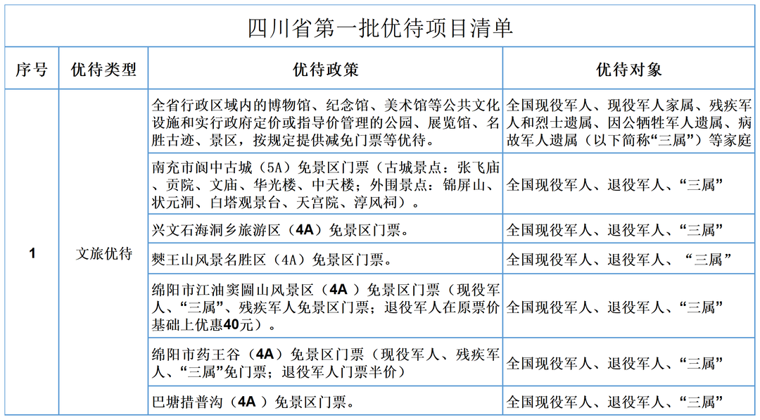
四川省内
在第一批文旅优待项目基础上
新增66个景点
面向全国现役军人、退役军人
和其他优抚对象
减免门票




其中,四川甘孜州全域景区
(包含94个A级景区)
2023年1月1日-2024年12月31日
对全国现役军人、退役军人及“三属”
门票全免
稻城亚丁

泸定桥

墨石公园

措普沟

木格措

四川阿坝州
16家国有A级旅游景区
长期有效
面向全国现役军人、退役军人和“三属”
免门票
具体名单
九寨沟风景名胜区、黄龙风景名胜区、四姑娘山景区、达古冰川景区、理县桃坪羌寨—甘堡藏寨旅游景区、马尔康卓克基土司官寨文化旅游区、若尔盖黄河九曲第一湾景区、若尔盖花湖生态旅游区、茂县中国古羌城景区、九寨沟县嫩恩桑措旅游景区、阿坝县莲宝叶则·石头山景区、黑水县卡龙沟景区 、黑水县色尔古藏寨景区、九寨沟县甲勿海景区、松潘县奇峡沟冰雪欢乐谷景区、松潘县天堂香谷景区共16个国有A级旅游景区。
九寨沟景区

黄龙景区

四姑娘山景区

达古冰川

免费专列回家
由广西壮族自治区退役军人事务厅、广西壮族自治区人民政府驻广州办事处、中国铁路南宁局集团有限公司共同主办,广西壮族自治区退役军人服务中心、广东省广西北部湾经济区商会承办的广西在粤退役军人“温暖回家路”服务活动正式启动,以提升退役军人归家的幸福感和安全感。


2022年1月,“温暖回家路——广西在粤退役军人返乡专列”活动。(资料图)
具体安排
动车专列安排(免费)
1.时间:2023年1月11日(星期三);
2.车次:广州南—南宁东 D3614次(13:14-16:38);
3.对象:广西在粤退役军人(可携带家人,需为直系亲属);
4.经停站:梧州南、桂平、宾阳、南宁东。
报名要求
1.购票实名制;
2.携带身份证、退役军人身份证件进出站乘车;
3.一切听从指挥安排;
4.统一在广州南站上车;
5.报名截止时间:2023年1月5日18时。
过完春节,1月31日(星期二,农历一月初十)进行“温馨返粤程”活动,拟定D3629次列车(南宁东至广州南,12:33-16:10,途经宾阳、贵港、桂平、平南南、梧州南),届时另行组织报名。
免费出行

山东省16市:对本市户籍的退役军人发放“拥军卡”,免费乘坐城市公共交通工具。包括济南市、济宁市、日照市、烟台市、威海市、聊城市、东营市、德州市、泰安市、滨州市、淄博市、临沂市、菏泽市、枣庄市、潍坊市、青岛市等。

江苏省连云港市:连云港市退役军人及其他优抚对象持优待证刷“一分钱”,可乘坐市区所有公共交通。
江苏省淮安市:淮安市户籍退役军人持优待证享受本市公共交通免费乘坐优待政策,各区县户籍退役军人持优待证享受本县区所属公共交通免费乘坐优待政策。
江苏省盐城市:退役军人、烈士遗孀及子女列入发卡对象,可免费乘坐全市各县(市、区)公交车。
江苏省南通市:全市现役军人、退役军人和其他优抚对象持“通通优”拥军卡可免费乘坐地铁、公交。

浙江省宁波市:宁波市户籍退役军人和烈士遗属、因公牺牲遗属、病故军人遗属凭“甬尚老兵专属乘车码”可免费乘坐公交、地铁。
浙江省衢州市:衢州市户籍的残疾军人、退役军人以及烈士遗属、因公牺牲军人遗属、病故军人遗属,凭退役军人优待证可享受免费乘坐城市、城乡公共汽车。
浙江省绍兴市:绍兴籍退役军人乘坐全市4050辆公交车、922条公交运营线路,凭“专属公交码”即可免费。
浙江省龙港市:为退役军人开通刷脸免费乘坐城市公交业务。
浙江省金华市磐安县:该县现役和退役军人可凭借证件免费乘坐辖区内6条城市公交专线共84班车。

安徽省滁州市:提供现役军人亲属、退役军人免费乘坐公交车的优待。
广东省广州市:现役军人和非本市户籍的残疾军人持军官证(含文职干部证)、士兵证、残疾军人证等有效证件免费乘坐市内公共交通工具。本市户籍的残疾军人和本市户籍享受抚恤补助的优抚对象凭具有优抚优待功能的社保卡刷卡免费乘坐市内公共交通工具。
江西省全南县:全国退役军人及其他优抚对象凭本人优待证可免费乘坐县城行政规划区内的公交车。
河南省鹤壁市:推出公交拥军卡,现役军人及长期居住在鹤壁的65周岁以上退役军人持卡可在市区内免费乘坐公交车。
河南省濮阳市:发放军人军属专属优待卡、退役军人专属借记卡,现役和退役军人可免费乘坐市内公共交通工具。
河南省济源市:“拥军先锋号”公交车“八一”当天现役军人、残疾军人、退役军人免费;现役军人和残疾军人全年免费乘车,退役军人半价乘车。
河南省商丘市:商丘籍(含驻商部队)现役军人、退役军人乘坐全市22路、88路公交运营线路,凭有效证件可免费。
河南省滑县:滑县退役军人上车时出示县邮储银行发放的退役军人保障卡(系银行借记卡),可在县城内免费乘坐公交车。
河南省南召县:退役军人及军属免费乘坐城区公交汽车 ,在县内汽车站享受优先购票和专用候车区服务。
河南省新安县:全县60岁以上(含60周岁)的老年人、退役军人、“三属”(烈士遗属、因公牺牲军人遗属、病故军人遗属)免费乘坐县城区内公交车。

陕西省西安市:西安市内公交线路(不含定制、网约、旅游线路)、地铁,将对“中国人民解放军、中国人民武装警察部队的离退休干部、退休文职干部和退休士官,烈士遗属、因公牺牲军人遗属、病故军人遗属”实行免费。
陕西省延安市黄龙县:黄龙县持有优待证的退役军人和其他优抚对象办理公交免费乘车卡。
陕西省延安市黄陵县:本人持退役军人优待证可免费乘坐县内公交车。
陕西省府谷县:府谷籍退役军人凭退役军人优待证免费乘坐县内所有公交。
四川省宜宾市:全国退役军人在宜宾可以免费乘坐宜宾智轨。
四川省资阳市:退役军人可以免费乘坐资阳市市本级城区的公交车。
湖北省当阳市:当阳区域内退役军人凭优待证、身份证,即可前往当阳省客公交公司公交卡办理处免费办理当阳市退役军人乘车卡,享受免费乘坐当阳市城区公交的优待。
湖北省随县:退役军人凭本人身份证、优待证办理优惠乘车卡,县内所有刷卡线路公交车免费。
湖北省神龙架林区:退役军人凭户口簿、身份证及退伍证均可办理“荣军公交卡”,凭卡在全区范围内免费乘坐公交车。
福建省莆田市:将免费乘坐公交车待遇对象从现役军人、残疾军人扩大到现役军人、残疾军人和持有优待证的“三属”。
福建省武夷山市:“拥军先锋号”全市退役军人和其他优抚对象可以免费乘坐。
福建省宁化县:持优待证的退役军人和其他优抚对象在宁化县城区可免费乘坐公交车。
湖南省怀化市:开通国防教育公交专线,现役军人、残疾退役军人可以免费乘坐。
重庆市:残疾退役军人、伤残人民警察以及“三属”凭本人有效证件在站内人工售票处登记后,可从车站专用通道免费通行乘坐轻轨。
山西省长治市平顺县:退役军人办理“公交爱心卡”,可免费乘坐县域内所有公交车。
广西壮族自治区贵港市:对市直及三区享受国家抚恤金补助的残疾军人、烈属、因公牺牲军人遗属、病故军人遗属、在乡复员军人、带病回乡退役军人、参战参试退役人员、60周岁以上农村籍退役人员、部分烈士子女等发放免费乘坐公交车优待卡。
广西壮族自治区柳州市:户籍在柳州市享受优待抚恤、补助的退役军人,可以申领“龙城崇军卡”,免费乘坐柳州恒达巴士公司所有公交线路的公共交通工具(专线车、定制公交、智享公交等除外)。
上海市:虹桥枢纽7路B线“退役军人示范线”除实行现役军人免费乘坐外,在“八一”等重大节日将对广大退役军人实施免票乘坐。
贵州省贵阳市:贵阳籍退役军人可办理的免费乘车IC卡分为A、B两类:A类办理对象为享受抚恤补助的退役军人、企业参战参核退役人员,每年可免费乘坐公交车1008次;B类办理对象为其他退役军人,每年可免费乘坐公交车200次。
河北省定兴县:京通客运承诺现役军人、退役军人持有效证件免费乘坐公交车、享受城乡客运八折优惠。
海南省三亚市:现役军人、退役军人、消防救援人员,以及在海南无偿献血并获得国家无偿献血奉献奖、国家无偿捐献造血干细胞奖和国家无偿献血志愿服务终身荣誉奖的个人,凭有效证件可免费乘坐三亚公交车。
内蒙古自治区乌海市:乌海市户籍的退役军人、烈属、军队离退休干部需持退役军人事务局出具的证明及身份证原件办理“双拥卡”,持“双拥卡”可以刷卡乘坐乌海市三区市内公交车,每年可免费刷卡60次。

甘肃省瓜州县:全县现役军人、退役军人、军烈属乘坐县内所有运营公交,一律免费,所产生的费用由政府全额补贴。
云南省昆明市:持优待证卡闪付或绑定云闪付APP扫码乘公交(含乘车码)可享1分钱乘公交优惠,每张优待证(卡)每天享1次优惠。
云南省文山壮族苗族自治州:现役军人、退役军人凭军官证(士兵证)、退役证在全州范围内免费乘坐公交。

宁夏回族自治区银川市:银川户籍的退出现役的军官和士兵,烈士遗属、因公牺牲军人遗属、病故军人遗属,可持“双拥”卡在银川市行政区域内免费乘坐公交车。
宁夏回族自治区固原市:户籍在固原市行政区域内的退役军人以及烈士遗属、病故军人遗属、因公牺牲军人遗属等优待对象持《固原市双拥卡》免费乘坐市内公共汽车。
宁夏回族自治区海原县:复员退役军人中的优待对象,持复员退役军人优待卡免费乘坐市内公交车。
黑龙江省讷河市:老红军战士、退役军人、伤残军人持相关部门颁发的相关证件可免费乘坐市区内所有公交车,上车后请主动向驾驶员出示相关证件。
来源:综合甘孜旅游、中国退役军人、阿坝州退役军人事务局、中国民兵、广西退役军人等

