人报甘头条 | 兰大教育发展基金会获全国性社会组织评估4A级
人民日报客户端甘肃频道付文2022-12-07 16:14
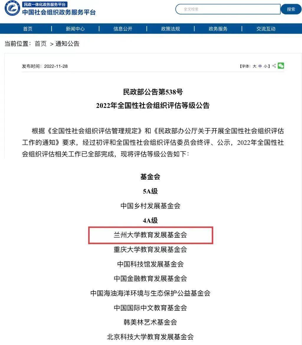
近日,民政部发布了《2022年全国性社会组织评估等级公告》,兰州大学教育发展基金会获评“4A级”。
社会组织等级评估是民政部管理社会组织的重要方法,评估等级直接关系着社会组织的公众形象和社会影响。2017年,兰州大学教育发展基金会首次参评即被评为4A级。
成立近十年来,兰州大学教育基金会始终秉承“规范、透明、效益、安全、服务”的理念和“自强不息,独树一帜”的校训,注重自身建设和自我完善,锐意进取,奋发图强,以积极争取国内外团体和个人的捐助,推动兰州大学教育事业的发展为宗旨,以服务学校事业发展为工作重点,与广大校友和社会各界加强合作交流,发展友好合作关系,积极争取更多的社会资源,稳步开展各项工作,促进兰州大学教育事业发展。
此次再次获评4A级,是对学校基金会党的建设、基础建设、内部治理、筹资能力、公益项目运营、社会公信力塑造等全面建设取得长足稳定进步的充分肯定。兰州大学将以此为新的起点,进一步完善运行机制、规范管理模式,引领良性发展,为学校建设世界一流大学提供有力支撑,为社会公益慈善事业做出贡献。
签发:董洪亮
责任编辑:付文
打开客户端发表评论

