复旦优化公众入校程序:可直接刷身份证或随申码
南方都市报2024-02-29 11:39
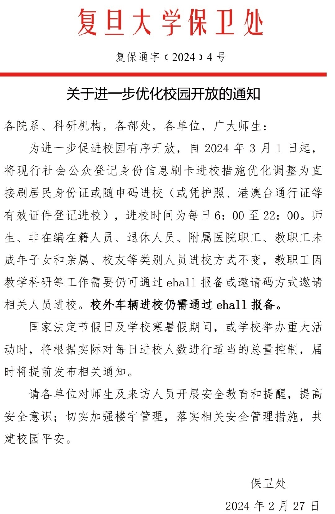
2月28日,记者从复旦大学保卫处官网获悉,为进一步促进校园有序开放,自2024年3月1日起,将现行社会公众登记身份信息刷卡进校措施优化调整为直接刷居民身份证或随申码进校(或凭护照、港澳台通行证等有效证件登记进校),进校时间为早上6点到晚上10点。

自2020年1月24日起,根据上级对新型冠状病毒感染的肺炎疫情的防控工作精神和要求,复旦大学一度暂停校园参观活动。后续动态调整,2023年3月14日,率先开放针对校友的进校权限,同年5月20日起,扩大开放范围,非本校人员可随时登录“复旦信息办”公众号登记身份证等基本信息后,即可从指定校门刷身份证或随申码后进校(车辆进校需要报备),进校时间为早上6点到晚上10点。教职工因教学科研等工作需要可以通过邀请码方式邀请相关人员进校。
最新调整后,师生、非在编在籍人员、退休人员、附属医院职工、教职工未成年子女和亲属、校友等类别人员进校方式不变,教职工因教学科研等工作需要仍可通过ehall(复旦网上办事服务大厅)报备或邀请码方式邀请相关人员进校。校外车辆进校仍需报备。
复旦大学保卫处称,国家法定节假日及学校寒暑假期间,或学校举办重大活动时,将根据实际对每日进校人数进行适当的总量控制,届时将提前发布相关通知。
复旦大学保卫处同时提醒,请各单位对师生及来访人员开展安全教育和提醒,提高安全意识;切实加强楼宇管理,落实相关安全管理措施,共建校园平安。

责任编辑:韩文鋆
打开客户端发表评论

