近日,有网友在短视频平台称
“南京冷知识,身份证上没有‘江苏’
这是为什么?”
有陕西、山东、浙江等地网友称
西安市、济南市、杭州市的身份证
也同样没有标注省名
对此,不少网友很感兴趣
解答来了!

记者从网友发布的图片看
身份证显示住址
南京市……
公民身份号码:3201……
有南京网友特地翻出身份证
果然,南京人的身份证上
没有“江苏省”字样
记者了解到,江苏除南京外的其他市,身份证住址一栏都标有“江苏省”字样,为什么单单南京人的身份证住址一栏没有“江苏省”字样呢?
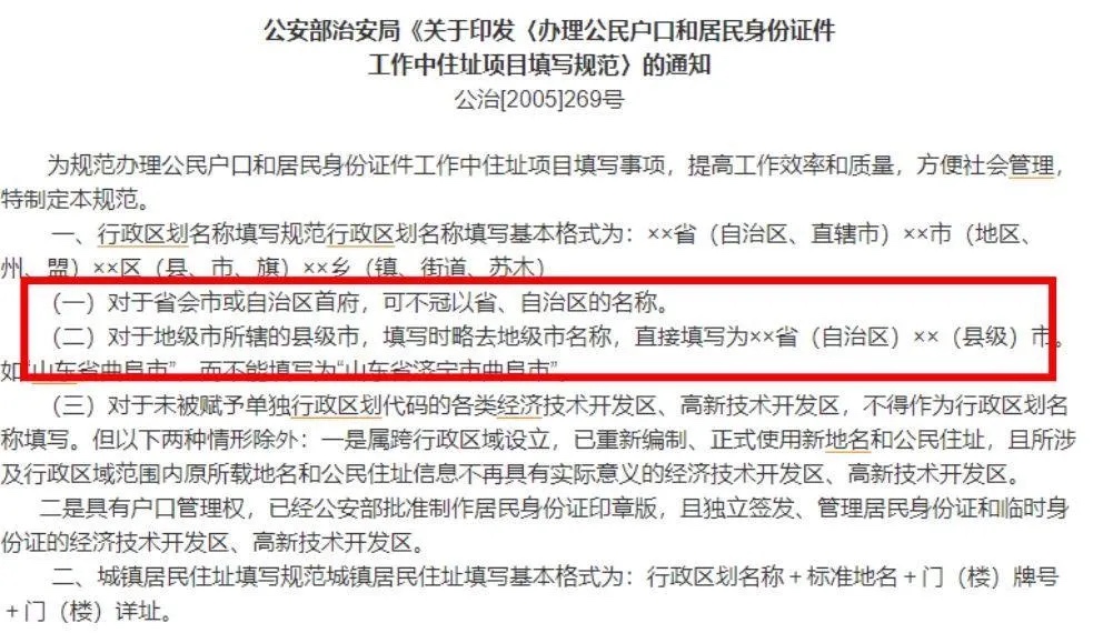
根据公安部《办理公民户口和居民身份证件工作中住址项目填写规范》规定,在公民户口和居民身份证件住址项目中,填写基本格式为:××省(自治区、直辖市)××市(地区、州、盟)××区(县、市、旗)××乡(镇、街道)。对于省会城市或自治区首府,可不冠以省、自治区的名称。
5月23日,记者从南京市公安局了解到,身份证地址是以户口本上的地址为准。南京是省会城市,江苏省公安厅发布的《江苏省常住户口登记管理规定》(苏公规〔2016〕3号)规定“南京市可不冠以省的名称”。也就是说,南京人的身份证可以不冠以江苏省名,但是江苏其他市应冠以江苏省名。
从以上规定可以看出,南京是省会城市,身份证上可以不加省名。西安、济南、杭州等市的身份证上没有省名,也是这个原因。

为什么有的身份证上
只有省、县名,没有市名?
还有网友晒出自己的身份证,住址一栏是“安徽省肥西县”字样,上面没有“合肥市”字样。

也有江苏网友反映,他是无锡江阴人,身份证上住址一栏是“江苏省江阴市”,没有“无锡市”字样,这是怎么回事呢?
这个问题,答案也是明确的。根据公安部《办理公民户口和居民身份证件工作中住址项目填写规范》规定,对于地级市所辖的县级市,填写时略去地级市名称,直接填写为××省(自治区)××(县级)市。如“山东省曲阜市”,而不能填写为“山东省济宁市曲阜市”。
《江苏省常住户口登记管理规定》(苏公规〔2016〕3号)称,“行政区划名称填写基本格式为:江苏省××市××区××乡(镇、街道);南京市可不冠以省的名称;县和县级市,填写时略去设区的市名称,直接填写为江苏省××县(市)。”
从以上规定可以看出,除了省会城市,对于像徐州、无锡等并非省会城市的设区市来说,其下辖的县身份证不用标注徐州、无锡等字样,而是“XX省XX县”。

