7月8日,国务院发布《国务院关于同意在沈阳等6个城市暂时调整实施有关行政法规和经国务院批准的部门规章规定的批复》。
批复表示,按照《国务院关于同意在沈阳等6个城市开展服务业扩大开放综合试点的批复》(国函〔2022〕135号),国务院同意自即日起,在沈阳市、南京市、杭州市、武汉市、广州市、成都市等6个服务业扩大开放综合试点城市暂时调整实施《民办非企业单位登记管理暂行条例》、《旅行社条例》、《娱乐场所管理条例》、《营业性演出管理条例》、《外商投资准入特别管理措施(负面清单)(2021年版)》的有关规定。
批复全文如下:
国务院关于同意在沈阳等6个城市暂时调整
实施有关行政法规和经国务院批准的
部门规章规定的批复
国函〔2024〕110号
辽宁省、江苏省、浙江省、湖北省、广东省、四川省人民政府,商务部、司法部:
你们关于在沈阳市、南京市、杭州市、武汉市、广州市、成都市暂时调整实施有关行政法规和经国务院批准的部门规章规定的请示收悉。现批复如下:
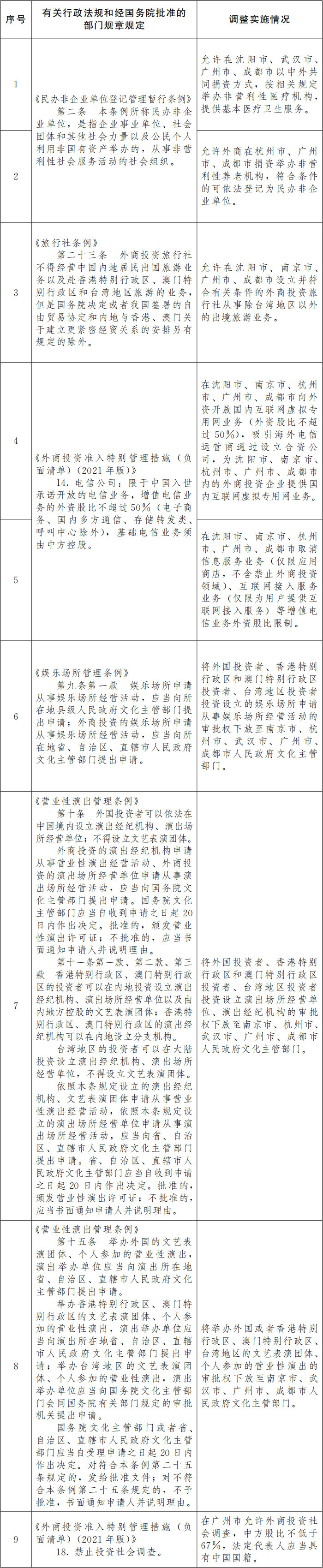
一、按照《国务院关于同意在沈阳等6个城市开展服务业扩大开放综合试点的批复》(国函〔2022〕135号),同意自即日起,在沈阳市、南京市、杭州市、武汉市、广州市、成都市等6个服务业扩大开放综合试点城市暂时调整实施《民办非企业单位登记管理暂行条例》、《旅行社条例》、《娱乐场所管理条例》、《营业性演出管理条例》、《外商投资准入特别管理措施(负面清单)(2021年版)》的有关规定(目录附后)。
二、国务院有关部门、相关省市人民政府要根据上述调整,抓紧对本部门、本省市制定的规章和规范性文件作相应调整,统筹发展和安全,建立与服务业扩大开放综合试点任务相适应的管理制度。
三、商务部要会同有关部门、相关省市人民政府对上述调整实施情况及时组织评估,在相关城市试点任务结束前及时商司法部研提后续工作建议,稳定经营主体预期,保障工作有序衔接。
国务院将根据相关城市服务业扩大开放综合试点情况,适时对批复内容进行调整。
附件:国务院决定在沈阳等6个城市暂时调整实施的有关行政法规和经国务院批准的部门规章规定目录
国务院
2024年7月8日
附 件
国务院决定在沈阳等6个城市暂时调整实施的
有关行政法规和经国务院批准的部门规章规定目录


