热点
直播
报刊
锐评
人民号平台
下载客户端
云南、山西、青海2025年高考分数线出炉
人民日报客户端
2025-06-25 14:05
云南省2025年普通高校招生录取最低控制分数线:
山西省2025年普通高校招生本科录取最低控制分数线:
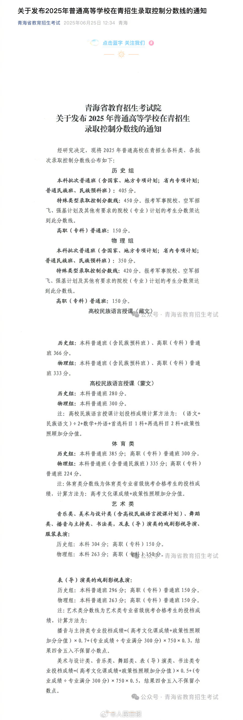
青海省发布2025年普通高等学校在青招生录取控制分数线:
责任编辑:韩文鋆
打开客户端发表评论