福建社科研究3项“冷门绝学”获国家级立项
新福建客户端2026-02-11 08:21
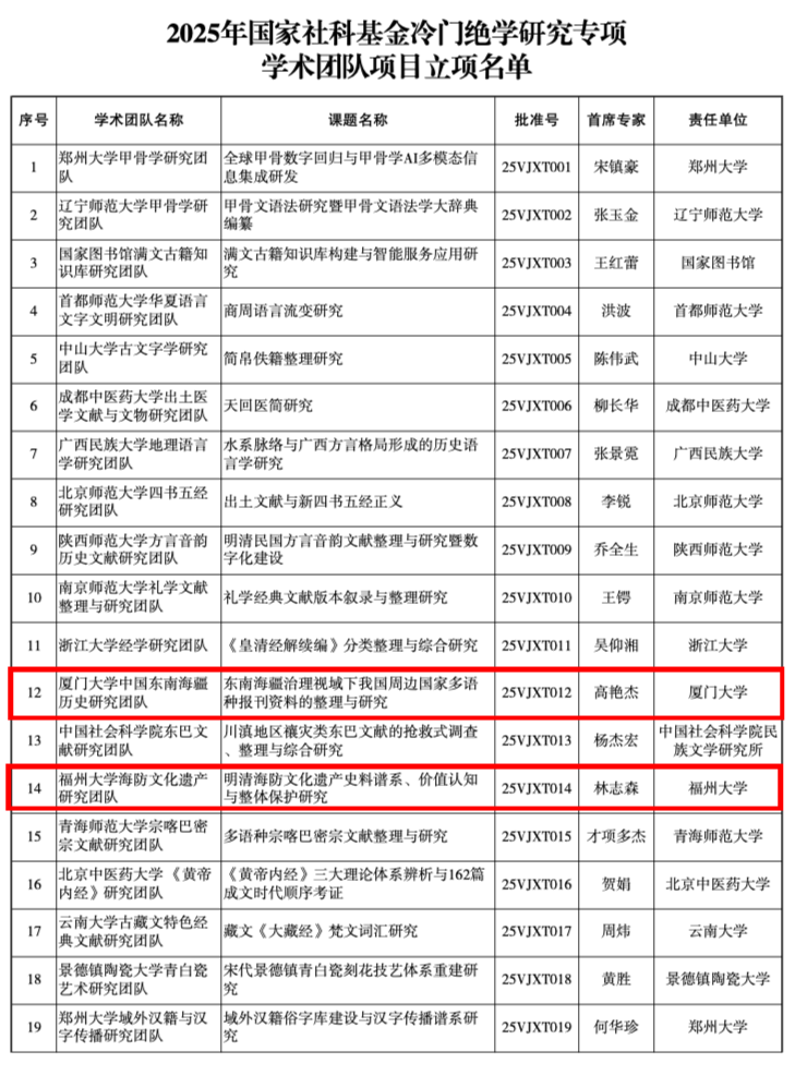
近日,全国哲学社会科学工作办公室网站发布2025年国家社科基金冷门绝学研究专项立项名单,涉及36支学术团队、94名学者个人,福建3个项目获国家级立项。
学术团队研究项目中,厦门大学中国东南海疆历史研究团队项目《东南海疆治理视域下我国周边国家多语种报刊资料的整理与研究》、福州大学海防文化遗产研究团队项目《明清海防文化遗产史料谱系、价值认知与整体保护研究》获学术团队项目立项。


记者获悉,厦门大学入选项目以晚清至20世纪六十年代为时间范围,以东南海疆主要沿线国家,如印度尼西亚、马来西亚、菲律宾、越南等在内的多语种珍稀报刊资料为主要研究对象,致力于从周边国家和区域秩序的角度推动我国东南海疆治理的历史研究,课题资料涵盖主要域外国家的政府解密档案等不同类型、不同语种的珍稀文献。
福州大学入选项目聚焦国家海洋文明传承与文化安全战略需求,通过系统梳理明清海防文化遗产史料,力图建立文本、时空、实物三元互证多框架阐释模型,构建明清海防文化遗产史料体系,挖掘阐释明清海防文化遗产价值,进而探讨遗产整体性保护传承策略和数字化应用与传播路径。
学者个人项目中,厦门大学张闻捷《战国秦汉时期青铜乐钟制度的传承与变革研究》入选。研究以考古出土乐钟与礼乐文献为核心,聚焦战国至秦汉乐钟制度的转型过程,揭示从“礼崩乐坏”到“汉承秦制”的礼乐重构逻辑,为早期中国音乐考古与礼制史研究提供关键支撑。



国家社科基金冷门绝学研究专项重点支持对国家发展、文明传承、文化安全具有重要意义或填补空白价值的学科领域,旨在加强冷门濒危学科的抢救性保护和文化遗产传承的学术研究,确保具有重要文化价值和传承意义的绝学、冷门学科有人做、有传承。
责任编辑:施钰
打开客户端发表评论

