为了促进防水建材品质和性能的提升,更好地宣传贯彻《质量强国建设纲要》《四川省进一步提升产品、工程和服务质量行动实施方案》等文件精神,消费质量报舆情监测中心汇总分析全国各地市场监管部门2023年1月-9月抽检数据,权威发布“2023防水建材质量监测报告”,以促进质量竞争和优胜劣汰,引导行业开展质量提升,引导消费者选购优质产品,助推建筑防水行业高质量发展。

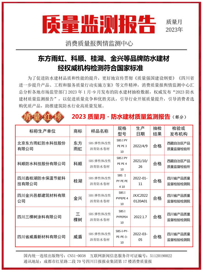
监测数据显示,东方雨虹、科顺、桂湖、金兴等品牌企业的防水建材经权威机构检测,各项指标均达到国家标准。据了解,东方雨虹、科顺、桂湖、金兴等品牌企业正在以技术创新为引领,加强全面质量管理,促进质量变革创新,大力提升产品、工程、服务质量,对中国建筑防水行业的质量提升起到了很好的示范和引领作用。

国家市场监管总局今年4月通报的建筑防水卷材抽查情况显示:本次抽查23个省(区、市)233家企业生产的240批次产品,发现45批次产品不合格。抽查数据显示抽查不合格率为18.8%,较上次抽查上升2.4个百分点。该产品近3年抽查不合格率分别为11.1%、16.4%、18.8%。
抽查数据显示不合格项目涉及可溶物含量、低温柔性、热老化、接缝剥离强度、剥离强度、热处理尺寸变化率、拉断伸长率。其中,低温柔性、热老化(低温柔性)项目发现不合格批次较多,分别有33批次和39批次产品不合格。

本次抽查重点对建筑防水卷材的可溶物含量、耐热性、低温柔性、不透水性、拉伸性能、热老化、渗油性、接缝剥离强度、剥离强度、热处理尺寸变化率、拉断伸长率、热稳定性、钉杆撕裂强度等34个项目进行检验。
本次抽查中,河北飞跃石化防水材料有限公司生产的产品低温柔性、热老化(低温柔性)2个项目不合格,该企业还在2021年国家监督抽查中,违反《产品质量法》规定,无正当理由拒绝接受监督抽查。
以上抽查主要涉及产业集聚区山东省、河北省、湖北省、江苏省企业生产的产品,分别抽查检验73批次、33批次、20批次、18批次产品,抽查不合格率分别为16.4%、27.3%、5.0%、5.6%。

消费质量报舆情监测中心汇总四川、西藏、云南、贵州、广西等地市场监管部门(2023年1月-9月)发布的建筑防水建材的抽检数据,发现抽检的防水建材主要为改性沥青防水卷材和高分子聚乙烯丙纶防水卷材。
西藏自治区市场监督管理局今年发布的抽检数据显示,共抽查10个批次防水建材产品,其中3个批次防水建材不合格。抽产产品的产地涉及北京、广东、新疆、四川等地,产品标示的生产日期为2021年或2022年。抽检数据显示:标示为四川大邑宇航建材、四川新三亚建材科技股份有限公司等企业生产的防水建材样品经检测不合格,不合格项目为可溶物含量。
四川省市场监督管理局今年发布的抽检数据显示,共抽查35个批次防水建材产品,其中4个批次防水建材不合格。抽产产品的产地涉及四川、重庆、山东等地,产品标示的生产日期为2021年或2022年。抽查数据显示:3个不合格产品的不合格项目有低温柔性和热老化,2个不合格产品的不合格项目有可溶物含量。
泸州市市场监督管理局今年发布的抽检数据显示,共抽查5个批次的弹性体改性沥青防水卷材,其中1个批次防水建材不合格,产品不合格率为20%。不合格项目为不透水性、拉力、延伸率项目不合格。

消费质量报舆情监测中心汇总分析今年各地市场监督管理局发布的抽检数据,发现改性沥青防水建材不合格的主要项目涉及可溶物含量、热老化(低温柔性)、接缝剥离强度、拉伸强度等项目,其中可溶物含量、低温柔性等指标不合格较为常见。
业内专家指出,改性沥青防水卷材可溶物含量不达标的主要原因或是企业为降低成本,在生产过程中使用劣质原材料。可溶物含量不合格的防水卷材耐老化性能相对较差,容易造成渗漏水。低温柔性的好坏,体现了防水卷材在低温环境下保持伸长的能力或抵抗基层开裂的能力。如果防水卷材的低温柔性差,寒冷条件下的承受基层变形的能力会变差,材料发硬易开裂,从而容易造成渗漏水。

眉山市市场监督管理局今年发布的抽检数据显示,仅抽检了一个防水建材产品,即成都顺美复合材料有限公司生产的高分子聚乙烯丙纶防水卷材,抽检结果为不合格。抽检结果显示,不合格项目为拉伸强度和撕裂强度。
攀枝花市市场监管局今年发布的抽检数据显示,共抽查6个批次聚乙烯丙(涤)纶复合防水卷材,抽检结果显示,6个批次全部不合格。不合格项目有拉伸强度拉断伸长率、撕裂强度等。抽检样品的检测数据显示:标示为圣德西、瑞力克、蜀羊防水等品牌的防水建材样品经检测不合格。

消费质量报舆情监测中心汇总分析各部门今年发布的市场抽检数据,据不完全统计,全省各地市场监管部门共抽检了8个聚乙烯丙(涤)纶复合防水卷材,检测结果为8个都不合格。
业内专家表示,聚乙烯丙(涤)纶复合防水卷材耐热性差,超过80℃易发生永久变形,导致卷材与基层剥离。另外,聚乙烯丙(涤)纶复合防水卷材耐老化性能差,在暴露环境下,一月即脆化,差的甚至粉化,难以起到防水效果。因此,聚乙烯丙(涤)纶复合防水卷材不适合用作防水材料,只能作为防潮层、垫层或养护材料使用。(消费质量报舆情监测中心)
