

十一月科技快讯
01
揭示大规模毁林/造林对日际温度变率的影响
大气科学学院郭维栋教授团队及合作者利用第六次国际耦合模式比较计划(CMIP6)及其子计划的模拟结果以及北美和欧洲33个通量站的观测资料,围绕毁林/造林对日际温度变率影响这一科学问题开展了系统的研究。基于理想化全球毁林试验的结果表明,北半球中高纬度地区毁林会导致局地日际温度变率显著升高,特别是在冬季。由此进一步导致骤暖或者骤冷事件发生的概率显著增加。
团队还利用检测归因手段分析了历史时期和未来不同共享社会经济路径(SSP)情景下土地利用变化对日际温度变率的影响。结果表明,工业革命以来北美大规模毁林导致日际温度变率显著升高,该影响在区域尺度上抵消了由于温室气体和气溶胶排放等其它人类活动引起的日际温度变率下降的趋势。相反,如果采用绿色发展路径(SSP1-2.6),本世纪末北美大规模造林将会导致日际温度变率显著下降。该结果强调中高纬度国家在未来实施大规模造林时除了考虑其对陆地碳汇、平均温度和极端温度的影响外,需要考虑其对日际温度变率的影响。

理想化全球毁林对不同季节
日际温度变率的影响
02
采用法拉第结理论统一描述光催化与电催化过程
自2020年以来,罗文俊教授课题组发现固体表界面广泛存在快速可逆的电子离子耦合传输行为,形成具有可以脱离体相独立存在的法拉第层,且具有实空间厚度,据此提出了固体表界面法拉第结新概念和新理论,修正了传统的双电层模型和表面态模型。法拉第结理论认为固体表界面的组分、结构和厚度等会随着所处环境的变化而发生快速电子离子耦合传输的化学变化。
南京大学固体微结构物理国家重点实验室、现代工学院、物理学院邹志刚院士团队的罗文俊教授课题组分别以半导体TiO2与金属Pt为研究模型,研究了在光催化、电催化和光电催化过程中固体表界面组成与结构的变化过程,并提出采用电化学势作为固体表面法拉第层的简易描述符,其最主要的优势在于无需弄清固体表面精确的成分与结构,就可以理解界面电子离子耦合传输行为。类似于固体物理中引入动量空间描述电子态,而无需测量电子的具体位置,就可以理解电子的传输行为。

光催化中光诱导的TiO2半导体表面的本征法拉第层双极性示意图,表面成分(a)与电位窗口(b);电催化中Pt的表面单极性示意图,表面成分(c)与电位窗口位置(d)
03
实现大面积消色差平面透镜
南京大学李涛教授、祝世宁院士研究组针对平面透镜宽带消色差成像的综合性能的表征引入一个新的参量—频谱相干度,可有效地评估与优化宽波段下消色差平面透镜可设计的口径的理论上限。在此方法指导下,他们联合南方科技大学李贵新教授研究组成功设计并研制出口径达1厘米,且具有较高效率的消色差平面透镜,工作波长覆盖400-1100nm。
该项工作提出的频率相干度理论分析方法,为进一步扩展消色差平面透镜参数空间提供了新的方案,同时也能为后续的大尺寸消色差平面透镜设计指明新方向。未来可以考虑将消色差平面透镜与先进的图像处理算法相结合,将进一步提升成像的综合性能,非常有望实现真正具有实用价值的平面光学成像系统。

焦点处的频谱相干度分析示意图
04
在慢性缺血性脑白质损伤方面取得突破性进展
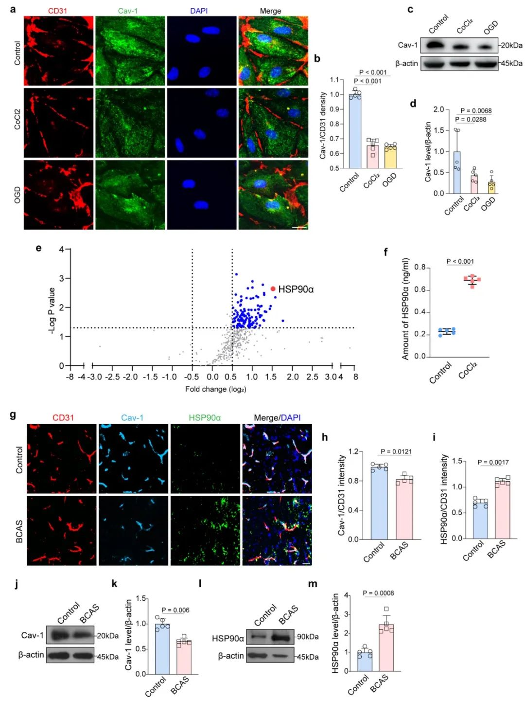
南京大学医学院附属金陵医院刘新峰教授团队采用双侧颈动脉狭窄模型,取胼胝体研究内皮细胞Cav-1在脑白质损伤中的关键作用。研究结果表明,造模后少突前体细胞在血管上异常聚集,慢性缺血诱导内皮Cav-1显著减少,导致血管分泌HSP90α蛋白增多。
团队还使用带内皮特异性启动子TIE的Cav-1过表达的腺病毒AAV-TIE-Cav-1,或抑制HSP90α的HSP90α siRNA,可恢复正常的内皮-少突前体细胞相互作用,促进少突胶质发生并减弱髓鞘损伤。进一步筛选并确认miR-3074(-1)-3p在小鼠和人类负调控Cav-1蛋白。在体内外给予miR-3074-1-3p的抑制物antagomir,通过Cav-1/HSP90α缓解了慢性脑缺血诱导的血管内皮障碍及内皮-少突的异常偶联,促进了少突前体细胞的分化成熟,减轻了髓鞘损伤。该成果不仅扩展了对缺血性脱髓鞘的认识,同时也明确了Cav-1在这一病理损伤中的关键作用,为脑白质修复治疗提供新的思路。

慢性脑缺血模型下内皮Cav-1减少促进血管
HSP90α分泌
05
实现源不完美的测量设备无关量子密钥分发
物理学院、固体微结构物理国家重点实验室、人工微结构科学与技术协同创新中心陈增兵-尹华磊课题组与中科院物理所等单位合作提出了四相位测量设备无关量子密钥分发协议并进行了原理性实验演示,该协议在保证了不完美光源的实际安全性的同时解决所有探测器端的漏洞。该工作将抽象的光源不完美特性转化为可在实验中量化的各种偏差参数,成功实现了在20dB的信道传输损耗下0.25kbps的密钥率;在10dB(约50千米光纤)的信道传输损耗下实现91kbps的安全密钥率,可满足语音通话等一次一密加密需求。同其他考虑了光源不完美的测量设备无关类量子密钥分发协议相比,该研究在安全密钥率和传输距离方面都有了显著提高,展现了该协议巨大的应用潜力。

四相位测量设备无关协议示意图
06
报道一种广谱抑制新冠病毒的纳米人工抗体
刘震教授团队致力于发展创新的广谱高效的抗病毒制剂。团队首先发展出能结合高甘露糖的核酸适配体,并在此基础上发展出对新冠病毒(SARS-CoV-2)假病毒展现出了一定的广谱病毒抑制能力的多价结合高甘露糖的树突状适配体和核酸四面体纳米结构。
此外,该团队还开发出与新冠病毒表面刺突蛋白的拓扑结构相匹配的DNA纳米皇冠,实现对新冠病毒野生株和多个重要变异株均的高效抑制。尤为重要的是,利用自主知识产权的先进分子印迹技术,团队在克服印迹模板合成困难等一系列挑战之后,发展出一种能够超多价结合高甘露糖的纳米人工抗体(纳米分子印迹聚合物,nanoMIP)。通过靶向病毒的"糖盾",该纳米人工抗体不仅能够阻断病毒-受体相互作用,还能够诱导病毒聚集并促进巨噬细胞的吞噬清除作用,对具有高甘露糖的病毒,包括艾滋病毒、拉沙热病毒和新冠病毒(SARS-CoV-2)及其重要变异株(如德尔塔和奥米克戎)均展现出强效和广谱的抑制作用。该结合糖盾的纳米人工抗体为进一步发展广谱病毒抑制和新型疫苗佐剂等提供了全新的策略和技术路径。

纳米人工抗体抑制病毒感染示意图
07
在热-电耦合可再生能源制氢领域取得新进展
闫世成教授/邹志刚院士团队从调控能量场来控制材料电子结构的角度出发,提出了基于热致物理效应的热-电耦合制氢催化材料设计理念,热不仅仅促进传质过程,同时也是维持材料电子态的重要参量,从而有效降低电子转移势垒。基于此设计理念,课题组前期提出了基于热致磁相变的高效热-电耦合催化材料的可再生电力水氧化制氢反应。
近期,课题组进一步将热致磁相变应用于界面电子转移势垒调控,通过热场调控NiFeN@NiFeOOH铁磁核-反铁磁壳结构的内核和外壳磁性有效降低了界面电子转移势垒。课题组同时也提出了具有高结构自由度的催化材料设计方法,实现高效的热-电耦合水氧化制氢反应。热-电耦合的可再生能源制氢技术从能量耦合增效的角度来提升电-氢转换效率,为可再生能源制氢提供独特的解决方案,为发展新一代高效可再生能源制氢技术提供了理论基础和材料设计方法。

热致磁相变主导的界面电子转移势垒变化引起水氧化电流-电压曲线变化规律。随着温度的提升,Ni2+/Ni3+氧化还原电对氧化水的电子转移势垒逐渐降低,在核-壳结构的磁相变点处有明显的电子转移势垒突变。
08
“双面神”超表面折叠空间构建薄饼相机
南京大学李涛教授、祝世宁院士的研究团队研发出一种基于偏振复用双面超构透镜的超薄成像系统——pancake相机(类似"奥利奥"甜品的薄饼相机)。它一方面利用超薄超轻的超构透镜替代传统的折射透镜,另一方面将超构透镜与反射镜相结合,利用超构透镜基于偏振的空间折叠特性进一步实现了成像系统的压缩。该工作巧妙得利用了超构表面偏振调控以及透反射同时调控的能力,与平面反射镜结合进行了偏振空间的折叠,有效压缩了成像系统的工作距离,同时克服了传统pancake系统能量分束的难题,为高集成成像系统的开发提供了全新的方案。同时,该pancake系统也演示了一种异于传统的光学腔,它通过反射过程中的偏振转换可以固定光线在腔内反射三次。这一特殊效应也预示着超构表面能给光学腔的设计带来更多可能和新的物理效应。

pancake 超构透镜相机的成像示意图
09
首次实现高效率和高纯度的声波频率转换
物理学院程建春和梁彬课题组在声波高效频率转换方面取得重要进展,首次理论设计并实验演示了一种新的频率转换机制,通过旋转具有螺旋相位分布的超表面,在远小于波长的尺度内实现了可听声的高效频率转换,突破了传统方法在能量转换效率和输出频率纯度等方面的性能限制,且不再依赖高入射能量和长作用距离,极大地丰富了声波在频域的操控自由度,有望在声学通信、信号处理和非接触检测等方面带来技术革新。

提出的频率转换机制的示意图及实验结果。(a)静态超表面产生涡旋声束;(b)动态超表面产生涡旋声束并改变声波波长;(c) 频率转换器;(d) 不同螺旋相位分布(拓扑荷数)的超表面的频率转换实验结果
10
在制备环境响应性动态超晶格方面取得进展
南京大学现代工程与应用科学学院田野教授课题组以正八面体折纸框架结构为基础,构建了对pH变化具备快速、可逆相变的一维、二维、三维动态折纸超晶格。以正八面体折纸框架为基本单元,在单体的不同维度定向嵌入pH响应序列与pH抗性序列,并编码不同的粘性末端保证序列的精准递送。通过这样的维度操控策略,课题组成功合成了对pH变化响应的一维、二维、三维动态超晶格,以及对照组对pH变化响应非活的对照组零维静态超晶格。其中,一维、二维动态超晶格能够随pH环境变化,在简单立方与简单四方两相之间进行快速切换,而不需热处理辅助推进相变过程。这一工作的完成为后续构建多相态动态超晶格提供了实验基础,也提供了一种利用高对称性单体构建低对称性晶格的新设计思路。

正八面体DNA折纸动态超晶格设计合成思路
11
“智能物资盘点机器人”入选“2022世界智能制造十大科技进展”
11月23日-25日,2022世界智能制造大会在江苏南京举行,发布了“2022世界智能制造十大科技进展”和“2022中国智能制造十大科技进展”。南京大学“智能物资盘点机器人”成功入选“2022世界智能制造十大科技进展”。“智能物资盘点机器人”由南京大学智能机器人研究院院长、南京大学计算机软件新技术国家重点实验室陈力军教授团队联合中国科学院沈阳自动化研究所、江苏图客机器人有限公司自主设计与研发,实现了“从0到1”的突破,解决了全球大规模物资盘不动、盘不准、盘不快的痛点问题。

智能物资盘点机器人现场照片
12
针对不同目标反应精准调控Pt单原子催化剂配位环境
近年来,单原子催化剂被广泛应用于能源和环境催化领域。随着对单原子催化认识的不断深入,研究者们发现调控单原子位点的配位环境是调控其催化性能的有效手段。作为最经典的单原子催化剂之一,Pt1/CeO2材料在催化消除大气污染物和能源转化相关反应中的应用得到了广泛研究。虽然调控Pt单原子的配位环境是提升其催化性能的常见方法,然而,到目前为止,还没有研究者重点关注精准调控Pt单原子的配位环境使其适用于不同的催化反应并同时揭示其内在的构效关系。
南京大学董林教授团队联合美国中佛罗里达大学刘福东、Talat Rahman团队,提出了一种简单的焙烧温度控制策略,在CeO2载体上成功制备了配位环境可调的Pt单原子催化剂。他们还进一步指出:通过精准调控单原子催化剂的配位环境,可以调节单原子催化剂在不同催化反应中对反应物分子的吸附、活化能力和产物的脱附能力,这使得它们可以适用于不同的催化反应中并达到更高的催化效率,这为针对不同目标反应设计高效单原子催化剂提供了新的思路。

CeO2(110)晶面上不同落位的Pt单原子
及其适用的催化氧化反应示意图
13
“中国气象局雷达气象重点开放实验室”成功获批
中国气象局近日发布《中国气象局关于批准成立地球系统数值预报等9个中国气象局重点开放实验室的通知》,中国气象科学研究院、南京大学大气科学学院和中国气象局气象探测中心作为共同依托单位的“中国气象局雷达气象重点开放实验室”从21个申报实验室中脱颖而出,获批成立,是我校在大气学科和科技创新平台建设上取得的新进展。
实验室未来将面向雷达气象学的科学前沿和国家天气防灾减灾的重大需求,以《气象高质量发展纲要(2022-2035年)》为指引,在雷达探测理论与技术、强对流致灾机理、雷达短临预报关键技术等领域开展科学研究与协同技术创新,充分发挥气象雷达在防灾减灾中的“大国重器”作用。

实验室的移动C波段双偏振雷达
开展强对流野外科学试验
14
“中国气象局城市气象重点开放实验室”成功获批
中国气象局近日发布《中国气象局关于批准成立地球系统数值预报等9个中国气象局重点开放实验室的通知》,中国气象科学研究院、南京大学大气科学学院和中国气象局气象探测中心作为共同依托单位的“中国气象局城市气象重点开放实验室”从21个申报实验室中脱颖而出,获批成立,是我校在大气学科和科技创新平台建设上取得的新进展。
实验室将以《气象高质量发展纲要(2022-2035年)》为指引,围绕城市气象精细预报与城市气候关键科技问题,通过城市精细化立体观测与数值预报系统的联合研发,瞄准城市湍流边界层、城市精细化数值预报、城市气候与气候变化等与城市气象相关的关键科学问题和核心技术难题,开展城市高分辨率快速数值天气预报、与人类活动有关的数值模拟、与城市气候和碳中和行动有关的研发、评估与支撑的基础研究、应用研究与技术集成。

国际著名城市气象学家Sue Grimmond教授
参观南京城市通量观测塔

与欧美研究团队线上交流最新进展
精彩荐读
点击图片阅读:
倾情帮扶!南京大学推动滇港基础教育合作
以国之名,悼我同胞!
点击图片阅读:
科学防疫!做自己健康的第一责任人
来源:科技处
封面摄影:刘广沛
编辑:沈晨跃 梁雪微 高沁彤 付雪颖
