

近日,第六届中国青年志愿服务项目大赛暨2022年志愿服务交流会在北京和山东济南举办。本届项目大赛共有41个省级赛会单位组织动员全国学校志愿服务团队、机关企事业单位志愿服务团队、社会组织和其他志愿服务队的14000多个志愿服务项目参与,1000个项目入围全国赛终评。其中,排名前500的项目通过线上路演答辩,评委、监委线下集中评审的方式决出150个金奖、350个银奖项目。
在激烈的角逐中,我校“蓝鲸筑梦”科教工作坊——大山里的科学星火项目获全国金奖,“研习之路 苏说新语”青年宣讲团志愿服务项目获全国铜奖。本次赛会成绩,实现了我校在中国青年志愿服务项目大赛中金奖零的突破!
✦
项目风采
✦
金奖项目
“蓝鲸筑梦”科教工作坊——大山里的科学星火项目
项目负责人:陈腾飞
项目核心成员:张梓涵、杨世杰、洪永升、唐开强、许凯、陈星羽、张宇瑶、叶培、念凡、高俊丰、周铃铃、于佩鑫、傅汇乔
项目简介:
团队以南京大学研究生支教团为主体,积极整合12支科普志愿服务团队以及中科协STEM教育计划、西门子爱绿教育计划等项目资源,带动317位志愿者面向1190名山区中小学生,开展了3000余课时的科普课程。项目精心打造了“兴趣引动、任务带动、场域联动、精神驱动”四位一体的“造血式”特色科普体系,逐步建立起由4位院士、10余位教授组成的专家资源库,与南京大学科技星火服务团共享了由26项专利、5项软件著作权所支撑的课程资源库,指导大山里的孩子获世界机器人大赛一等奖,策划、推动建成双柏县第一家科技馆,得到了央视新闻、共青团中央等媒体报道100余次,累计阅读量1000余万。
项目得到了校领导的悉心指导与亲切关怀。2022年11月,中国科学院院士、南京大学党委书记谭铁牛在调研由南京大学援建、研支团设计建造的科技馆时,勉励志愿者们继续在西部山区点亮孩子们的科技梦想。2020年8月,中国科学院院士、南京大学校长吕建为科教工作坊揭牌,开启了志愿者们在大山里的筑梦之旅。两年半的项目积淀,为大山里的孩子点亮了一盏盏科学星火。

南大研支团志愿者为谭铁牛书记讲解科技馆设备

吕建校长为“蓝鲸筑梦”科教工作坊揭牌

团队在爱尼山乡中心校开展科普巡回小课堂

团队志愿者指导成立双柏一中山南机器人社团



项目团队开展生命健康、电磁科学、机器人积木等科普课程
(左右滑动查看更多)

“蓝鲸筑梦”科教工作坊——大山里的科学星火项目答辩现场
铜奖项目
“研习之路 苏说新语”青年宣讲团志愿服务项目
项目负责人:丛政
项目核心成员:韩建汶、王世亨、黄梦茜、张沁园、连一、贾姣妹、覃钰淇、丁梦雅、徐雨晴
项目简介:南京大学马克思主义学院青年宣讲团以“青春心向党,逐梦新时代”为宗旨,以“青年宣讲”+“线上线下”的形式深入校内外党团组织开展宣讲活动,扎实推动党史学习教育常态化长效化。项目接续和传承“党史小讲堂”品牌项目,丰富完善“党史-团史-校史-青苗计划”多层次课程宣讲体系,立足南大,辐射江苏和全国,让志愿宣讲活动进企业进社区进乡村进学校进单位,累计开展服务170余次,参与志愿者共58人次,服务对象11000余人,志愿服务总时长300多小时。项目曾获江苏省优秀青年志愿服务项目、南京市志愿服务先进集体、“南京大学青年五四奖章(集体)”荣誉称号。

“研习之路 苏说新语”青年宣讲团志愿服务项目团队
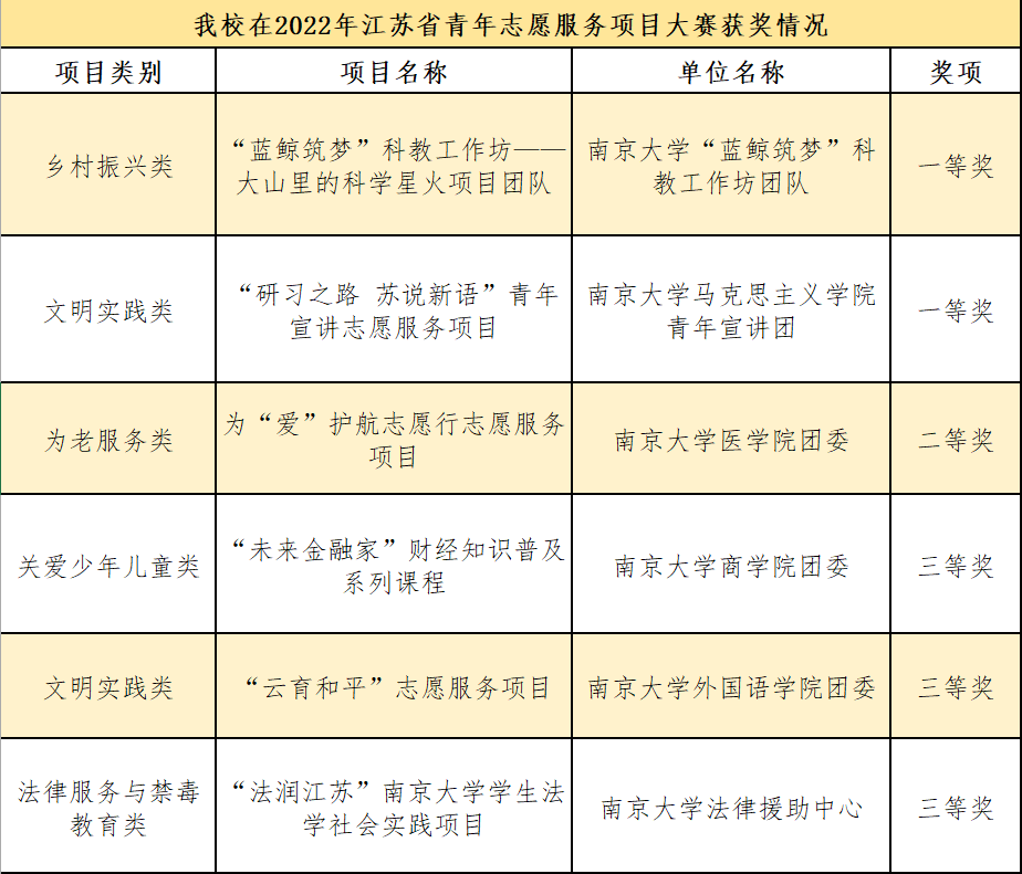
省赛佳绩
此前,在江苏省青年志愿服务项目大赛中,我校多支青年志愿服务团队亦斩获佳绩。

绵绵用力,久久为功。长期以来,我校青年志愿服务工作扎实推进,各类志愿服务项目创新开展,形成了良好的校园志愿服务氛围,培养了一大批践行“奉献、友爱、互助、进步”志愿服务精神的新时代青年志愿者。我校在第六届中国青年志愿服务项目大赛中取得的历史性突破,是在长期积淀的基础上结出的新硕果,更是我校青年学子接续奋斗、勇于担当的新起点。祝贺以上获奖团队,也让我们一起向榜样学习,以实际行动学习宣传贯彻党的二十大精神,青春志愿行、奉献新时代,争做有理想、敢担当、能吃苦、肯奋斗的新时代好青年!
据悉,第六届中国青年志愿服务项目大赛暨2022年志愿服务交流会由共青团中央、中央文明办、民政部、水利部、文化和旅游部、国家卫生健康委员会、中国残疾人联合会联合中共山东省委、山东省人民政府共同举办,共分为乡村振兴、文明实践、关爱少年儿童等6个评审组。两年一届的中国青年志愿服务项目大赛参赛项目主体包括学校志愿服务团队、机关企事业单位志愿服务团队、社会组织和其他志愿服务队,是各行各业青年志愿者的青春盛会。
精彩荐读
点击图片阅读:
小雪未雪,岁月安暖
点击图片阅读:
筑梦远航!南大历史学科迎百廿华诞
点击图片阅读:
探索中国式现代化!这场研讨会暨新书首发式在南大举行
来源:南大青年
编辑:朱兴鹏 杨从忠
