国内航空公司机长年薪普遍在百万以上,丢掉这份年薪百万的工作,在民航局留下不良记录要多难?
桂林航空一位机长亲自演绎了史诗级“作大死”。
11月3日晚间,微博认证为“知名航空博主”的网友“确认信号”发布微博称,有无关旅客在商业航班中进入驾驶舱并在驾驶座就座。其配发的图片显示,一位着非航空制服、未带任何证件的年轻女性,在飞机驾驶舱中单手做“V”型手势拍照。

显然,该机长无视航空公司、民航局的禁令,在执飞航班的飞行过程中邀请了一位美女进入了机舱并坐在了机长的位置上。
根据我国《大型飞机公共航空运输承运人运行合格审定规则》,非机组人员、与航空安全无关的人员是严禁进入机舱。
11月4日,涉事航空公司桂林航空在其官微发布声明,决定对当事机长处以终身停飞的处罚,对于涉事的其他机组成员处以无限期停飞并接受公司进一步调查。

网友集体智慧逼出真相
昨日晚间,一张图片在多个民航微博账号中被疯狂转发。其中直指有航空公司机长邀请与飞行无关人员进入驾驶舱拍照。
虽然只有一张图片,但微博网友发扬了人多力量大的优势,很快锁定了涉事航空公司是桂林航空,同时拿出“实锤”认定这位美女是在执飞民航航班时违规进入驾驶舱。

据媒体报道,多位飞行员表示,根据网传图片中飞行通话频率、油门位置、存在水杯茶具等细节,基本可以判断网传女性是在客机飞行中拍摄的相关图片。
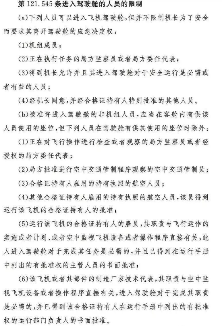
我国《大型飞机公共航空运输承运人运行合格审定规则》中,民航局对可以进入驾驶舱的人员有非常明确的规定。

我国《大型飞机公共航空运输承运人运行合格审定规则》中对可以进入驾驶舱的人员的规定
如上可知,非机组人员、与航空安全无关的人员是严禁进入机舱的。
铁证之下,桂林航空做出了当事机长终身停飞,涉事机组其他成员处以无限期停飞并接受公司进一步调查的处罚决定。
为何采取了零容忍的政策?
为何大多数国家航空主管部门对非机组人员进入驾驶舱都采取了零容忍的政策?
历史上曾有惨痛案例。网红航空公司俄罗斯航空公司的593号航班事故就是一例血淋淋的惨案。1994年5月23日,该航班执飞莫斯科-香港的航线,于当日凌晨坠毁于西伯利亚,75名机组人员和乘客全部罹难。
调查人员发现一些诡异的情况,有2个小孩的尸体在驾驶舱残骇中,此架飞机从遇险到坠毁的过程中始终未发出求救信号,机舱里发生了什么?
黑匣子的录音揭开了惊天谜团。调查人员在聆听驾驶舱的通话记录器的录音带后发现,事发前正机长按正常程序离开了驾驶舱在客舱休息,只有第一副机长和第二副机长在驾驶舱,而这时第一副机长带了他两名分别年纪15和12岁的子女到驾驶舱参观,更让他们坐在机长座位“学习”飞行。其中一位熊孩子的操作致使飞机出现异常情况,两位副机长虽然最终令飞机停止下坠,但是已下降太多且两名副机长也未察觉下降幅度已经过大,最终飞机坠毁在西伯利亚的森林中。令人唏嘘的是,直至飞机坠毁,正机长始终没有机会回到驾驶舱。
航司处置缓慢受质疑
值得注意的是,根据当事人发布的照片显示,这一事件发生在今年1月。
这意味着,如果不是这张图片被网友注意到,涉事机组仍在正常飞行中。这一点也令公众对桂林航空的管理水平提出了极大的质疑。

桂林航空官网显示,桂林航空由桂林市政府与世界500强企业海航集团共同筹建,是国内唯一一家以知名旅游目的地为主运营基地、以地市级城市命名的全新旅游型航空公司,2016年6月25日开航运行。
据此前的公开信息,桂林市政府持有桂林航空60%股权。
2019年年初数据显示,桂林航空三年间机队规模已经快速增至11架,桂林航空执行航线49条,通航城市44座,形成了以桂林为中心,覆盖国内众多旅游城市的航线网络。2018年桂林航空累计航班正常率达81.56%,全年旅客运输量近170万人次。
有民航专家对中证君表示,安全是航空公司的生命线,桂林航空出现这种违背安全底线的行为,将对航空公司的品牌价值产生不利的影响,行业公司应当引以为戒,加强行业安全管理,杜绝此类事件再度发生。
新华锐评:
又惊又怒!别拿飞机上的生命开玩笑
新华锐评以《又惊又怒!别拿飞机上的生命开玩笑!》为题,评论称女乘客晒进入飞机驾驶舱的照片引众怒,一时开心的背后,置多少乘客生命安危于不顾?
这名乘客为何能进入驾驶舱?机长出于何种考虑允许乘客进入驾驶舱?事发时飞机是否处于航行状态?其他机组成员为何没有制止?这些网友提出的疑问,细思极恐!需要彻查!
电影《中国机长》仍在热映,英雄机长刘传健带领四川航空3U8633航班机组,打开了乘客对机组人员敬佩与理解的大门,我们希望有更多人来传承这种英雄之举,而不要做关门之人。
别把职责当玩笑,别拿侥幸当无畏!
终身停飞,是对机长不遵守规则的处理!尊重生命,也不能只喊出“零容忍”的口号!
我们等待回答!
编辑:曹帅
