2日10时56分
武汉轨道交通
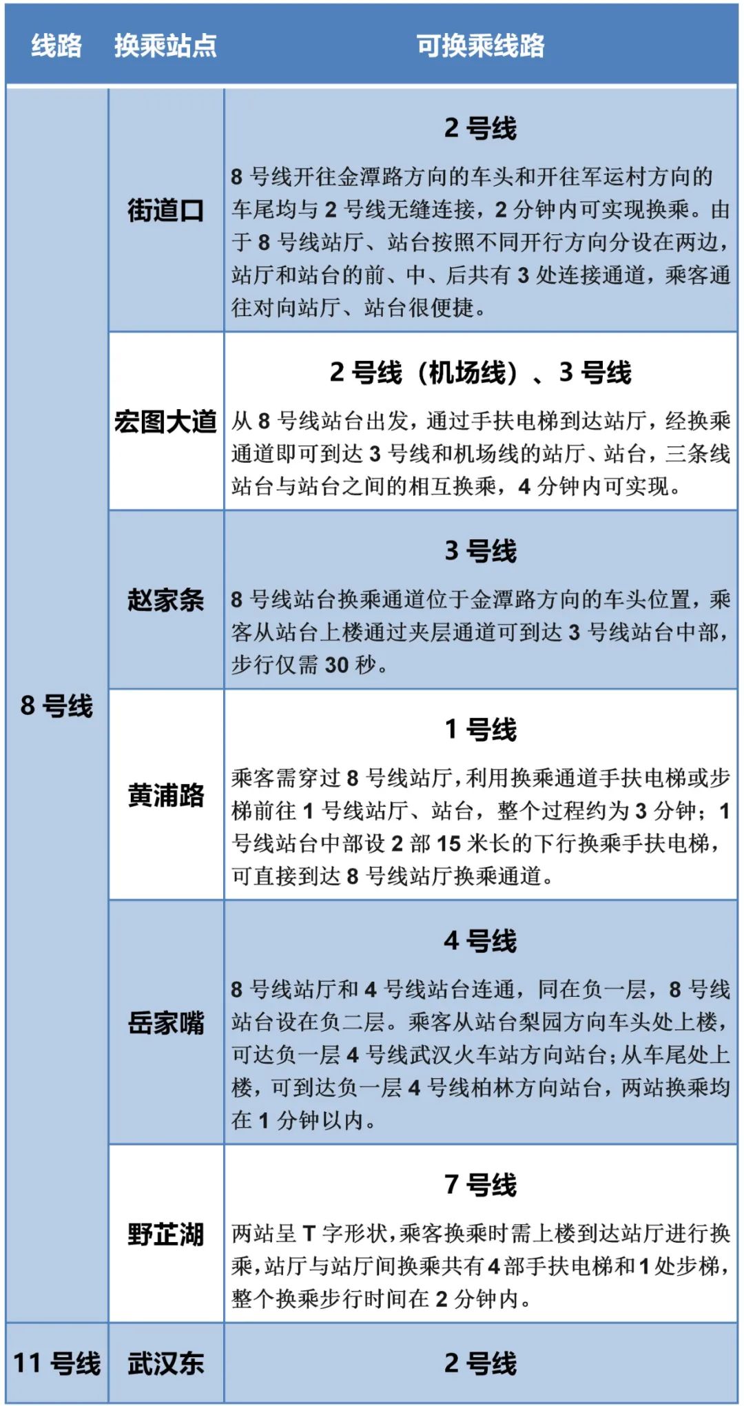
8号线二期
11号线三期葛店段
同步开通了!(相关报道)
为武汉和鄂州两地市民
送上2021年的新年礼物


家住徐东的王先生乘8号线带小朋友去军运村玩,小朋友每天盼着8号线二期通车,能将全线车站背下来。


10点56分首趟列车从葛店南站发车。
8号线二期
2日开通的轨道交通8号线二期工程,与8号线一期、三期工程贯通,全线里程达到 39公里,串接起东湖风景区、省博物馆、水果湖行政中心、街道口商圈、多所高校及南湖大型居住区,成为跨越长江的重要客运交通走廊。

因为贯穿武昌地区多个出行密集区,该线路贯通之后,将有效缓解二环线交通压力,方便武昌水果湖、南湖等片区居民出行,因此也被称为“民心线”“幸福线”,引来沿线居民翘首以盼。

这条新开的线路
有哪些特色站点?
就让我们一起看看吧
据了解,8号线二期先后有街道口站、洪山路站、省农科院站、省博湖北日报站等多个特色站亮相,不断刷新武汉地铁车站“颜值”新高度!
1
街道口站
设计主题:城市掠影
街道口站是武汉地铁的首个“回”字形车站,是最复杂的地铁站、全线最深的地铁站,最深处达37米。

街道口站艺术墙上,以4把铜钥匙和电脑显示器为主要元素,通过不同时期电脑显示屏的错位关系,形成一种视觉上的美学效果。

设计方案中出现的四把铜钥匙,一把是记录美好历史的昨天;一把是打开街道口走向现代文明的大门的今天;一把是开启街道口登上世界舞台的明天;一把是展望街道口走向繁荣昌盛。
2
洪山路站
设计主题:廉洁清风
洪山路站临近武汉大学,因此其设计通过顶部造型和图案纹样的结合来传达自然温馨的气息,图案以樱花为创作元素,让过往的人们从地铁站就开始感受落樱飞舞的唯美、浪漫感觉。

长60米、高4.5米,车站的一整面超大的艺术墙则是水墨画的风格,是目前国内最大的地铁车站艺术墙。

名为《廉洁清风》画卷中,洪山周边的标志性人文景观悉数收入其中,楚天台、武汉大学牌楼、沧浪亭、洪山宝塔、湖北省博物馆、武汉大学行政楼等串联于青山绿水之中。

3
省农科院站
设计主题:树荫成蹊

站点内设计元素提取植物与科技两个要素,进行融合与重塑,打造出科技感与植物链元素相结合的多元化站点。顶面采用圆通的组合方式,以植物链的形态进行穿插,给人带来不一样的视觉体验。

艺术墙为马赛克超精剪浮雕处理,描绘了在大树的庇护下,无数小树茁壮成长的画面。

4
省博湖北日报站
设计主题:楚文汉韵

省博湖北日报站在方案设计中通过发掘历史文化,提取楚文化的代表——“编钟金文”为元素。

通过编钟上楚文形态,将楚文抽象化处理,重新组合成新的结构形态,以平面构成的手法图案与灯光相结合,以天花铝板方通等材质来表现。


除了这些特色站点
8号线二期
还有许多其他亮点
只为让您出行便利又愉快
一、32分钟穿越最堵二环线
8号线二期,坐完全程仅需32分钟,比往常开车要快上一倍不止,还不用担心武昌二环线上随时可能发生的堵车。
二、春节前全覆盖5G信号
到春节前,8号线将全线覆盖5G信号,让乘客坐在地铁上也能安心急速上网冲浪。
三、配置空气净化装置
此外,二期列车很贴心的配置了空气净化装置,即便乘坐地铁长途穿越城市,也不会感觉憋闷。
四、采取降噪措施
还采取了一系列的降噪措施,把行车噪音隔绝在车厢外面,力求变身最安静的地铁列车。
11号线三期葛店段
地铁11号线是武汉市轨道交通网络规划中东西向的重要过江快速轨道骨干线路。葛店段一站一区间,全长3.7公里,西起11号线一期终点左岭站,沿高新大道北侧向东延伸至曹岭路交会处,设地铁终点站——葛店南站。

11号线三期葛店段工程开通后,与11号线贯通,全线实行单一大交路(光谷火车站至葛店南站),单程行驶时间为32分钟,最小行车间隔8.6分钟。

葛店南站
设计主题:鄂楚文苑
站内最引人注目的,是厅层两侧的6面艺术墙,以“历史-现在-未来”为脉络,从文卫事业、人文景观、历史名人、生态环境、经济发展、科技进步等角度阐述鄂州的地方特色,让人行走其中,就能一览鄂州的文化、经济风采。
1
葛洪寻药
中国古代十大名医之一葛洪
旅居葛店期间全心研究药学
救治百姓,足迹踏遍鄂州
同时对应了葛店高新区
被批准为首家国家级
生物技术与新医药产业基地
2
吴都鄂城

代表鄂州作为
当时吴国城邦
其人文经济
已能与名城媲美
奠定了今天鄂州的地位
3
渚水墨客
提炼屈原在《楚辞》中的
“夕弭节兮北渚”
展现了鄂州深厚的
文化历史积淀
4
生态宜居
展现了葛店
在古村落打造、
新农村建设方面
取得的瞩目成绩
5
临空兴港
体现了葛店城际铁路、
轨道交通、顺丰机场的逐步建设
拉通光谷科技创新大走廊
东延快速通道
打造武汉城市圈
内陆开放出海口
构建天河机场、鄂州机场
“航空客货双枢纽”的战略格局
6
产业兴城
是对鄂州未来经济建设
与科技发展的美好展望
飞速发展为城市带来无限可能
同时带动周边地域协同发展
寓意鄂州将迎来
更快更好的城市生活愿景
不仅如此
从葛店南站出发
仅需3分钟
就可融入武汉地铁网
到达东湖高新区左岭站
从地铁葛店南站出站
与城际列车葛店南站
可站外换乘
40分钟可抵达武汉东站
两条新线
换乘站点

新线开通后
出入口开放信息
8号线二期
出入口开放信息
序号 | 车站 | 开放出入口 | |
1 | 省博湖北日报站 | A、C、D | |
2 | 中南医院站 | B、C、D | |
3 | 水果湖站 | A、B、C、D | |
4 | 洪山路站 | A1、A2、B、C、D | |
5 | 小洪山站 | A、B | |
6 | 街道口站 | F、J、L、N | |
7 | 马房山站 | A、C、D | |
8 | 文治街站 | A、B、C | |
9 | 文昌路站 | A、B、C、D | |
10 | 省农科院站 | A、B、E | |
11 | 马湖站 | A、B、C、D | |
12 | 野芷湖 | B、C | |
11号线三期葛店站
出入口开放信息
序号 | 车站 | 开放出入口 |
1 | 葛店南站 | A、B1、C2 |
武汉部分地铁线路
建设进展

接下来,这份最新
武汉轨道交通线网图
请您收好!

两条新线路的开通
将极大便利武鄂两地
居民的出行和来往
赶紧来体验一把吧!
来源:湖北日报全媒记者成熔兴、夏中华、李源、张倩倩、李溪,通讯员王桂苹、刘丹丹、袁永华、产启斗、黄畅、方正阳、李玄,长江日报,楚天都市报,武汉城报
