*仅供医学专业人士阅读参考

甲功的这些知识你得知道
近年来,甲状腺疾病的患病率呈上升趋势,女性发病率明显高于男性。化验单上的甲功指标分别代表什么临床意义?常见甲状腺疾病应选择哪些择药物?已成为大家必备的临床知识。
一、看懂甲功化验单
1.甲功三项、甲功五项
脑垂体合成分泌促甲状腺激素(TSH),TSH刺激甲状腺合成和分泌甲状腺激素(T4,T3);T3和T4反馈抑制TSH的合成和分泌。

血液中,99.7%的T3与血浆蛋白结合,0.3%的T3呈游离状态[血清游离三碘甲状腺氨酸(FT3)];99.97%的T4与血浆蛋白结合,0.03%的T4呈游离状态[血清游离甲状腺氨酸(FT4)]。

只有游离状态的T3和T4才具有生物活性。与血清总三碘甲状腺氨酸(TT3)、血清总四碘甲状腺氨酸(TT4)相比,FT3和FT4可直接反映甲状腺的功能状态。
甲功三项:TSH、FT3、FT4。
甲功五项:TSH、FT3、FT4、TT3、TT4。
如果只是想做甲状腺功能早期筛查,通常只需要检查甲功三项。

2.甲功抗体三项
TSH、FT3、FT4、TT3、TT4只能反映甲状腺的功能状态。
如果查找病因,还需要检查甲功抗体三项:甲状腺过氧化物酶抗体(TPOAb)、甲状腺球蛋白抗体(TGAb)、促甲状腺素受体抗体(TRAb)。


例如,桥本甲状腺炎和Graves病的诊断。

二、甲状腺常见疾病用药
1.甲状腺功能减退症

原发性甲减(包括桥本甲状腺炎、妊娠期甲减、小儿甲减等)均推荐首选左甲状腺素(L-T4)治疗。
左甲状腺素钠片的剂量取决于患者病情、年龄、体重及心脏功能状态确定。

L-T4服药时间:
每日晨起空腹服药1次,如果剂量大,有不良反应,可以分多次服用。
不同的服药时间相比较,从吸收最好到最差排序是早餐前60分钟、睡前、早餐前30分钟、餐时。
L-T4与其他药物和某些食物的服用间隔应当在4小时以上。
2.甲状腺功能亢进症
Graves病约占原发性甲亢的80%,重点介绍Graves病、甲亢危象、妊娠甲亢用药。

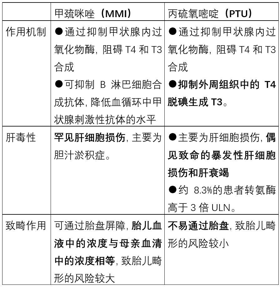
抗甲状腺药物之间的区别:

β-受体阻滞剂:
老年患者、静息心率&90次/min或合并心血管疾病的患者均可应用β-受体阻滞剂。
首选β1,β1-受体阻滞剂普萘洛尔,普萘洛尔有抑制外周组织T4转换为T3的作用。支气管哮喘患者宜选用选择性β1-受体阻滞剂美托洛尔。
本文首发丨药评中心
本文作者丨gcplive
责任编辑丨曹前
版权申明
本文转载 欢迎转发朋友圈
- End -

