
6月9日,江苏省科学技术奖励大会在南京召开。大会表彰了2020年度、2021年度江苏省科学技术奖获奖单位和个人,以及首届江苏省科技创新发展奖获奖先进单位(集体)、优秀企业和先进个人。
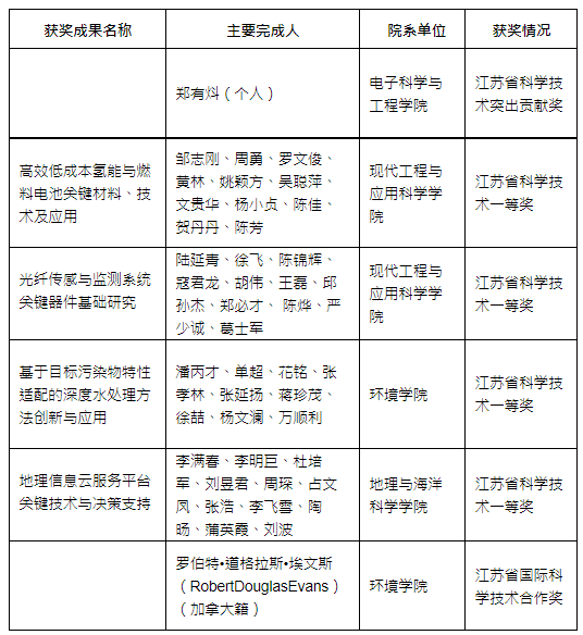
在省政府公布的2020、2021两个年度江苏省科学技术奖励决定中,我校共获得21个奖项。其中,中国科学院院士、南京大学教授郑有炓获2020年度江苏省科学技术突出贡献奖,南京大学共获得省科学技术一等奖6项(第一完成单位)、二等奖3项、三等奖9项,省国际科学技术合作奖2项。此外,首届省科技发展奖授予南京大学科学技术处“江苏省科技创新发展奖先进单位(集体)”称号,授予南京大学教授李爱民“江苏省科技创新发展奖先进个人”称号。


郑有炓将全部200万元奖金捐赠给了南京大学,设立了郑有炓教育基金。弟子们追随恩师的脚步,和团队共同捐资100万元注入该基金。该基金作为开放式留本基金,利用其收益奖励和资助南京大学优秀本科生与半导体科学技术领域的优秀研究生。“我们要继续支持培养人才,来支持在半导体领域、电子领域里面人才的培养。投资人才就是投资未来,造就人才就是造就事业。”郑有炓这样说。
院士简介

郑有炓,男,汉族,1935年10月出生于福建省大田县,1953-1957年就读南京大学,1957年毕业于我国首届五校联合半导体专业,1984年被受国家委派参加首批中美凝聚态物理合作研究计划(1984-86)。自1957年至今一直在南京大学从事半导体材料与器件的教学科研工作,2003年当选中国科学院院士。研究成果获2003年国家自然科学二等奖、2016年度国家技术发明二等奖、1999年度国家技术发明三等奖等国家和省部级科技奖共10项。
郑有炓院士在半导体异质结构材料与器件研究上,带领团队做出了系统性和创造性的突出贡献:倡导并推动我国第三代半导体的研究和产业的发展,带领团队突破了一系列氮化镓生长关键技术,实现我国氮化物半导体生长设备零的突破,首次研制出GaN基微波异质结构器件材料并与中电55所合作研制出我国首支GaN基微波功率器件,实现国内第一块2吋氮化镓自支撑衬底,发展了氮化镓LED新技术,引领了紫外探测与成像技术, 推动我国第三代半导体研究及产业跻身于国际前列,为我省固态照明和第三代半导体产业发展作出了重大贡献;作为锗硅异质结构研究先行者,发明快速辐射加热超低压CVD原子级外延方法,制备出高质量锗硅应变层超晶格量子阱异质结构材料,创新研制出第一支高响应度锗硅红外探测器和国内第一支锗硅异质结晶体管;作为硅纳米结构及器件研究的开拓者,发明精准定位硅纳米线制备新方法,研制出超细沟道纳米点MOSFET,以科技创新支撑摩尔定律下信息器件的持续发展。
郑有炓院士在人才培养与学科建设上兢兢业业,身先示范,立德树人,培养造就了一支充满创新活力的学术团队,包括6位长江特聘教授、8位国家杰青、6位国家973计划(重点研发专项)首席科学家,以及2个国家基金委创新群体和1个科技部创新团队,获江苏省教育系统先进工作者等称号;他不忘初心、坚韧不拔,面向国家重大需求,年过八旬依然奋战科教第一线,致力指导第三代半导体的发展,为我国半导体材料与器件的科研攻关再闯新路、再求突破、再攀高峰。
南京大学牵头
获2021年度江苏省科学技术奖

南京大学牵头
获2020年度江苏省科学技术奖

据悉, 2020年度共授予江苏省科学技术突出贡献奖2人,江苏省科学技术奖共271项,其中一等奖45项,二等奖74项,三等奖152项。10家企业获得2020年度省企业技术创新奖,7名外籍专家获得2020年度省国际科学技术合作奖。2021年度授予江苏省基础研究重大贡献奖1人,江苏省科学技术奖共263项,其中一等奖44项,二等奖76项,三等奖143项。11名青年科技人才获得2021年度省青年科技杰出贡献奖,5家企业获得2021年度省企业技术创新奖,4名外籍专家获得2021年度省国际科学技术合作奖。首届江苏省科技创新发展奖共表彰了50家先进单位(集体)、46家优秀企业和46名先进个人。
精彩荐读
苏州校区建设再部署!全力保障首年招生“开门红”
我校举行党委理论学习中心组学习(扩大)会议
南大专属高考海报来啦!静等你来,圆梦南雍
来源:南大科技处、南京发布、江苏新闻、江苏新闻广播
编辑:李佳轩
