收藏!“无犯罪记录证明”四川网上办理指南来了
四川法治报
权威法治报道,专业法律视角——《四川法治报》,原名《四川法制报》,创刊于1985年1月1日,主管、主办单位为四川日报报业集团。2018年11月2日,获准更名为《四川法治报》。
2022-08-09 20:03
关注
“如何开具无犯罪记录证明?”
“在哪儿开具无犯罪记录证明?”
“无犯罪记录证明可以线上办理吗?”
......
相信大家都曾为办理“无犯罪记录证明”
东奔西跑、挤窗排队
现在,好消息来啦!!
无犯罪记录证明
可以在网上全程办理了!!!

今天为大家整理了一份
无犯罪记录证明
网上办理指南
赶快收藏起来吧
无犯罪记录证明网上办理流程
1
下载“天府通办”APP 后,点击“我的”进入登录页面。


2
认证登录“天府通办”APP 后,点击“我的证照”菜单栏中的“全部”字样,进入“电子证照”页面。


3
点击“添加证照”,在“个人证照”菜单栏下拉选项中选择“无犯罪记录证明”点击“添加”。(也可以根据名称或按部门查找)



4
添加完成后返回电子证照页面,此时“无犯罪记录证明”添加成功,选择此证明,进入密码设置页面。根据提示输入设置亮证密码、输入手机验证码。


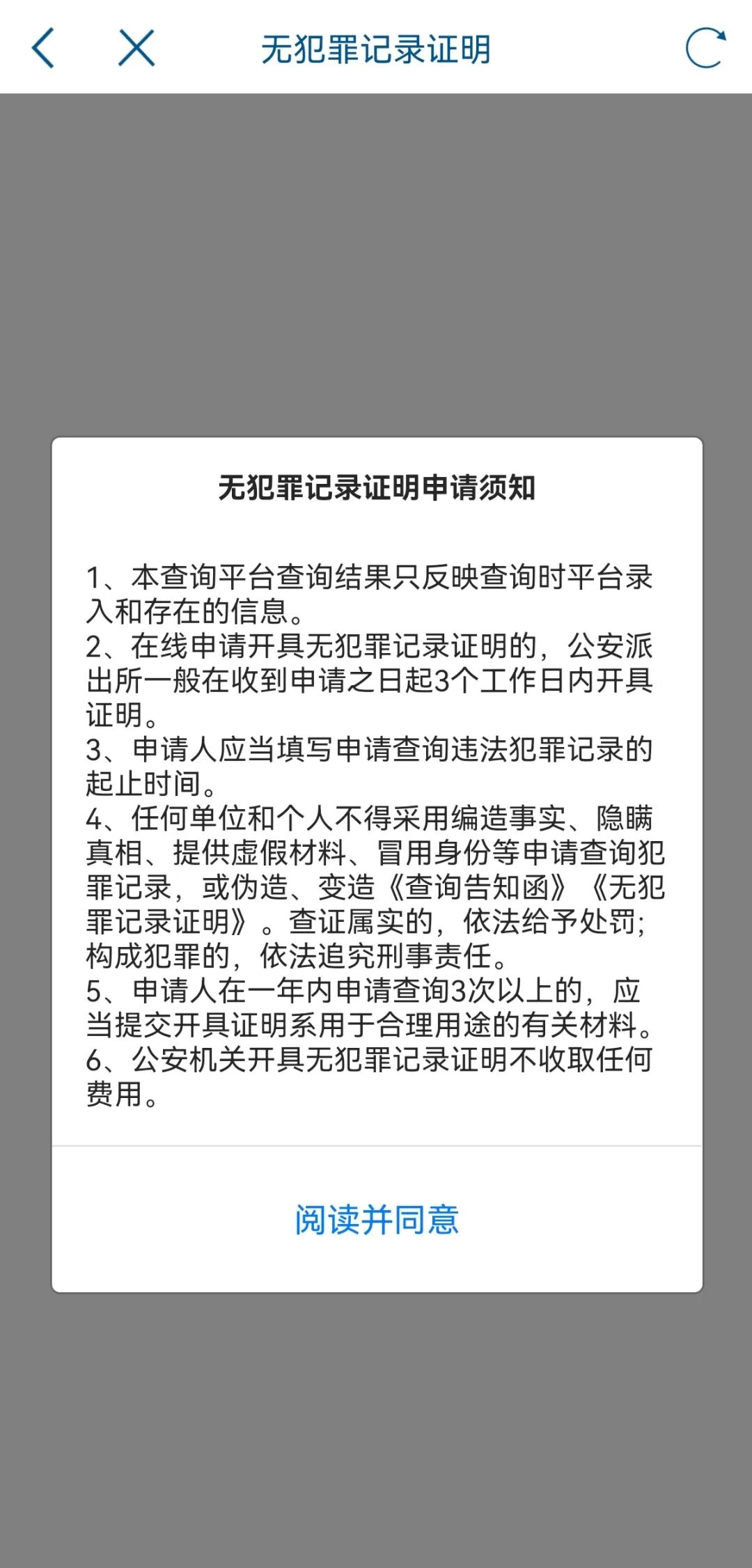
5
密码设置完成后,需进行实人认证,若已完成实人认证的直接进入申请须知页面,点击“阅读并同意”。


6
在“申请查询表”页面,申请人基本信息将自动引入,确认基本信息无误后选择“申请用途”、查询时间范围。(若系统判断申请人在一年内申请次数大于 3 次,则应上传相关证明材料。)

7
提交完成后,系统提示“提交成功,正在审核中......”(正在申请中的证明二维码暂时不可点击)

8
若申请人不满足线上办理条件,则提示“申请人不满足线上办理条件,请线下进行办理。”

9
若申请人满足线上办理条件,申请成功后则可进行亮证,可点击二维码,输入亮证密码后进行亮证。


10
核验,点击“无犯罪记录证明”进入证明核验页面,选择“无犯罪记录证明”栏目扫亮码,核验页面电子版展示,根据核验结果进行展示。





特别声明:本文为人民日报新媒体平台“人民号”作者上传并发布,仅代表作者观点。人民日报仅提供信息发布平台。
打开客户端发表评论
