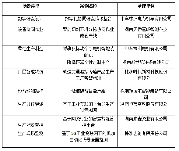
株洲新闻网5月10日讯(记者/文樱 通讯员/王思思)近日,湖南省工信厅发布了湖南省“智赋万企”十大应用场景典型案例名单,全省共48个典型案例入围。其中,中车株洲电力机车有限公司、湖南天桥嘉成智能科技有限公司、株洲时代新材科技股份有限公司等9家株企上榜,入选数量位列全省第二位。
入选应用场景典型案例的株洲企业,涉及轨道交通、电子信息、装备制造、陶瓷生产等多个领域,充分展示了株洲在智能化转型方面的卓越成果。
株洲时代新材科技股份有限公司(以下简称“时代新材”)的“轨道交通减振降噪产品生产工厂智慧物流”项目位列榜单。

时代新材生产一线,一台台AGV搬运机器人高效执行运输任务。(企业供图)
走进时代新材生产一线,一台台AGV搬运机器人正忙碌而精准地在车间内穿梭,高效执行着物料搬运任务。这些AGV小车采用先进的SLAM激光导航技术,不仅实现了升降机构的360°全方位旋转,还具备出色的自主避障和寻航能力。即使在JK区硫化车间那仅有1.2米宽的狭窄通道中,它们也能游刃有余地穿梭,确保了生产流程的顺畅与高效。
“一托盘物料400多公斤,存放区离工位百多米。以前,一个班干下来,工装经常被汗水泡湿,下了班留下厚厚一层盐。用上AGV后,省力省时多了。”时代新材轨道交通事业部制造中心金属橡胶产品线配送工刘洋说。
时代新材轨道交通减振降噪产品生产工厂每日超过1万件金属部件及2000余次橡胶物料配送,在应用场景建设前,存在配送不及时、劳动强度大、下工序易缺料等问题,通过实施轨道交通减振降噪产品生产工厂智慧物流,有效解决了上述问题。
株洲齿轮有限责任公司凭借“基于5G工业物联网下的机加自动化场景全面监测”项目入选榜单。该项目采用先进的5G+物联网技术,实现了产品生产过程中人、机、料、法、环全要素的可视化展示与远程监控,极大地提高了生产效率,降低了不合格率,并实现了产品加工过程与质量的可追溯。
随着“智赋万企”行动的深入推进,株洲将进一步加大智能化转型力度,力争到2025年,实现数字经济年均增长15%以上的目标。同时,将推动新增1.65万家企业上云,1500家企业上平台,为株洲市的高质量发展插上智能化的翅膀。
相关链接
株洲入选湖南省“智赋万企”十大应用场景典型案例名单

一审:文樱
二审:陈彦圻
三审:刘丽平
