极目新闻记者 肖杨
实习生 王清扬
通讯员 卢媛 刘心润 陈程 朱青
培养什么人、怎样培养人、为谁培养人是教育的根本任务。教育的根本任务是立德树人,培养德智体美劳全面发展的社会主义建设者和接班人。
教育者,养成人格之事业也。武汉华美实验学校牢记为党育人、为国育才使命,落实立德树人根本任务,发展素质教育,培养德智体美劳全面发展的社会主义建设者和接班人。
目前,武汉华美实验学校已经成为一所有温度的、有声音的、有品质的武汉市基础教育界一流名校。

武汉华美实验学校
五育并举培根铸魂,培养求真向善尚美少年
素质教育强调面向全体学生,旨在促进学生的全面发展,包括德、智、体、美、劳等方面。素质教育不仅关注学生的学业成绩,更关注他们的身心健康、道德品质和审美能力。
德育为先,以德促智。习做人之道,修立德之本,做向上向善好少年;习学习之法,寻真理之光,做数一数二好学生。学校始终秉承华中师大一附中的教育理念,践行“塑造强健身心、涵养卓越品格、培养关键能力”的育人观,坚持在教育教学中强化德智体美劳“五育”并举,全面发展素质教育,树立大课程观创新教育教学管理体系,将德育活动融入新课程体系,努力让社会主义核心价值观和优秀传统文化的种子在学生们心中生根发芽,真正做到“培根铸魂,启智润心”八字育人观,把立德树人根本任务落到实处。依托“华美羽式德育”教育范式,开展“靓正羽”和“固绒羽”德育系列活动。其中用“活泼泼”的德育培养学生外在形象和综合素质,用“暖和和”的德育培养学生基本素养和内在品质。

小羽毛志愿者服务队做校园小管家
“活泼泼”的德育。为了增强德育工作的实效,学校坚决摒弃生硬呆板、说教训诫的德育方式,将德育活动以“润物细无声”的方式贯穿学校教育的全领域、全过程。精心选择社会实践教育基地,坚持开展主题社会实践活动。如“劳动淬炼成长,实践创造智慧”研学活动、“寻觅科技之光,传承工匠精神”研学课程、“生活教育,华彩纷呈”学军、学工、学农社会实践活动。808班高晨雪同学将八年级社会实践活动形容为具有“双面魅力”的旅程,“从此以后,社会实践艰苦和快乐的双面都将成为我们人生阅历的一部分,教会我们‘团结、合作、感恩、奉献’,这才是本次活动的魅力所在。”学校将德育活动课程化,德育主题系列化,通过活动育人,“做中学”“玩中学”的方式,让学生在实践中学习和成长。

八年级社会实践活动
“暖和和”的德育。为进一步落实行为规范养成,学校从小切口入手,精心策划习惯养成月系列活动,比如“今天你微笑了吗”“评选文明餐桌”“寻找隐藏的羽毛”,倡导学生践行并坚持“三主动、三学会、三个一点”,即“主动问好、主动排队、主动保洁”“学会安静、学会微笑、学会倾听”“走路慢一点、动作轻一点、声音低一点”,全方位培养阳光向上、谦谦君子式的武汉华美少年。
体艺交融,身心共美。所谓“器识为先,必崇德明理,五育创新并举;体艺其从,更启智润心,一生向美而行”。学校坚持“分层次、分类别、全覆盖”原则,同时整合校内外体育、美育教育资源,推进课程教学、社会实践和校园文化建设深度融合。通过成立“WINGS”啦啦操队、“羽之声”合唱团和“舞之翼”舞蹈队来落实好音体美第二课堂,社团作为一支支“金色”的“正羽”,多次参与校内外大型演出活动,光彩耀目。学校成功举办“华美杯”羽毛球赛、春季趣味运动会、“奔跑吧,华美少年”跑团活动、初中音乐素养大赛、校园风筝节、七一百米绘卷等系列体艺活动,并开设丰富多彩的体艺课程,将部颁课程和校本课程融合教学,力争让学生形成“2+1+1”,即体育2项、音乐1项、美术1项共4项体艺特长,致力于实现学生全面而有个性的发展,努力让每位武汉华美学子都能拥有强健体魄、终身爱好和幸福人生。

初中部音乐素养大赛
劳动为荣,活动为点。学校以劳动和活动为育人基石,通过多样化校园活动培养武汉华美学子的品质、价值观和社会责任感,致力于把学生培养成一朵朵“暖和和”的“绒羽”,让他们在实践中传承勤劳品质,热爱劳动,做求真向善尚美的少年。
打造华美理解式课堂教学,把学生培育成主动的学习者
课堂教学是学生获取知识、培养能力的重要场所。武汉华美实验学校致力于课堂教学的创新与深化,将问题导向和思维中心的教学方法融入日常教学中。学校鼓励教师以问题为导向,引导学生发现问题、分析问题、解决问题,从而激发他们的学习兴趣和主动性。同时,注重培养学生的思维能力,通过设计富有挑战性和启发性的教学任务,让学生在探究中锻炼思维,在合作中拓宽思路。

临空港区小学语文教研活动
构建特色化校本课程,奠定素质教育基石。学校严格执行国家课程标准,开齐开足开好各类国家课程和地方课程,保证学生每天“阳光体育活动一小时”。在此基础上,充分挖掘自身教育资源,利用优美的校园环境、优秀的师资团队、优良的管理制度,开发整合形成了一套具有特色的“6+6”课程体系。该课程体系旨在强化科学精神、人文素养和国际理解教育,致力于培养未来世界的引领者。课程设置包括国家课程和校本课程,其中国家课程涵盖语文与文学、数学、人文与社会、科学与技术、体育与艺术、综合实践六大类别,校本课程涵盖公民素养类、学术拓展类、体艺特长类、社团活动类、实践创新类、国际理解类六大类别。

科学选修课
学校实行小班化教学每班不超过30人,保证每位学生的成长都能得到充分关注、个性都能得到充分释放、能力都能得到充分发展。与此同时,着力打造一批特色精品校本课程,包括美联语文、竞赛数学、趣味物理、信息编程、PBL项目式学习等。开设校本选修课小学部140门,初中部86门。
探索理解式课堂教学,守好素质教育阵地。课堂是教学的主阵地,学校制定了《华美理解式课堂教学模式》和《华美理解式课堂教学评价标准》。华美理解式课堂教学是以问题为线索,在老师的指导下,让学生自主管理、自律活动、自主学习,通过同化顺应新旧知识,拓展学科知识链,发展学生核心素养。该教学模式要求老师要做到“三个理解”,即理解学生、理解教材、理解课堂;要求学生攀登“四级台阶”,即有序的自由、坚韧的探索、健康的成长、精彩的绽放;要求教学内容体现“四个维度”,即生命关怀、生活审美、生趣表达、生态平衡;要求教学过程落实“四个步骤”,即导疑、探疑、释疑、练疑,体现学生主体、教师主导的地位。通过营造动感式课堂,提高学生参与的广度、思维的深度和自觉的程度,让学生学得有趣、学得有料、学得有效、学得有用,把学生培育成主动的学习者。

学生阅读分享会
党建引领、管理赋能、营造向上的校园文化
党建引领,强基铸魂。武汉华美实验学校在全面推进素质教育的同时,始终将党建工作置于学校的核心地位,以党建引领各项工作构筑起坚固的思想高地。以党建带团建、队建,不断激发党组织的生命力和凝聚力。定期组织师生开展“红色教育基地研学”“党员先锋岗”“学雷锋”等活动,弘扬正气、树立典型。将党建工作与教育教学工作相结合,通过开展党员示范课、党员教师带头参加教研活动等方式,发挥党员的先锋模范作用,引领学校教育教学工作的创新和发展。

主题党日活动
特色素质教育是提高学生综合素质和独特能力的重要途径。学校通过开展艺术素养培育、科技创新实践、体育健康锻炼、社会实践教育、品德修养塑造、创新思维训练、团队协作训练、语言文化交流等方面的教育活动,全面展开特色素质教育。学校为学生提供多样化的艺术课程,包括音乐、舞蹈、美术、器乐、合唱等,鼓励学生参与艺术创作和表演,培养其艺术鉴赏能力和表现力;设立科技创新实验室,引进先进的科技设备和软件,开设编程、航模飞行、3D打印等课程,引导学生参与科研项目和竞赛,培养其科技创新能力和实践能力;开展多样化的体育活动,包括球类运动、田径、游泳等,鼓励学生积极参与体育锻炼,培养其健康的体魄和良好的运动习惯;积极组织各年级、各学部学生参与特色研学、志愿者服务等社会实践活动,让学生了解社会、体验生活,培养其社会责任感和实践能力;加强德育课程建设,注重培养学生的道德品质和公民意识,引导其树立正确的世界观、人生观和价值观;组织学生参与校园运动会、文艺演出等团队项目,以及开展跨学科的合作研究项目等;开设多语种课程,鼓励学生学习外语并了解不同国家的文化。同时,学校还应组织国际交流项目,让学生亲身体验不同文化背景下的学习和生活。

舞之翼舞蹈队表演舞蹈《睡莲》
制度建设,向管理要质量。健全例会制度,定期召开部门例会、教研组会、班主任会,每周同辩一节课,间周开一次组长会,每月开一次教学工作会;落实行政值班制度,从早上第一位学生进校,到晚上最后一位学生出校,全天校内学习和宿舍起居均有行政老师全程值守,守护学校教育秩序井然和学生安全;成立应急小组,及时解决学生突发事故,第一时间妥善处理紧急事件。
问渠那得清如许,为有源头活水来。学校借力名师工作室、师徒结对和自我培养,打造“名师工程”“骨干教师工程”和“教坛新秀工程”,发挥骨干教师引领示范辐射作用,帮助年轻教师迅速成长,从而建设一支高素质、专业化、创新型的教师队伍。
坚持环境育人,文化育人。“要让学校的每一面墙都会说话”,学校建有精美的校园文化墙和文化长廊,展示校训、校风、学风、教育理念、教学成果、德育活动等,传递健康积极的理念,并激励学生奋发向上。通过举办大型活动、布置美术展、拓展校园文创产品、校报出版等多角度全方位建设美丽校园,优化育人环境,形成文化底蕴浓厚的校园氛围。

美术作品展
全校师生员工携手,素质教育成果获广泛认可
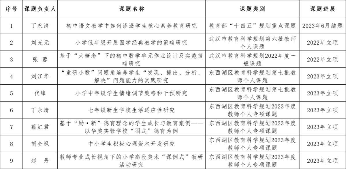
办学六年以来,全体师生员工同心同德、开拓进取,学校捷报频传,硕果丰登,开创了学校高质量发展的新局面。目前,学校已有9项课题成功立项,其中丁永清老师的教育部“十四五”规划重点课题《初中语文教学中如何渗透学生核心素养教育研究》于2023年6月成功结题,并荣获教育部教育科研成果一等奖。舒慧君老师获全国青年教师专业基本功大赛二等奖。赵丹老师获全国第七届中小学生艺术展演活动指导教师二等奖、2023年全国中教杯教师技能大赛一等奖、第35次学术年会论文评比湖北省教育学会二等奖。“华美羽式德育”获全国名班主任工作室联盟品牌班主任工作室授牌。

素质教育成果获广泛认可
截至2023年底,学生共获得教育教学类奖项576项,其中国家级奖项53项,省级奖项41项,市级奖项204项,区级奖项278项。值得一提的有,刘宇奇同学获得“2022NOC软件编程赛项”全国一等奖,鲜紫胤同学获得“世界机器人大赛算法编程专项赛全国锦标赛”一等奖,刘思妍同学获得“武汉市第37届楚才写作大赛”特等奖,603班陈蒙蒙同学获全国书画大赛国家级奖项。这些学生不仅学习成绩优异,更是德智体美劳全面发展,使学生的个性和才能在各项比赛中得到充分展示和发挥。

获奖证书
学校以教学为核心,质量为根本,持续抓内涵发展。2022年首届中考,14.14%的学生考入华师一附中,普高率达90.72%,示范率达到65.66%,人均总分为433.50分;2023年中考,黄正洲同学进入高分保护,6人进入临空港区前十名,华师一附中上线率10.94%,示范高中上线率73%,人均总分为563.63分,已进入武汉市前十名。
学校先后获评“武汉市国际理解教育示范学校”“湖北省书法实验学校”“武汉市1 +X课后服务模式示范学校” 等。连续两年荣获临空港区教育局“教学质量与效益突出贡献学校奖”,每年师生获得区级以上奖项300项以上,学校发展和办学高质量得到社会广泛认可。

学校获得一系列荣誉

学校获得一系列荣誉
“兴于诗,立于礼,成于乐”。素质教育是教育的核心,武汉华美实验学校坚定教育自信,不断弘扬我国优秀教育传统,强化人文素养、科学精神和国际理解教育,构建了德智体美劳全面培养的教育体系,致力提升学生综合素质,使学生们的知识、才能、身体、精神、个性等都得到全面而丰富的发展。全体教职员工将携手,把武汉华美实验学校建成中国基础教育界一流名校。
(图片由通讯员提供)
