日前,教育部印发《2024年义务教育国家课程教学用书目录(根据2022年版课程标准修订)》,通知表示,根据2022年版义务教育课程标准修订的教材将于2024年秋季学期陆续投入使用。

新教材秋季投入使用
教育部指出,根据2022年版义务教育课程标准修订的教材将于2024年秋季学期陆续投入使用。关于新教材使用,教育部前期已作部署,各地正在平稳有序推进。近日,义务教育新修订教材审核程序已完成,道德与法治、语文、历史三科统编教材已通过国家教材委员会审核。
三个要点
1.《2024年义务教育国家课程教学用书目录(根据2022年版课程标准修订)》中的外语类教材配有听力材料、体育与健康教材配有数字演示资源,各地秋季开学后可在国家中小学智慧教育平台免费使用。

2.教育部组织开发了义务教育信息科技教学指南及配套课件,将于2024年秋季学期投入使用,各地可在国家中小学智慧教育平台免费使用。
3.为满足义务教育低视力残疾学生的学习需求,根据《中华人民共和国无障碍环境建设法》,教育部鼓励出版单位以义务教育国家课程教材为母版制作大字版教材,经审定后列入教学用书目录。《2024年义务教育国家课程教学用书目录(根据2022年版课程标准修订)》首次列入了大字版教材,供普通学校随班就读的低视力残疾学生使用。请各地协调有关部门确保精准供给。
为什么要换新教材?
根据教育部的通知,新教材是根据2022年版课程标准修订。此前,2022版义务教育新课程标准已经出台,对教育目标、教育内容和教学方式提出了新要求。课标是教材的编写依据,教材是实现课标的载体。
目前的老教材是基于2011版课标编写,因此需要新教材。
2024年秋季哪些年级换新教材?
此前,教育主管部门在回答家长提问时介绍说,2024年秋季,九年一贯制学科从起始年级换新教材,即小学一年级和初中一年级开始,所谓“九年一贯制学科”,指的是语文、数学这类从一年级到九年级都有的学科;非九年一贯制学科,从起始年级开始使用新教材。所谓“非九年一贯制学科”,指的是历史、物理、化学等,例如,秋季八年级物理就要换新教材。
具体以学校通知为准。
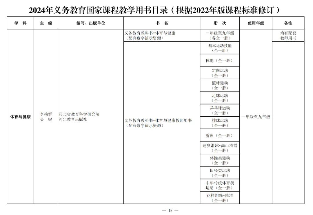
用书目录
以下是教育部公布的2024年义务教育国家课程教学用书目录(根据2022年版课程标准修订):

































责编 | 顾盼编辑 | 王玲
主办单位 | 安徽省网信办、省政府新闻办
平台建设及技术支持 | 安徽新媒体集团





