本文作者:北京协和医院检验科 由婷婷原创插图:林洪睿
猩红热,作为一种由A组β型溶血性链球菌引起的急性出疹性传染病,在全球范围内都有发生。它以其独特的皮疹表现和全身症状,给人们的健康带来威胁。本文将带您了解猩红热的一般情况及治疗方法,相关检验关注点,患儿护理和预防等方面知识,帮助大家更好地认识这一疾病,共同为孩子们的健康筑起坚实防线。
一、猩红热一般情况及治疗方法
1.主要传染源:
患者和带菌者是主要传染源,儿童和青少年是主要发病人群,发病24小时至高峰时传染性最强。
2.潜伏期:
1~7天,多为2~5天。潜伏期无异常表现。
3.传播途径:
呼吸道飞沫传播和密切接触传播,还可通过受损皮肤感染。
4. 典型表现:
猩红热一年四季均可发生,春、冬季节是猩红热的主要发病高峰。在流行期间,大多数患者为普通型,表现为发热,多为持续性发热,可伴有怕冷,头痛,咽痛等表现。

大多数患者在发病1~2天出现皮疹,从耳后、颈部、上胸开始,这些皮疹呈鲜红色,如针孔大小,可遍布全身,摸起来手感像砂纸。初期舌头白色舌苔,表面有小红点,像草莓舌,同时,患者面部常充血潮红,但口周和鼻子周围可能呈现苍白圈。2~3天后舌面光滑肉红色,仍有小红点,像杨梅舌。发病一周后皮肤脱屑,可能持续几周左右才能完全消退。

5.猩红热临床类型及症状:

6. 治疗方法:
主要依赖于抗生素类药物,如青霉素、红霉素等。在使用抗生素类药物后,皮疹通常会在1~2天内开始消退,体温也会逐渐下降。
请注意:如出现可疑猩红热症状,要尽早就医,并在医生指导下用药哦!
二、相关检验
为了确诊猩红热并了解病情的严重程度,医生通常会进行一系列的检查与检验。这些检查包括视诊与触诊、血常规检验、尿常规检验和病原学检验等。通过这些检验,医生可以了解患者相关指标的变化,判断病情的严重程度、用药量和预后。
1.咽拭子培养:
如果在咽拭子培养中培养出A组β型溶血性链球菌,这是确诊猩红热的金标准。
2.血常规检验,主要关注以下几个指标:
①白细胞计数:当身体受到这种细菌感染时,免疫系统会启动防御机制,其中就包括增加白细胞的数量,这反映了机体对感染的免疫反应。
②中性粒细胞比例:中性粒细胞是白细胞的一种,它在对抗感染中起到关键作用。猩红热患者的中性粒细胞比例会明显增高。
③嗜酸性粒细胞:当猩红热患者出现皮疹等症状时,会导致血象中嗜酸性粒细胞的增多,这反映了机体对过敏或感染的一种反应。
3.超敏C反应蛋白检验:
超敏C反应蛋白是一种急性时相蛋白,其浓度升高通常表明机体处于炎症状态或受到感染。猩红热作为一种由A组β型溶血性链球菌引起的急性出疹性传染病,会引起机体的炎症反应,从而导致超敏C反应蛋白水平升高。需要注意的是,超敏C反应蛋白是诊断猩红热的辅助指标,其结果需要结合其他临床资料和检查结果进行综合判断。
4.尿液检测:
在疾病过程中,家长注意观察患儿小便的颜色和尿量,如出现茶色尿、尿量减少、浮肿等现象,应警惕肾炎等并发症。这时在尿液中可能会检测出少量的蛋白,但大多为一过性。当并发肾炎时,尿蛋白会增加。

请注意:以上结果只是一般情况下的表现,每个患者的具体病情和血常规结果可能会有所不同。因此,对于疑似猩红热的患者,建议及时就医并接受专业的诊断和治疗哦。
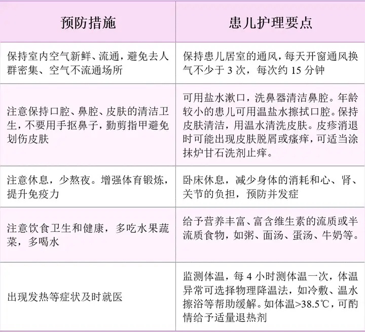
三、猩红热预防和护理要点

四、猩红热隔离措施

请注意:隔离措施旨在控制猩红热传播,应根据具体情况调整,请遵循专业医疗人员建议。
猩红热虽然是一种具有传染性的疾病,但只要我们掌握了正确的预防措施,保持个人卫生,避免与感染者密切接触,就能大大降低感染的风险。同时,一旦出现疑似猩红热的症状,如发热、咽痛、皮疹等,应立即就医,接受专业医生的诊断和治疗。值得欣慰的是,猩红热是一种可治疗的疾病,通过合理的药物治疗和充分的休息,患者通常能够在短时间内康复。

编辑 丨刘洋 赵娜
审校 丨李娜 李玉乐
监制 丨彭斌
【版权声明】《协和医学杂志》倡导尊重和保护知识产权,欢迎转载、引用,但需取得本平台授权。如您对文章内容及版权存疑,请发送邮件至medj@pumch.cn,我们会与您及时沟通处理,本文部分图片由AI辅助制作,内容仅供交流、学习使用,不以盈利为目的;科普内容仅用于大众健康知识普及,读者切勿作为个体诊疗根据,自行处置,以免延误治疗。治病就医相关需求请于北京协和医院APP线上或线下就诊。
