2020年,在俄罗斯东北角的萨哈(雅库特)自治共和国,考古团队意外发掘出一具保存完好的锯齿虎幼崽木乃伊标本(DMF AS RS, no. Met-20-1)。
锯齿虎冰冻尸体年龄约为三周大,拥有短而厚、柔软的深棕色皮毛,毛发长约20-30毫米。后背和脖子上的毛比腿上的长。上唇两排触须清晰可见在嘴角区域,毛发明显增长。标本颅骨中度变形,右侧颅骨保存完好,完整的颅型是根据右侧颅骨重建的。


幼年锯齿虎木乃伊外观(图片来源:参考文献1)
这一冰封的古老遗骸被认为是首次发现的锯齿虎软组织化石,已在永久冻土中沉睡超过三万年(大约31,808年),揭露了令人膛目结舌的史前奥秘。
2024年,11月14日,该研究团队将研究成果发表于 Nature 旗下的 Scientific Reports 上,引发学界震惊。
剑齿虎宝宝木乃伊是如何被发现的?
此次发现的剑齿虎宝宝木乃伊是在位于俄罗斯西伯利亚东北部的雅库特地区巴迪亚里哈河流域的永久冻土层中发现的。
雅库特地区是一个极端寒冷的地区,其永久冻土层不仅温度常年低于0°C,氧气和含水量都极低,能够抑制微生物的活动,从而减缓或阻止尸体的腐败过程。在该地区,动物尸体可在短时间内被迅速冻结,从而保存其原始的生理结构。

雅库特地区冻土(图片来源:作者供图)
过去在雅库特地区工作的地质工作者就在冻土中发现过冰冻的猛犸象和披毛犀的尸体,曾轰动一时。

雅库特地区冻土中发现的猛犸象牙(图片来源:作者供图)
近年来,随着国际动物保护力度的加强,象牙盗猎的控制逐渐加强,而猛犸象牙作为现生象牙的平替逐渐被开发成商品。雅库特地区的大量猛犸象牙得以被商业化开采。在这个过程中,越来越多的动物尸体也逐渐被发现,如近几年发现的洞狮和棕熊。此次发现的锯齿虎的冰冻尸体也是在这个这个过程中得以被发掘。
剑齿虎与今天的老虎有关系吗?
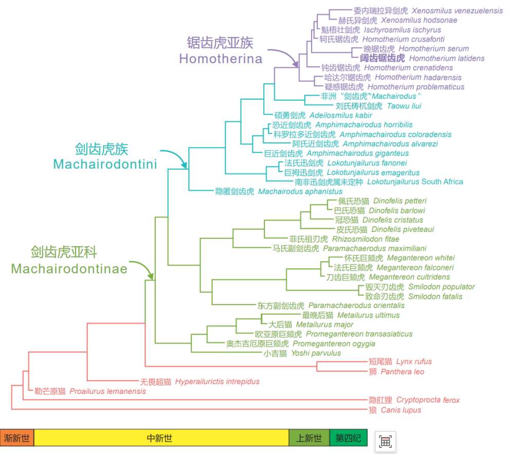
剑齿虎是指剑齿虎亚科(Machairodontinae)的成员,他们曾经非常繁盛,发现过几十个物种,曾经是猫科动物的主体。它们与现生的大猫们:狮虎豹等所在的猫亚科早在2000万年之前就已经分道扬镳了,因此他们和今天的老虎并没有直接的演化关系。
剑齿虎亚科成员的共同特点就是具剑形犬齿,其中就包括锯齿虎属(Homotherium)。

剑齿虎亚科与剑齿虎族的系统发育关系图(图片来源:江左其杲,2022)
锯齿虎是上新世晚期和更新世期间分布最广泛的剑齿虎亚科成员,在欧亚大陆、非洲乃至美洲都有它们的身影。锯齿虎是活到最晚期的剑齿虎之一(另外一个是非常有名的刃齿虎,《冰河时代》电影系列里的角色迪亚哥正是这种剑齿虎),曾经和我们的老祖宗打过照面。它们具扁长具锯齿的犬牙故而得名,身体构造相对纤细,具明显增长的前肢和短的尾巴。

锯齿虎雕塑的复原图(图片来源:Julio Lacerda)
在雅库特地区发现的这种锯齿虎名为阔齿锯齿虎(Homotherium latidens),主要生活在中晚更新世间的欧亚大陆地区。
这一次,科学家们有了什么新发现?
研究人员将此次发现的幼年锯齿虎木乃伊与同样的三周龄幼狮木乃伊(ZMMU S-210286)进行比较,有了许多新的发现。

锯齿虎标本头部形态(A)与狮子标本头部形态(B)(图片来源:参考文献1)
锯齿虎体型比同龄幼狮大,且颅骨形态上轭骨更宽,存在增大的前颌骨,口裂的大小增加(大约增加了15.3%),为了适应张大嘴巴;

锯齿虎颅骨标本侧视(A)与背视(B)与狮子颅骨标本侧视(C)与背视(D)(图片来源:参考文献1)
颈部和前肢肌肉肥大,颅骨形态学重建得出与幼狮相比具更大更长的颈部;
前肢比幼狮更长,而身长却比幼狮略短,这种修长四肢和较短身体的配置代表它们拥有在开阔环境的运动能力;

锯齿虎前爪形态(A、B、C)与狮子前爪形态(D)(图片来源:参考文献1)
前爪呈圆形,宽度几乎等于它的长度,而不是幼狮那种长且窄的前爪,腕垫缺失,这是为了适应在雪地和低温中行走,加上小而低的耳廓,这些都是对寒冷气候的适应。
结语
此次发现的这一独特的标本为科学家们提供了首次直接观察锯齿虎外观形态和肌肉结构的机会,从而有助于揭开它们在地球上生活方式的神秘面纱。
这些发现不仅刷新了我们对于锯齿虎分布范围的既有认识,还为我们提供了关于锯齿虎早期生长和发育的珍贵信息。这进一步证实了锯齿虎存在于晚更新世时期的亚洲。
参考文献:
Lopatin A V, Sotnikova M V, Klimovsky A I, et al. Mummy of a juvenile sabre-toothed cat Homotherium latidens from the Upper Pleistocene of Siberia [J]. scientific reports, 2024, 14: 1-10.
Jiangzuo Q G, Werdelin L, Sun Y L. A dwarf sabertooth cat (Felidae: Machairodontinae) from Shanxi, China, and the phylogeny of the sabertooth tribe Machairodontini [J]. Quaternary Science Reviews, 2022, 284.
出品:科普中国
作者:郭丁歌(中国科学院古脊椎动物与古人类研究所)
监制:中国科普博览

