北京广播电视网络视听发展基金2024年度拟资助项目(第二批)名单公示
首都广电
聚焦北京市广播电视和网络视听公共服务、品牌活动、行业政策、业内资讯等,并为广大用户提供高质量的视听精品服务。
2024-11-29 20:00
关注
为充分听取社会各界意见,确保北京广播电视网络视听发展基金评选公平公正,根据《北京广播电视网络视听发展基金章程》,现将北京广播电视网络视听发展基金2024年度拟资助项目(第二批)名单予以公示。如对拟资助项目有异议,请以书面方式向北京广播电视网络视听发展基金管理办公室反映,并提交必要的书面证据材料,以便核实查证,书面材料需提供本人真实姓名、工作单位、联系电话等有效联系方式,基金管理办公室将严格保密。凡匿名、冒名或超出期限提出异议的不予受理。
公示时间:
11月28日—12月4日
材料寄送地址:
北京市通州区达济街5号院2号楼北京市广播电视局521室
咨询电话:
010-55565495(工作日9:00-12:00,14:00-18:00)
北京广播电视网络视听发展基金
2024年度拟扶持项目(第二批)名单
(共计95部)
一、电视剧、网络剧拟扶持及奖励作品名单
(17部)

二、纪录片拟扶持及奖励作品名单
(19部)

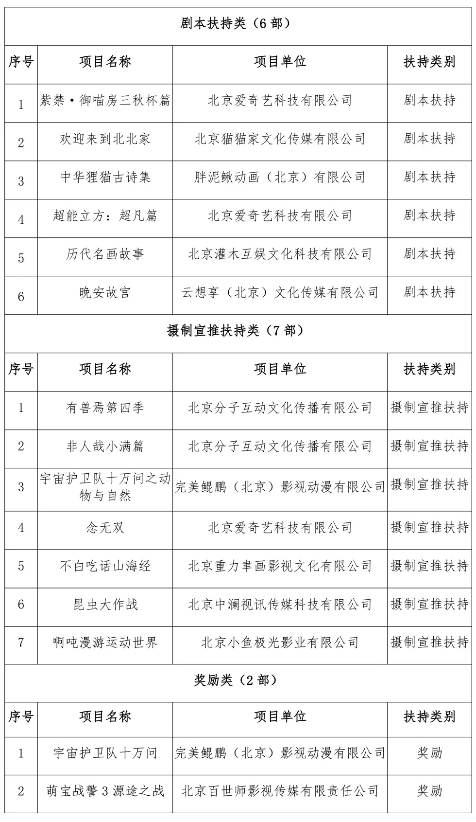
三、动画片拟扶持及奖励作品名单
(15部)

四、广播电视节目拟扶持及奖励作品名单
(5部)

五、网络电影拟扶持及奖励作品名单
(5部)

六、网络微短剧拟扶持及奖励作品名单
(20部)

七、网络视听节目拟扶持及奖励作品名单
(14部)

特别声明:本文为人民日报新媒体平台“人民号”作者上传并发布,仅代表作者观点。人民日报仅提供信息发布平台。
打开客户端发表评论
