超六成来自高校!2024年度何梁何利基金奖揭晓
教育在线
中国最大的教育门户网站
2024-12-04 11:16
关注
12月3日,何梁何利基金2024年度科学与技术奖评选结果揭晓!
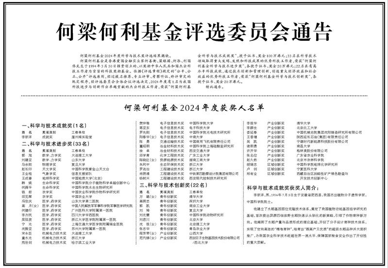
据悉,本年度何梁何利基金奖共授予56位科技工作者,其中授予1人“科学与技术成就奖”,33人“科学与技术进步奖”,22人“科学与技术创新奖”。
据统计,其中超六成是来自高校的科研工作者。

何梁何利基金评选委员会通告

何梁何利基金是香港爱国金融实业家何善衡、梁銶琚、何添、利国伟先生于1994年3月30日捐资创立的、以奖励中华人民共和国杰出科技工作者为宗旨的科技奖励基金。依据《评选章程》规定的“公平、公正、公开”评选原则,经过提名推荐、专业评审、考察听证、终评审定的既定程序,经评选委员会全体会议评选决定,2024年度有1名为我国科技进步与创新作出卓越贡献的杰出科技工作者,荣获“何梁何利基金科学与技术成就奖”,授予证书、奖金100万港元;33名在科学技术领域取得重大发明、发现和科技成果的优秀科技工作者,荣获“何梁何利基金科学与技术进步奖”,各授予证书、奖金20万港元;22名具有高水平科技成就,通过技术创新和管理创新,创造重大经济效益和社会效益的优秀科技工作者,荣获“何梁何利基金科学与技术创新奖”,各授予证书、奖金20万港元。

科学与技术成就奖获奖人简介

李家洋,男,1956年7月3日生于安徽省肥西县,我国杰出植物分子遗传学家,中国科学院院士。
他建立了水稻基因图位克隆技术体系,奠定了我国植物功能基因组学研究的基础,首次提出异源四倍体野生稻快速从头驯化的新策略,引领了作物育种新方向。他阐明了水稻产量与品质形成的理论基础,开创了分子设计育种技术体系,实现了定向高效的“精准育种”,培育出“既高产又优质”的超级水稻品种并大面积推广,为我国农业科学技术赶超世界一流水平、保障国家粮食安全作出了开创性的重大贡献。
来源:人民日报
特别声明:本文为人民日报新媒体平台“人民号”作者上传并发布,仅代表作者观点。人民日报仅提供信息发布平台。
打开客户端发表评论
